Circuit Description
When the ignition switch is turned on and during the vehicle operation, the
SDM performs tests to detect system faults. One test the SDM performs is to monitor
the passenger deployment loop high circuit and the passenger deployment loop low circuit
voltage difference. By monitoring voltage, the SDM is able to detect when the loop
voltage is not between 2.4 and 6.0 volts.
Conditions for Setting the DTC
DTC B0018 can be set when the passenger loop voltage is out of range. The following
conditions must be met to set this DTC.
| • | Ignition voltage is present at the SDM and continuous. |
| • | The passenger deployment loop voltage is over 6 volts or under
2.4 volts with a deployment loop resistance under 6 ohms. |
| • | The Fault is present for half a second. |
Action Taken When the DTC Sets
| • | The air bag telltale will be on. |
Diagnostic Aids
| • | When attempting to diagnose an intermittent passenger loop fault, use
the scan tool to monitor the current DTCs. Wiggle the wires and check the connections
while watching for a current DTC to appear and/or disappear on the scan tool. |
| • | Always start diagnosis of the SIR DTCs with an inspection of wiring and
components for visible damage. |
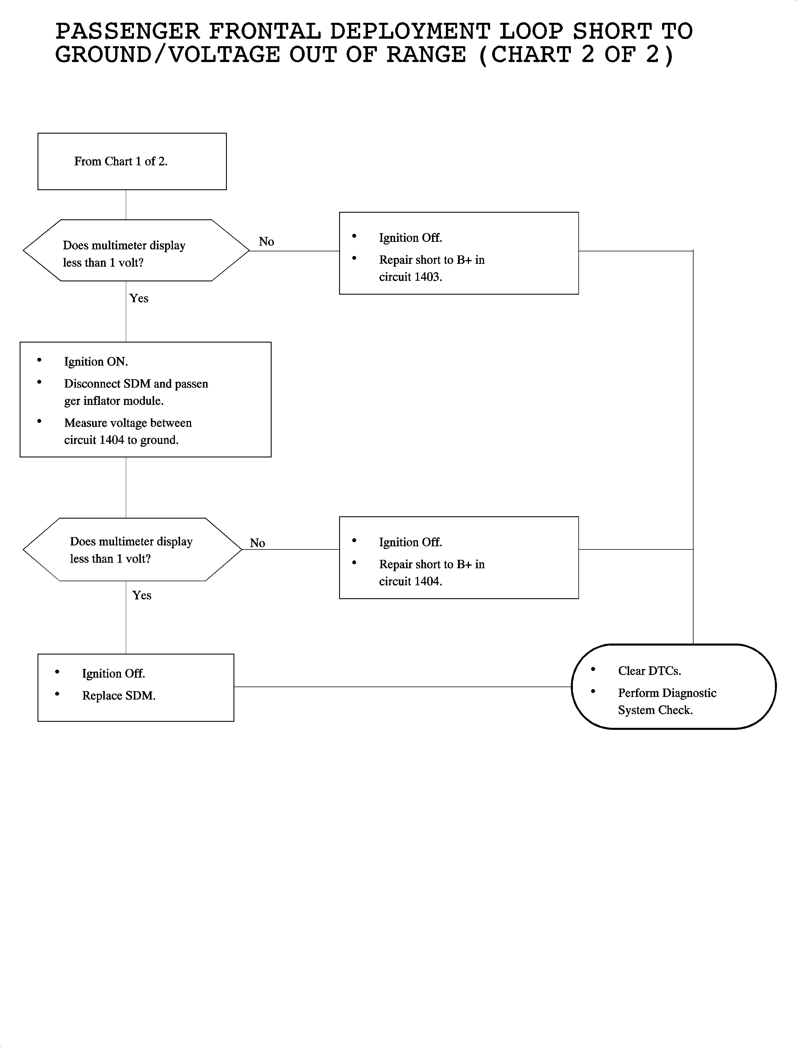
| • | A short to ground in circuits 1403 or 1404 and another vehicle
circuit could cause this DTC. |
B0018