GM Service Manual Online
For 1990-2009 cars only

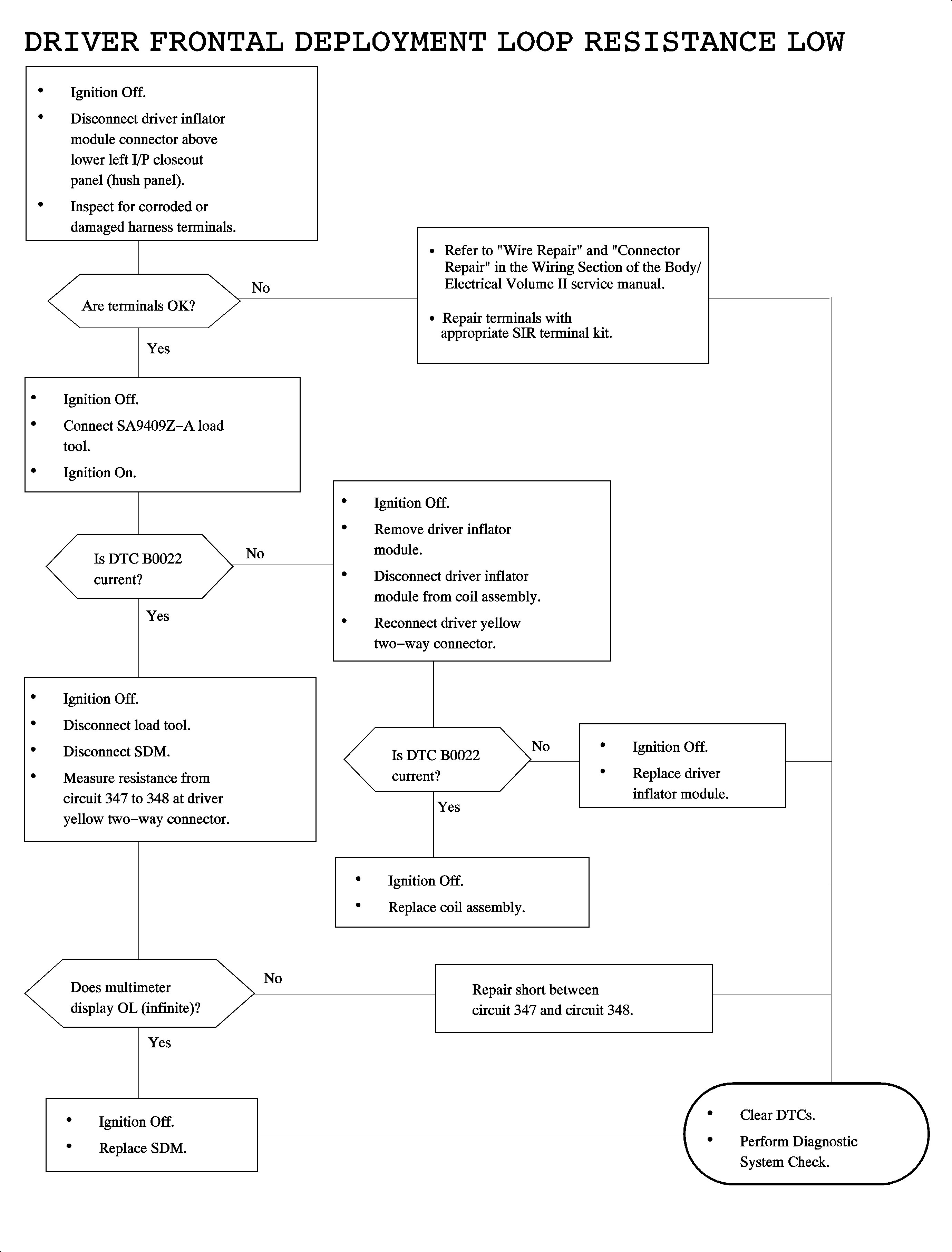
Object Number: 889700  Size: MF

Circuit Description

When the ignition switch is turned on and during vehicle operation, the SDM performs tests to detect system faults. One test the SDM performs is to monitor the driver deployment loop high circuit and driver deployment loop low circuit voltage difference. By monitoring the voltage difference, the SDM is able to calculate the driver loop resistance. A low loop resistance indicates the two driver cirucits are shorted together.

Conditions for Setting the DTC

DTC B0022 can be set when the driver loop resistance is low. The following conditions must be met to set this DTC:

    • Ignition voltage is present at the sDM and continuous.
    • The driver deployment loop resistance is under 1.3 ohms.
    • The Fault is present for half a second.

Action Taken When the DTC Sets

    • DTC B0022 will set.
    • The air bag telltale will be on.

Diagnostic Aids

    • When attempting to diagnose an intermittent driver loop fault, use the scan tool to monitor the current DTCs. Wiggle the wires, turn the steering wheel, and check connections while watching for a current DTC to appear and/or disappear on the scan tool.
    • Always start diagnosis of the SIR DTCs with an inspection of the wiring and components for the visible damage.
    • A malfunctioning shorting bar at the driver inflator module or lower steering column connector could cause this DTC.
    • Always perform the Diagnostic System Check - SIR .

B0022


Object Number: 889842  Size: FP