GM Service Manual Online
For 1990-2009 cars only

Object Number: 889910  Size: MF

Circuit Description

When the ignition switch is turned on and during vehicle operation, the SDM performs tests to detect system faults. One test the SDM performs is to monitor the inflator module high circuit and the inflator module low circuit voltage difference. By monitoring the voltage difference, the SDM is able to calculate the loop resistance. High resistance indicates an open somewhere in the deployment loop.

Conditions for Setting the DTC

DTC B0041 can be set when the loop resistance is high. The following conditions must be met to set this DTC:

    • Ignition voltage is present at the SDM and continuous.
    • The deployment loop resistance is over 4.8 ohms or circuit 2137 under 2.4 volts with deployment loop resistance over 6 ohms.
    • The fault is present for half a second.

Action Taken When the DTC Sets

    • DTC B0041 will set.
    • The air bag telltale will be on.

Diagnostic Aids

    • When attempting to diagnose an intermittent loop fault, use the scan tool to monitor the current DTCs. Wiggle the wires and check the connections while watching for a current DTC to appear and/or disappear on the scan tool.
    • Always start diagnosis of the SIR DTCs with an inspection of the wiring and the components for visible damage.
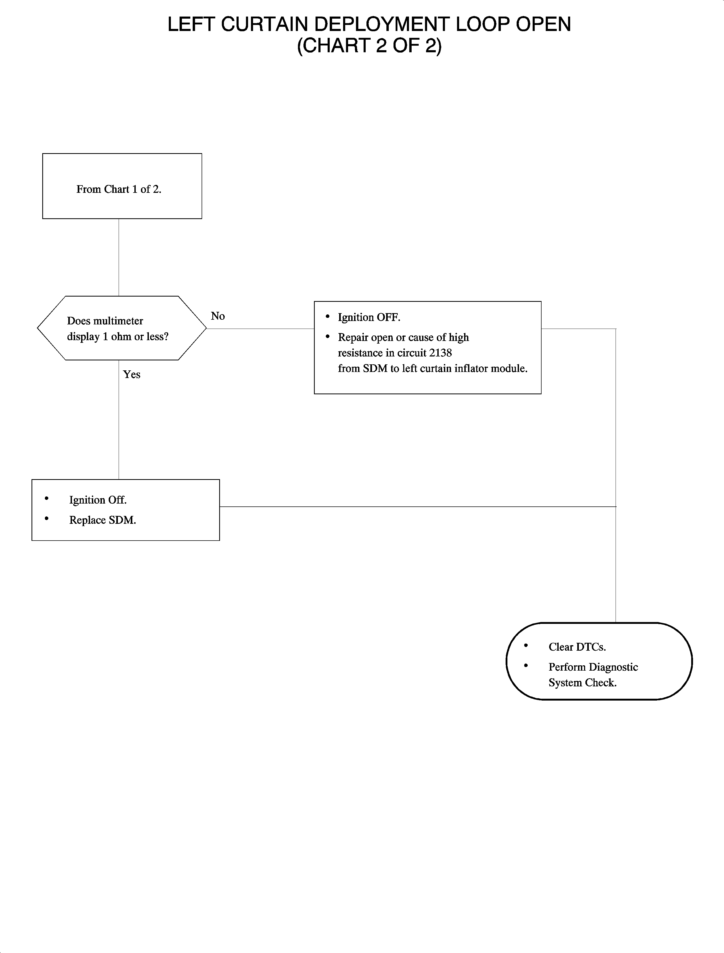
    • An open in circuits 2137 or 2138 to the inflator module could cause this DTC.
    • Always perform the Diagnostic System Check - SIR

B0041


Object Number: 888767  Size: FP

Object Number: 888768  Size: FP