Circuit Description
Whent he ignition is turned on, the SDM performs a self-test to diagnose malfunctions
inside the module. The SDM provides input power to the SIS. When the input power is
first detected, the SIS responds by performing internal diagnostics. Next the SIS
sends ID message to the SDM. The SDM will consider this to be a valid ID if the response
time is less than 5 seconds after the SIS is powered up. The SIS will continually
communicate a status message to the SDM. The SDM can reset the SIS by removing and
applying power to it.
Conditions for Setting the DTC
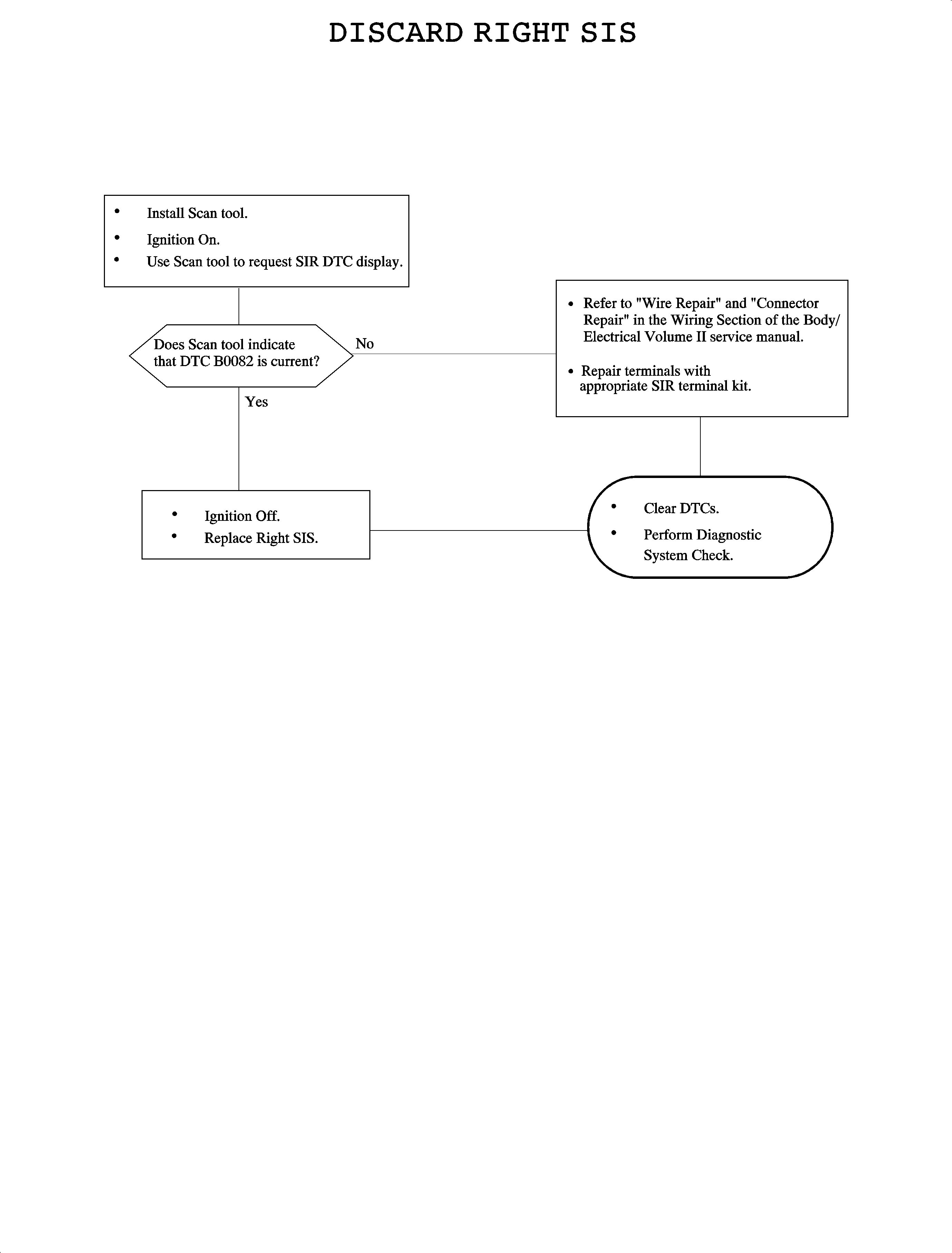
DTC B0082 can be set when an incorrect right SIS is installed. The following
conditions must be met to set this DTC:
| • | Ignition voltage is present at the SDM and continuous. |
| • | The SDM has received an internal fault message from the right SIS. |
Action Taken When the DTC Sets
| • | The air bag telltale will be on. |
Diagnostic Aids
| • | Always start diagnosis of the SIR DTCs with an inspection of the vehicle,
including its wiring and the SIR components for visible damage. |
B0082