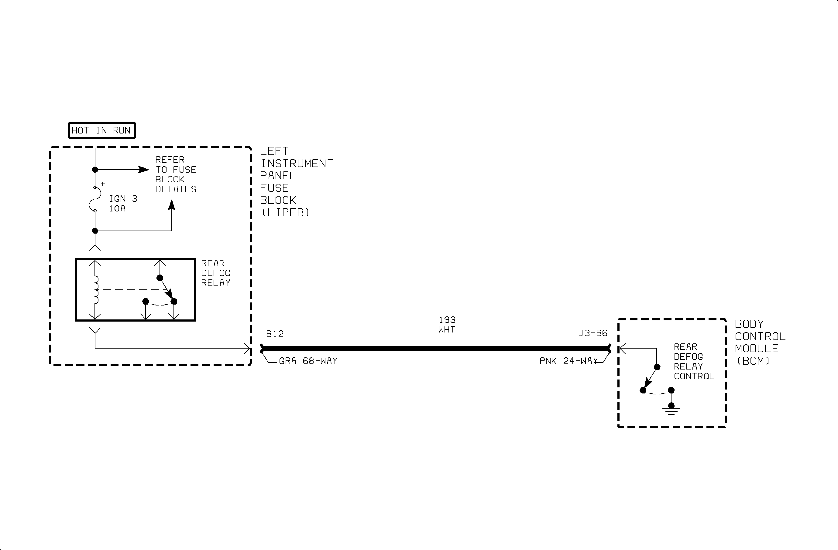
Electric Rear Defrost Circuit High
When the rear defrost input circuit 292 to the body control module (BCM)
is momentarily switched to ground, as when the rear defog switch is pressed, the BCM
will respond by grounding circuit 193, the coil of the rear defog relay.
This action energizes the rear defrost relay providing power to circuit 293,
the rear defrost heater elements, circuit 683, the heated mirror relay coil,
and circuit 683, the rear defrost LED telltale. Momentarily switching circuit 292
to ground again will result in the BCM turning the rear defrost relay OFF.
The first time in an ignition cycle that the rear defrost is activated, the
rear defrost will remain ON for 15 minutes or until the ignition switch is
turned OFF. If the rear defrost is activated again during the same ignition cycle,
the rear defrost will remain ON for 7 ½ minutes or until the
ignition switch is turned OFF.
DTC Parameters
| • | The ignition is in RUN. |
| • | Circuit 193 is shorted to battery voltage. |
| • | The BCM is commanding the rear defrost system to the ON state. |
Diagnostic Aids
| • | When a short to battery voltage condition exists in circuit 193
and the BCM has been requested to activate the rear defrost system, the BCM will attempt
to switch circuit 193 to ground. High current flow will result and the BCM
output will go into a protective state. The BCM output will not allow itself to be
activated for as much as 3 minutes. |
| • | Inspect the wiring harness for damage. Check for broken or chaffed insulation. |
| • | If a fault is suspected to be intermittent, wiggling the harness wiring
may help in locating the fault. |