GM Service Manual Online
For 1990-2009 cars only

Object Number: 891250  Size: MF

Circuit Description

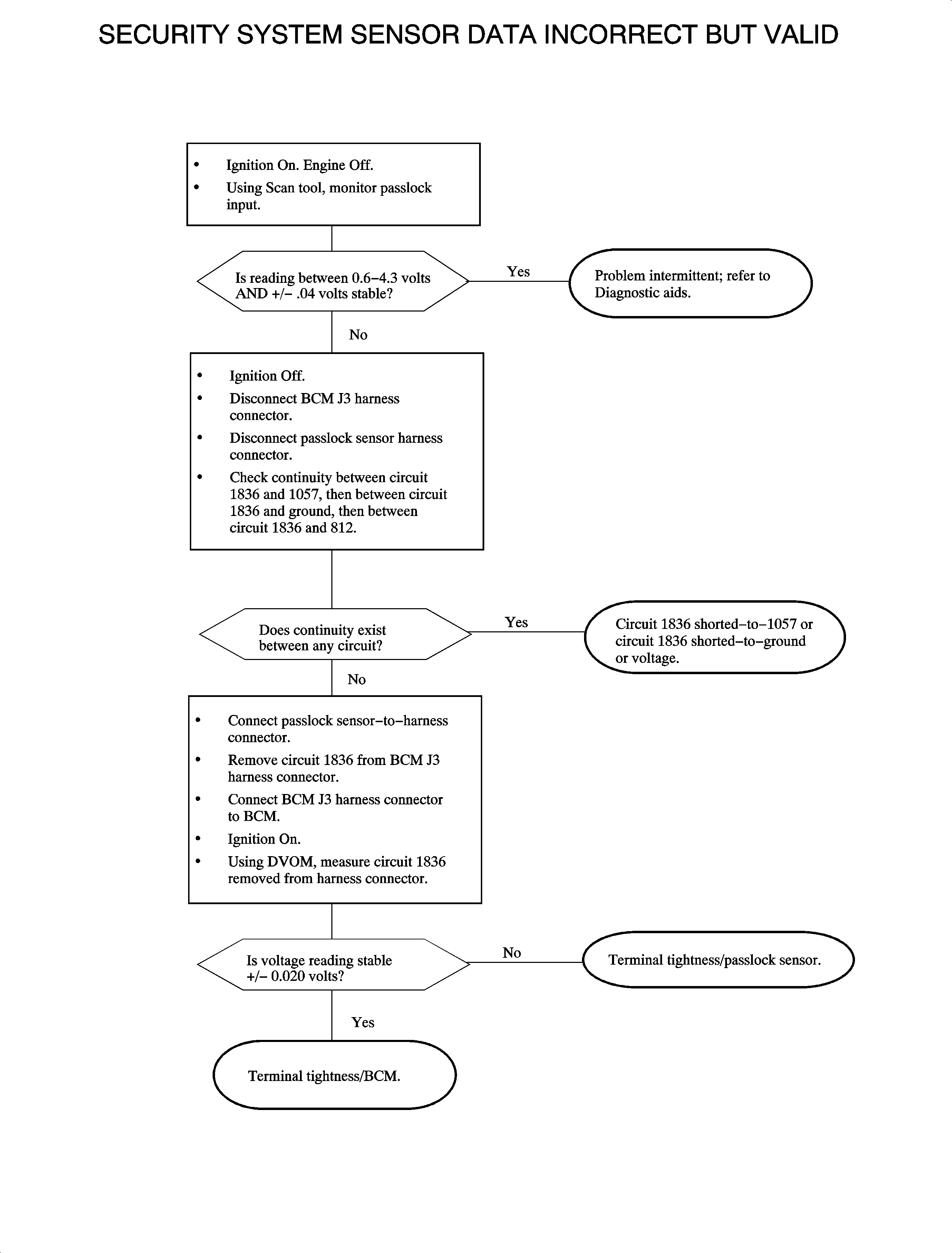
Passlock sensor data is supplied to the body control module (BCM) by CKT 1836.

The passlock sensor data supplied to the BCM is in the form of V-codes or voltage codes. When the proper ignition key is turned in the ignition switch, the correct V-code is supplied to the BCM. The BCM responds by sending a serial data password to the engine controller allowing the engine to run.

Conditions for Setting the DTC

    • Ignition is in RUN, START or ACC.
    • The passlock V-code is not the same as the learned V-code.

Diagnostic Aids

    • Check for poor connection at the BCM. Inspect harness connectors for backed out terminals, improper terminal mating, broken connector locks, improperly formed or damaged terminals and poor terminal-to-wire connection -- terminal crimped over wire insulation and not conductors.
    • Inspect wiring harness for damage. Check for broken or chaffed insulation.
    • Check for poor connection at the passlock sensor.
    • If fault is suspected to be intermittent, wiggling harness wiring may help in locating fault.

Object Number: 887231  Size: FP