GM Service Manual Online
For 1990-2009 cars only

Object Number: 891250  Size: MF

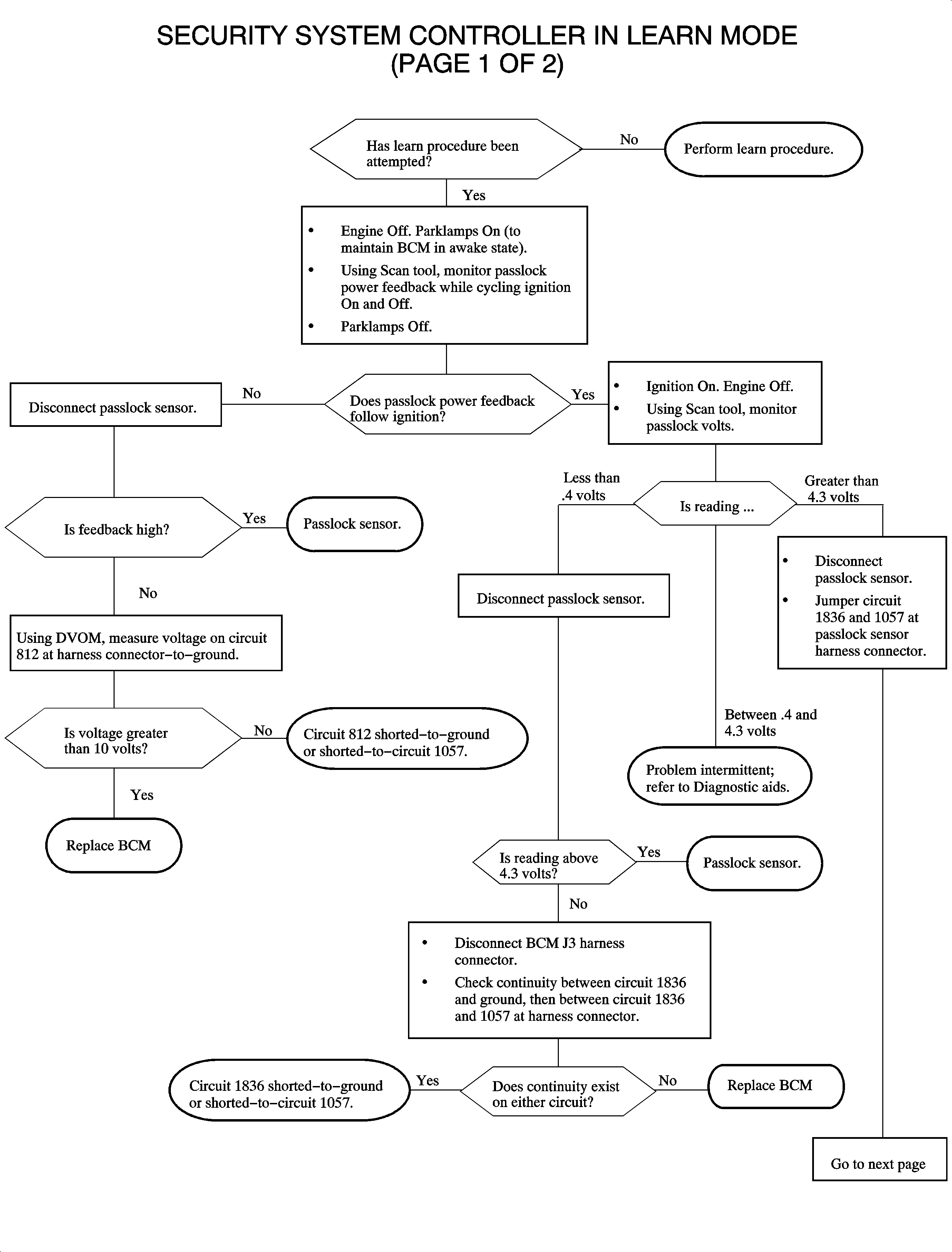
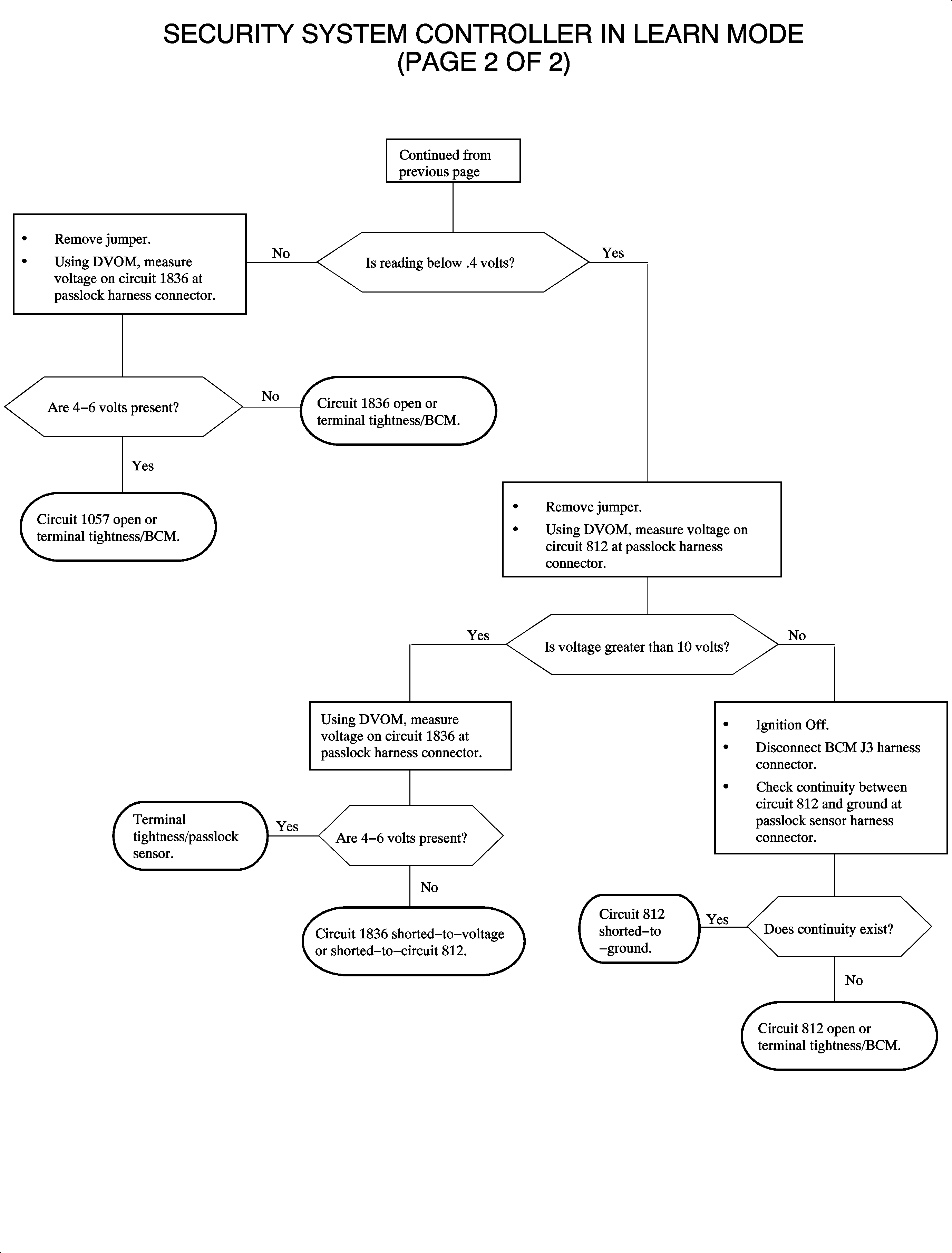
Circuit Description

Passlock sensor data is supplied to the body control module (BCM) by CKT 1836.

The passlock sensor data supplied to the BCM is in the form of V-codes or voltage codes. When the proper ignition key is turned in the ignition switch, the correct V-code is supplied to the BCM. The BCM responds by sending a serial data password to the engine controller allowing the engine to run.

If the BCM has not learned a V-code, DTC B3031 will be set. The vehicle will not start.

Conditions for Setting the DTC

    • Ignition is in RUN, START or ACC.
    • The BCM has not learned a valid V-code.

Object Number: 887233  Size: FP

Object Number: 887234  Size: FP