GM Service Manual Online
For 1990-2009 cars only

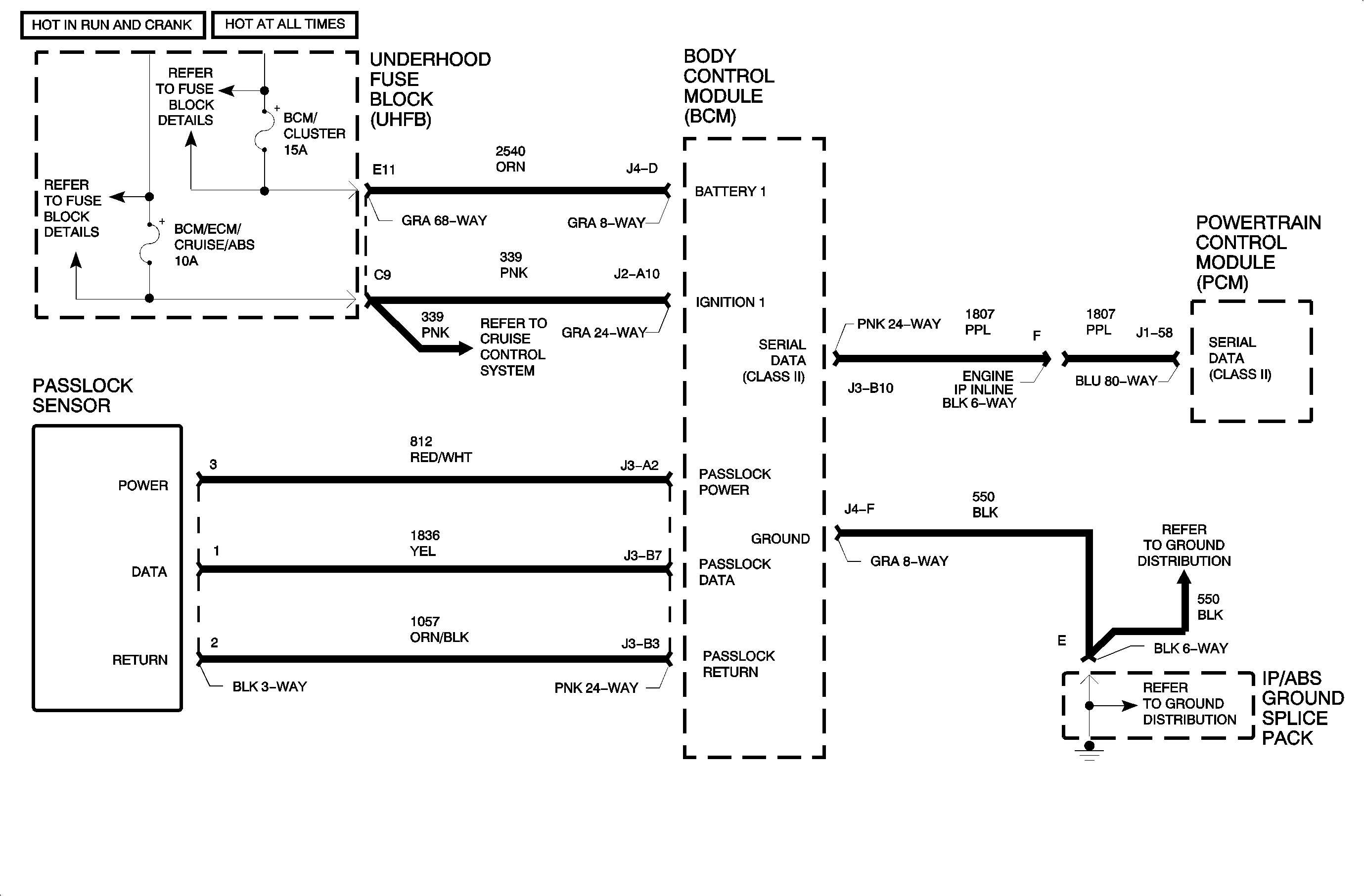
Object Number: 888502  Size: MF

Circuit Description

The passlock system is designed to prevent vehicle theft by allowing the PCM to disable the fuel injectors unless a correct key (voltage) code from the passlock sensor via the mechanical key is correct. The passlock system utilizes four components: the lock cylinder, passlock sensor, body control module (BCM) and powertrain control module (PCM). When the engine is cranked, the BCM will look for a password from the passlock sensor. If the password is not received within a certain amount of time or is incorrect, the BCM will send a "fuel disable password" to the PCM over the Class II link. The SECURITY telltale will flash and the engine will not be allowed to start. If the BCM receives the correct password from the passlock sensor that it has stored in memory, it will send it over the Class II link to the PCM. If the PCM passlock password it has stored in memory does not match the BCM password; or if the PCM receives an undecided password from the BCM, it will allow the engine to start then stall within 4 seconds. The SECURITY telltale will flash for 10 minutes if the PCM receives an undecided, incorrect or fuel disable password. If the password to the PCM is correct, the engine will operate normally. The password is sent continuously by the BCM to the PCM during run mode. If the password becomes lost or incorrect during the drive cycle, the vehicle will be allowed to start on succeeding ignition cycles without the aid of passlock and the SECURITY telltale will be On steady. This mode is called fail enable mode.

Conditions for Setting the DTC

DTC P1630 will set if the PCM is ready to learn a new password when:

    • The PCM had received an incorrect password
    • The PCM finished the 10 minute learn pending timer (leaving the ignition switch On for 10 minutes)

DTC P1630 diagnostic runs continuously when the above conditions have been met.

P1630 is a (type C) DTC

Diagnostic Aids

Diagnose any BCM passlock or communication DTCs first.

This DTC indicates the PCM received an incorrect password and learn mode is enabled.

Perform the Security System (Passlock) Relearn Procedure.

Important: The passlock sensor, BCM and PCM contain the same passlock codes. If any of these components are replaced, a relearn procedure must be performed.

DTC P1630


Object Number: 888524  Size: FP