GM Service Manual Online
For 1990-2009 cars only

Object Number: 891362  Size: MF

Circuit Description

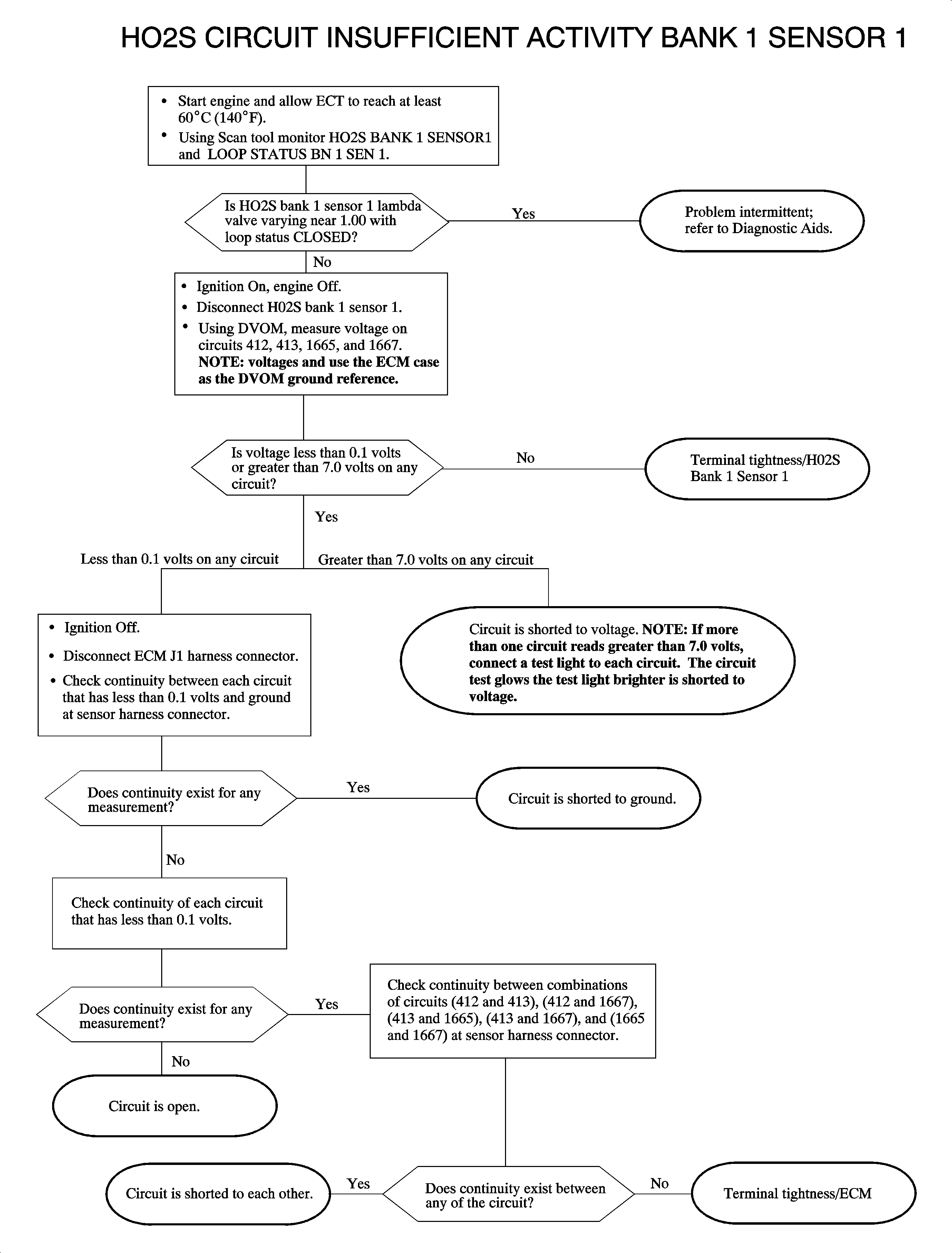
The heated oxygen (HO2S) bank 1 sensor 1 is threaded into the cylinder 1, 3, 5 exhaust manifold (cylinders 1, 3, 5 are closest to front of dash). The sensor monitors the oxygen content in the exhaust gas before the pre-converter. The ECM supplies a variable output pump current to circuit 1667 in order to maintain a constant voltage level at the input pump current circuit 1665. As output pump current passes through the oxygen sensor when the sensor is operating above 300°C (572°F), the sensor will vary resistance according to changes in exhaust oxygen content. If oxygen content increases (lean air/fuel ratio) the resistance of the sensor increases which requires more current to maintain a constant voltage level. The ECM calculates a lambda value (actual air/fuel ratio divided by 14.6 to 1) based on the input pump current voltage level on circuit 1665 and the signal voltage level on circuit 412. DTC P0134 will set when consecutive HO2S bank 1 sensor 1 lambda values more than a calibrated value over several readings.

DTC Parameters

DTC P0134 will set when consecutive HO2S bank 1 sensor 1 lambda values differ more than 0.1 when:

    • Condition has occurred 30 times
    • Engine is running at least 25 seconds
    • Calculated converter temperature is greater than 460°C (860°F)

DTC P0134 diagnostic runs continuously once the above conditions have been met.

P0134 is a (type B) DTC.

Diagnostic Aids

Bank 1 will default to open loop if this DTC is active.


Object Number: 888110  Size: FP