GM Service Manual Online
For 1990-2009 cars only

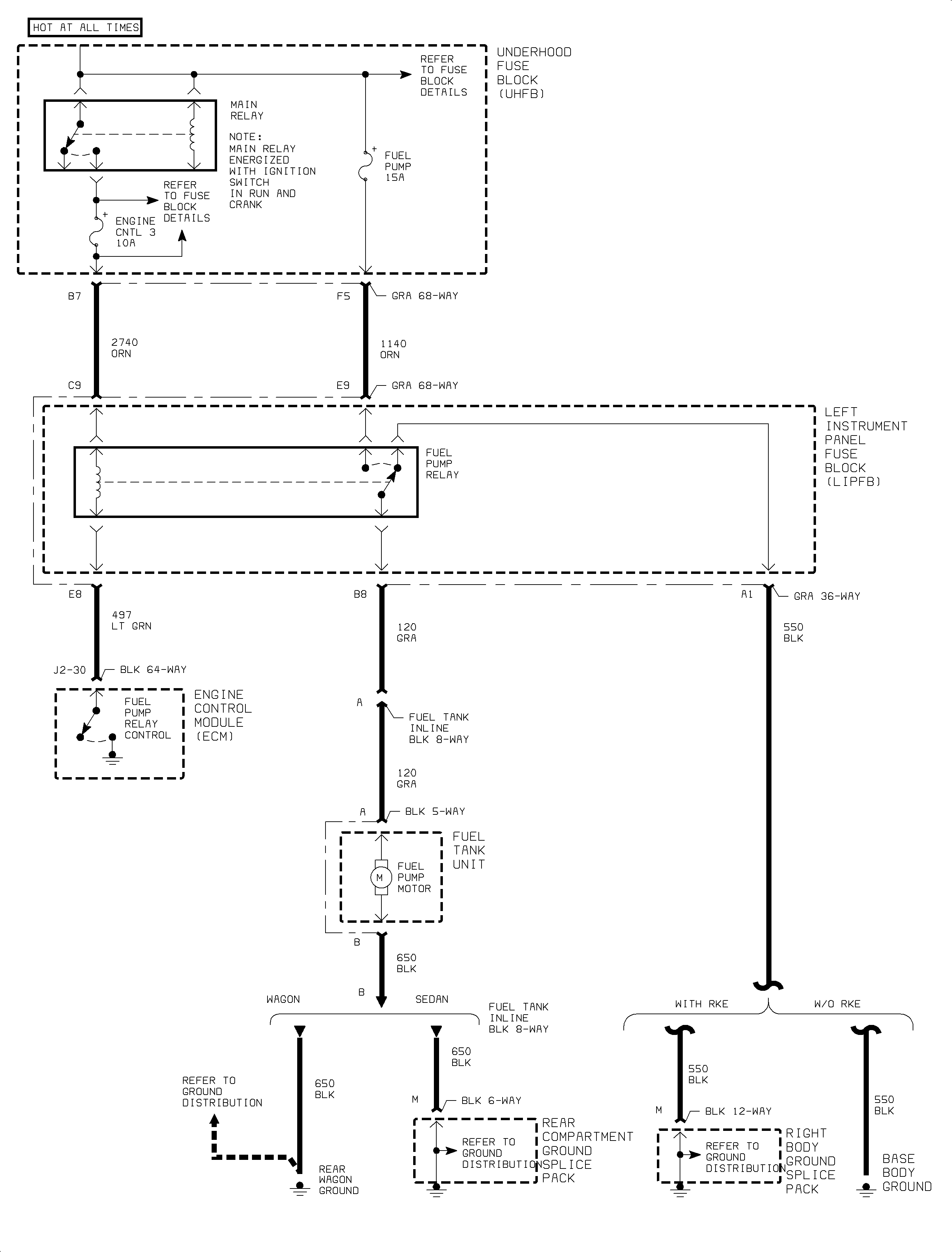
Circuit Description

The fuel pump relay is located in the left instrument panel fuse block (LIPFB). When the ECM receives reference pulses from the crankshaft position sensor, the ECM enables the fuel pump by grounding the driver. When the ECM is commanding this relay On, the voltage of the control circuit should be low (near 0 volts). When the ECM is commanding the relay Off, the voltage potential of the control circuit should be high (near battery voltage). If the fault detection circuit in the ECM does not see a signal for an extended period of time, this code will set.

DTC Parameters

DTC P0230 will set when the fuel pump circuit is open and the following conditions exist:

    • Battery voltage is between 7.5 and 15  volts
    • Engine is running

P0230 is a (type D) DTC.

Diagnostic Aids

When attempting to diagnose an intermittent problem, use the scan tool to review malfunction history diagnostic information. This supplemental data can be used to duplicate a problem.

Check for poor connections at the ECM or the component. Inspect the harness connectors for any backed out terminals, improper mating, broken locks, damaged terminals, and poor terminal to wire connection.

Check for a damaged harness. If the harness appears to be ok, observe the scan tool while moving the related connectors and the wiring harnesses. A change in the display may help to locate the fault.


Object Number: 886985  Size: FP

Object Number: 888155  Size: FP