GM Service Manual Online
For 1990-2009 cars only

Object Number: 891310  Size: MF

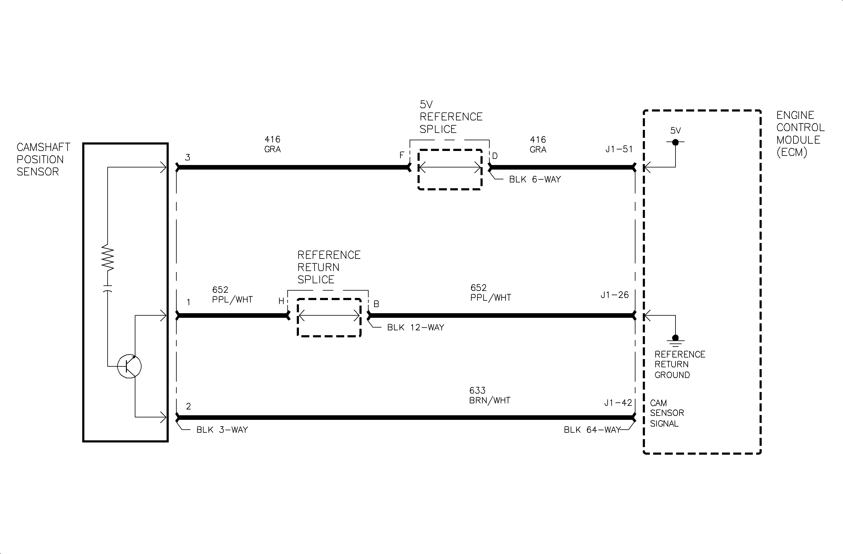
Circuit Description

The camshaft position (CMP) sensor detects a single tooth on the reluctor wheel of the camshaft in order to communicate the camshaft position to the ECM. Under normal conditions the ECM expects the signal wire voltage to be near 5 volts when the tooth passes by the sensor, and near zero volts any other time. The ECM constantly monitors the CMP signal and expects to see the signal wire switch from low to high voltage once every 720 degrees of crankshaft rotation. This DTC will set when the voltage appears to be shifting irregularly.

DTC Parameters

DTC P0341 will set if the cam signal received by the ECM is incorrect and the following conditions have been met:

Engine is running

P0341 is a (type B) DTC.

Diagnostic Aids

This code will set when an intermittent circuit failure is present. This can include all failure modes associated with DTC P0342 and DTC P0343.