Circuit Description
When the ignition switch is turned on and during vehicle operation, the SDM
performs tests to detect faults. While the SDM is performing tests to detect system
faults, the tests are also performed on internal components of the SDM. When an internal
SDM fault is detected this DTC is set.
Conditions for Setting the DTC
DTC B1000 can be set when the SDM malfunctions. the following conditions must
be met to set this DTC:
| • | Ignition voltage is present at the SDM and continuous. |
| • | The SDM has detected an internal fault or an air bag deployment has been
commanded. |
| • | The fault is present for half a second. |
Action Taken When the DTC Sets
| • | The air bag telltale will be on. |
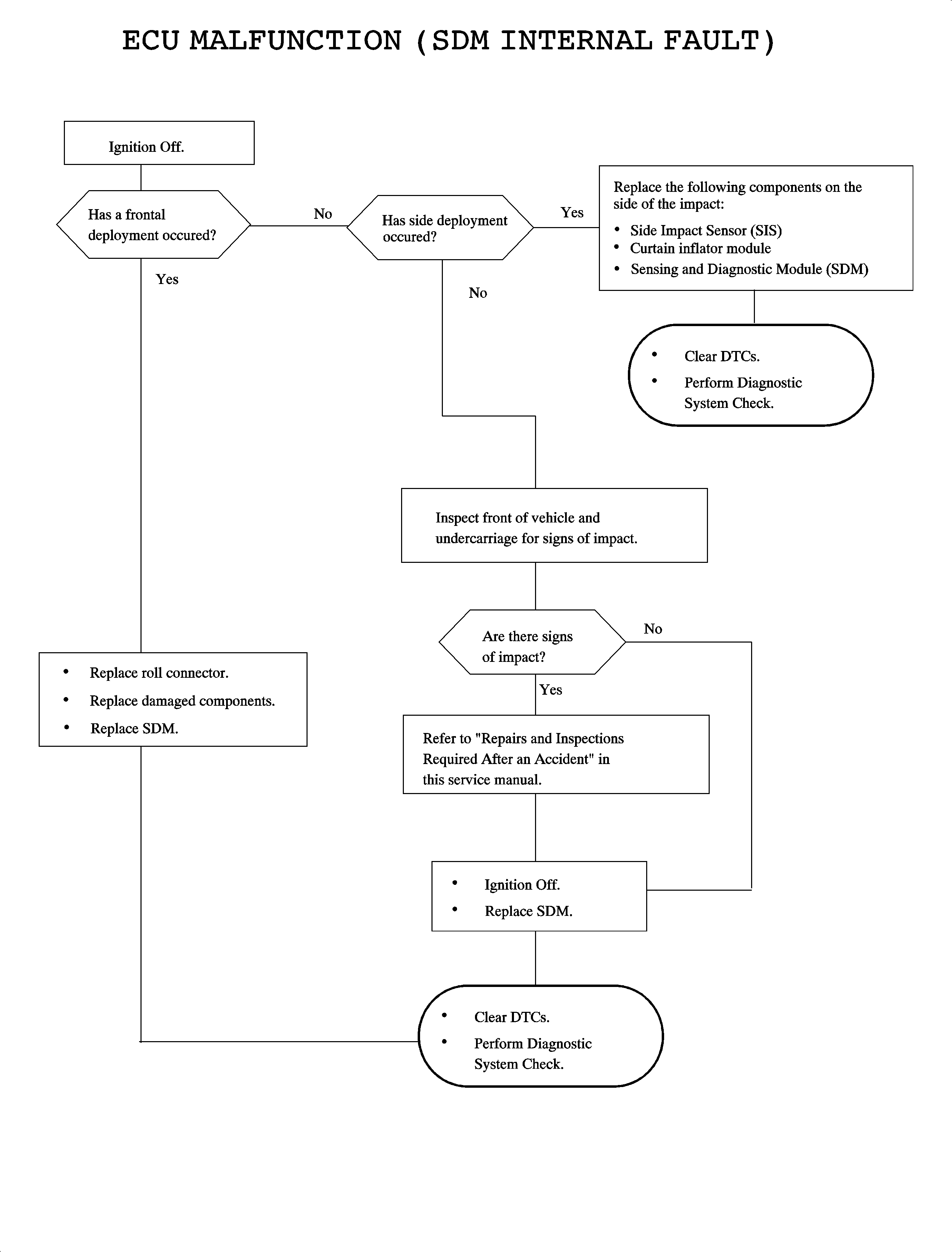
Diagnostic Aids
| • | Always start diagnosis of the SIR DTCs with an inspection of the vehicle,
including its wiring and the SIR components for visible damage. |
| • | Always replace the SDMs with a DTC B1000 set, only after all collision
repairs have been completed. |
B1000