GM Service Manual Online
For 1990-2009 cars only

Object Number: 886325  Size: MF

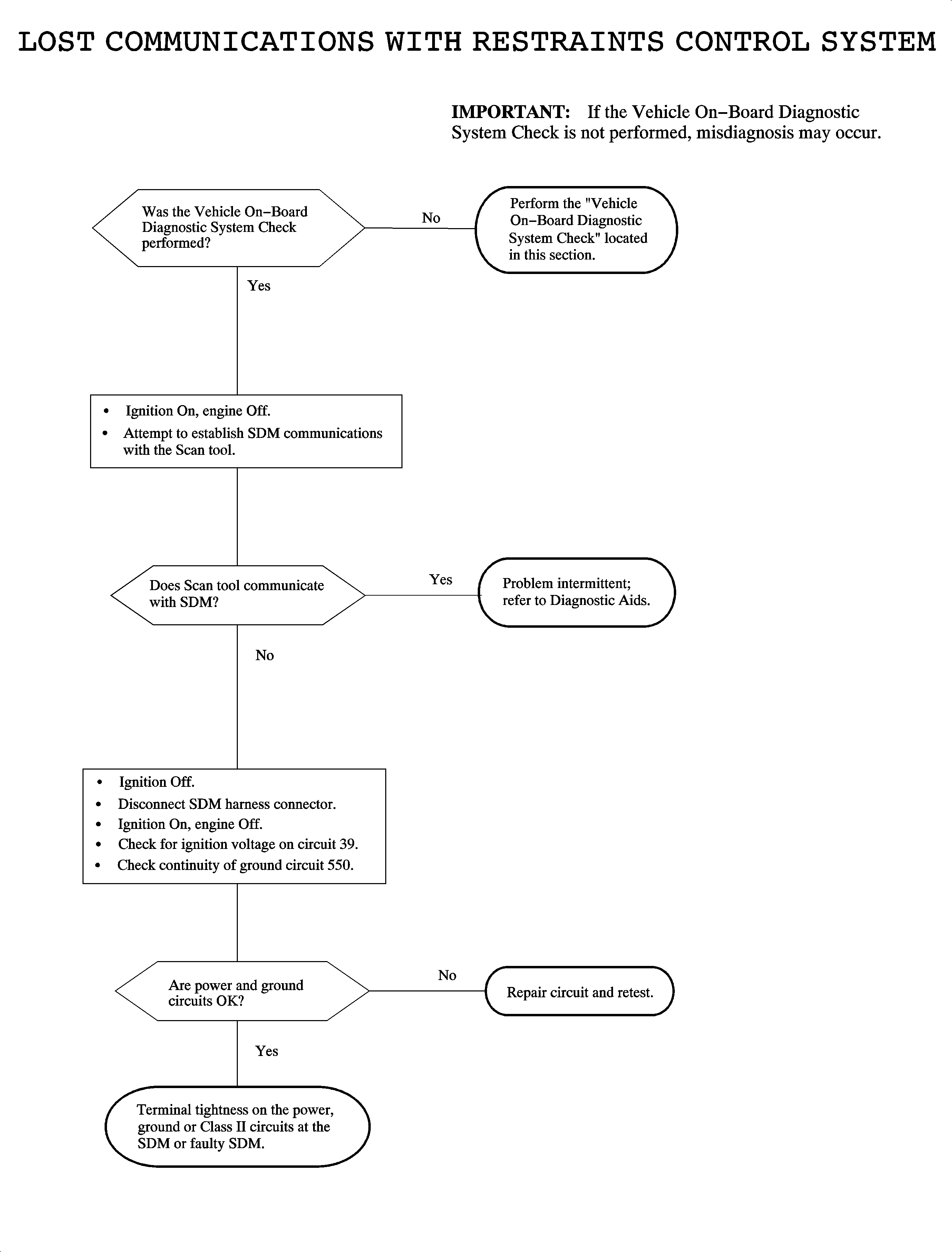
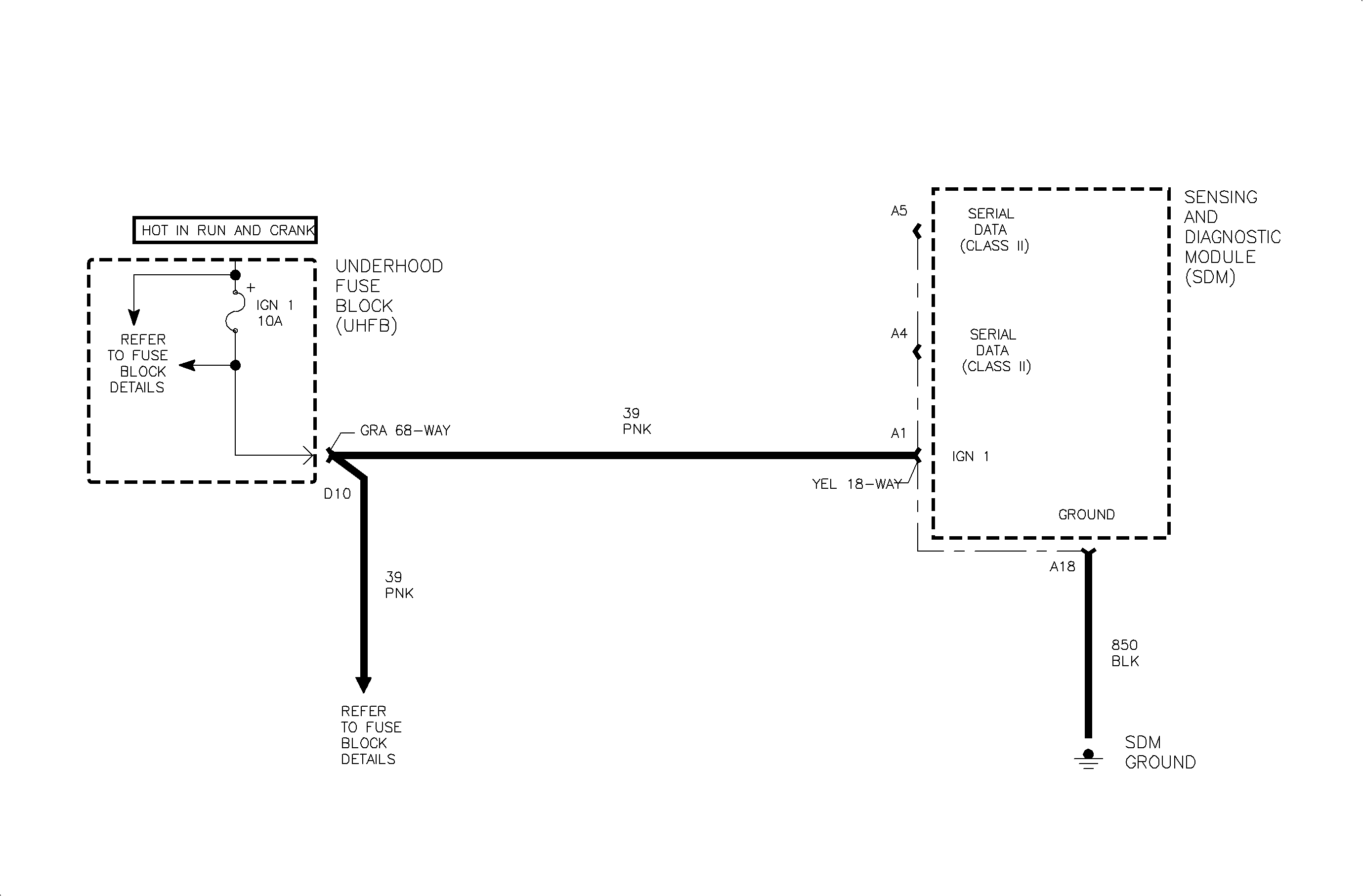
Circuit Description

Class II serial data is a 0-7 volt variable pulse width message scheme (logic 0's and logic 1's) used to communicate information between modules and for communication to an off-board scan tool. Contained in each module memory is a list of serial data messages and default actions taken by the module if one of the important messages is not received. One of the most important messages is the state of health (SOH) message used to inform each module that other modules on the Class II link are functioning correctly.

Each module on the Class II link must first "learn" all modules connected to the Class II link every time the ignition is turned On. Each message that a module sends out on the link contains a source identifier used to identify where the information came from. Once a module receives information, it will store the attached controller ID. If this same information is not received later in the ignition cycle, lost communications with a specific controller DTC will set. DTC U1088 sets when a controller does not receive specific information from the sensing and diagnostic module (SDM) after it had already learned its source ID in that ignition cycle.

Conditions for Setting the DTC

DTC U1088 will set if the body control module (BCM) lost Class II communications with the SDM when:

    • The condition exists for longer than 3 seconds.
    • The BCM learned the SDM source identifier in the ignition cycle. The BCM had initially communicated with the SDM when the ignition was first turned On.
    • The ignition is On.

DTC U1088 diagnostic runs continuously with ignition On.

DTC U1088 is a type C DTC.

Diagnostic Aids

To locate an intermittent problem, use a scan tool to monitor the supplemental inflatable restraint (SIR) located under DIAGNOSTIC CIRCUIT CHECK---CLASS II MESSAGE MONITOR with the ignition On and the engine Off. INACTIVE will be displayed if the SDM is not communicating on the Class II link.


Object Number: 887354  Size: FP