GM Service Manual Online
For 1990-2009 cars only

Object Number: 889473  Size: MF

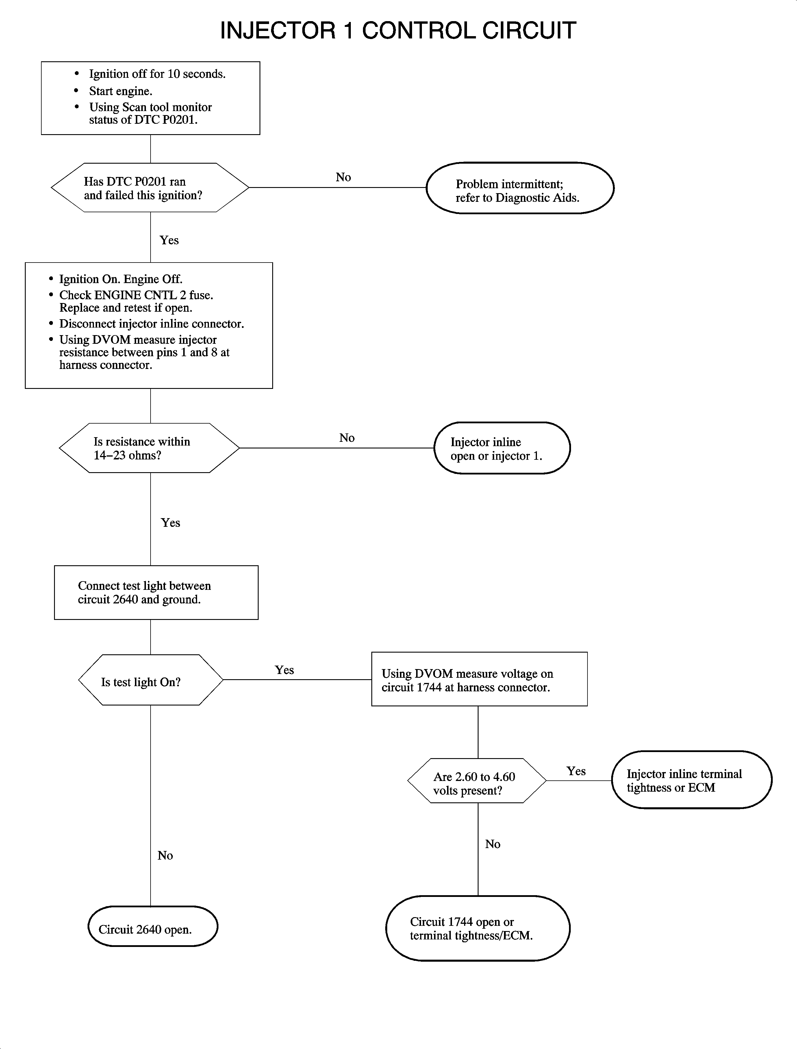
Circuit Description

The fuel injection system on L81 engines utilize sequential fuel injection. The ECM independently controls each fuel injector through separate internal drivers. The ECM drivers hold each fuel injector circuit to ground for a certain length of time based on engine operating parameters. When the injector driver is commanded Off (circuit not grounded), the voltage level at the ECM should be high (ignition voltage). When the injector driver is commanded On (circuit grounded), the voltage level at the ECM should be low. The ECM injector driver feedback circuit uses a pull-up voltage (2.6-4.6 volts), which allows the ECM to individually differentiate between an open, short to ground or short to voltage. DTC P0201 will set if the ECM detects an open injector driver control circuit when the injector is commanded On.

DTC Parameters

DTC P0201 will set if fuel injector #1 feedback voltage is between 2.6 and 4.6 volts when fuel injector #1 is commanded On when:

    • Battery voltage is between 7.5 and 15 volts.
    • Engine is running.

DTC P0201 diagnostic runs continuously with engine running.

P0201 is a (type B) DTC.

Diagnostic Aids

To locate an intermittent problem, start engine and use Scan tool to monitor MISFIRE CURRENT CYL. #1. If a #1 fuel injector fault exists, a misfire will occur on cylinder #1 and the misfire counter will count up.

Fuel injector resistance: 14-23 ohms


Object Number: 888123  Size: FP