GM Service Manual Online
For 1990-2009 cars only

Object Number: 889461  Size: MF

Circuit Description

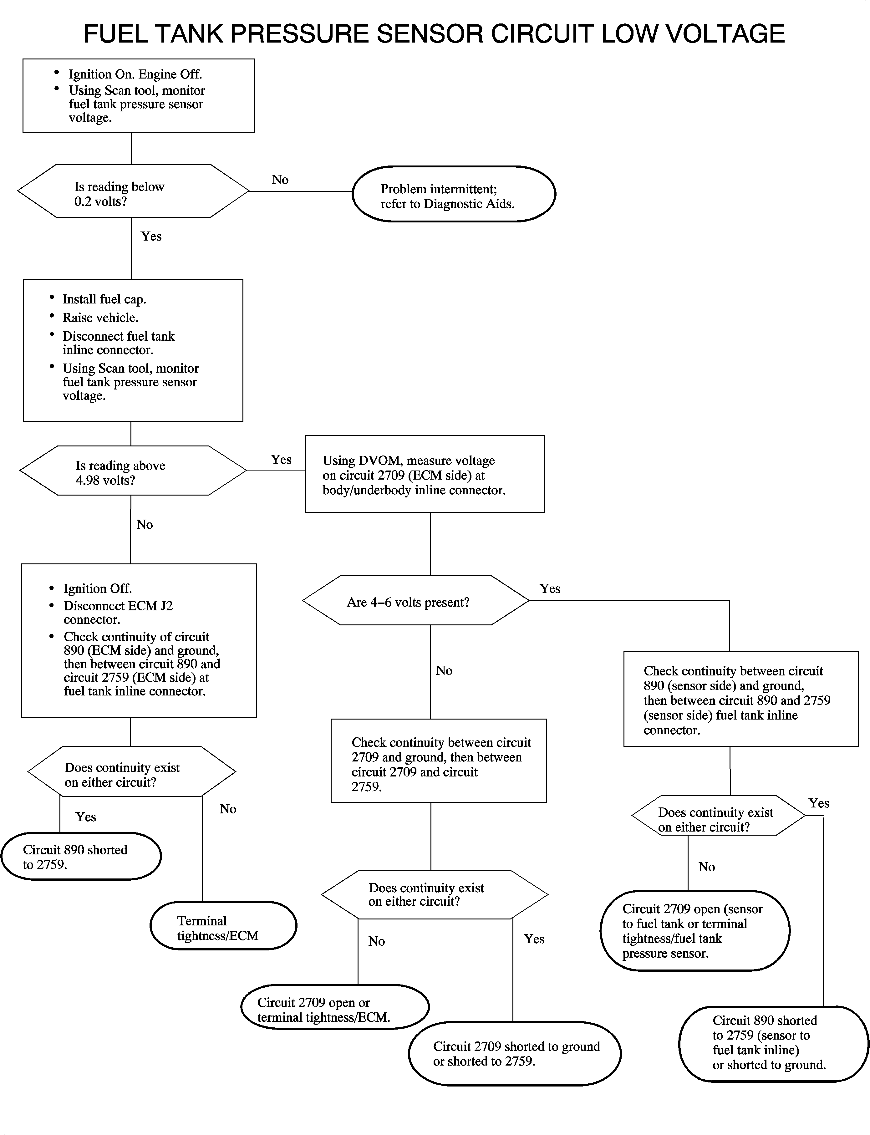
The evaporative emission (EVAP) system is used to store fuel vapors as to reduce the amount of unburned fuel from escaping into the atmosphere. The function of the fuel tank pressure sensor is solely for EVAP leak diagnostics. The fuel tank pressure sensor is a transducer that varies resistance according to changes in fuel tank pressure (difference between fuel tank and outside air pressure). The ECM measures the signal voltage from the fuel tank pressure sensor, which is a reduced value of the ECM 5 volt reference. The signal voltage will read low when the pressure in the fuel tank is low (vacuum) and will increase as the pressure in the tank increases. DTC P0452 sets when the signal voltage at the ECM is below the calibrated voltage value.

DTC Parameters

DTC P0452 will set if fuel tank pressure voltage is below 0.2 volts when:

Condition exists for longer than 3 seconds.

DTC P0452 diagnostic runs continuously with engine running.

P0452 is a (type B) DTC.

Diagnostic Aids

Important: Inaccurate readings will occur if resistance measurements are taken on a fuel tank pressure sensor. The fuel tank pressure sensor contains an internal amplifier circuit that requires applied voltage to function properly.

To locate an intermittent problem, use Scan tool to monitor FUEL TANK PRESS. SENSOR voltage with ignition On, engine Off. Wiggling wires while watching for a change in FUEL TANK PRESS. SENSOR voltage may locate the area where an open or short to ground in the wiring could lie.

The signal voltage with the fuel cap Off should read between 2.35-2.85 volts, which represents atmospheric pressure or 0 inches of vacuum.

Note: Once the voltage drops below 0.2 volts and sets DTC P0452, the voltage level must exceed 0.35 volts in order for the diagnostic to pass again.


Object Number: 888212  Size: FP