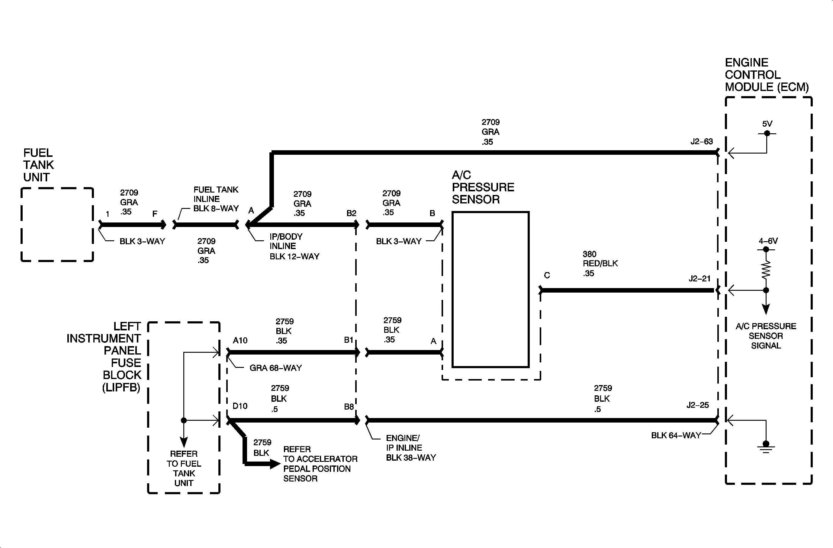
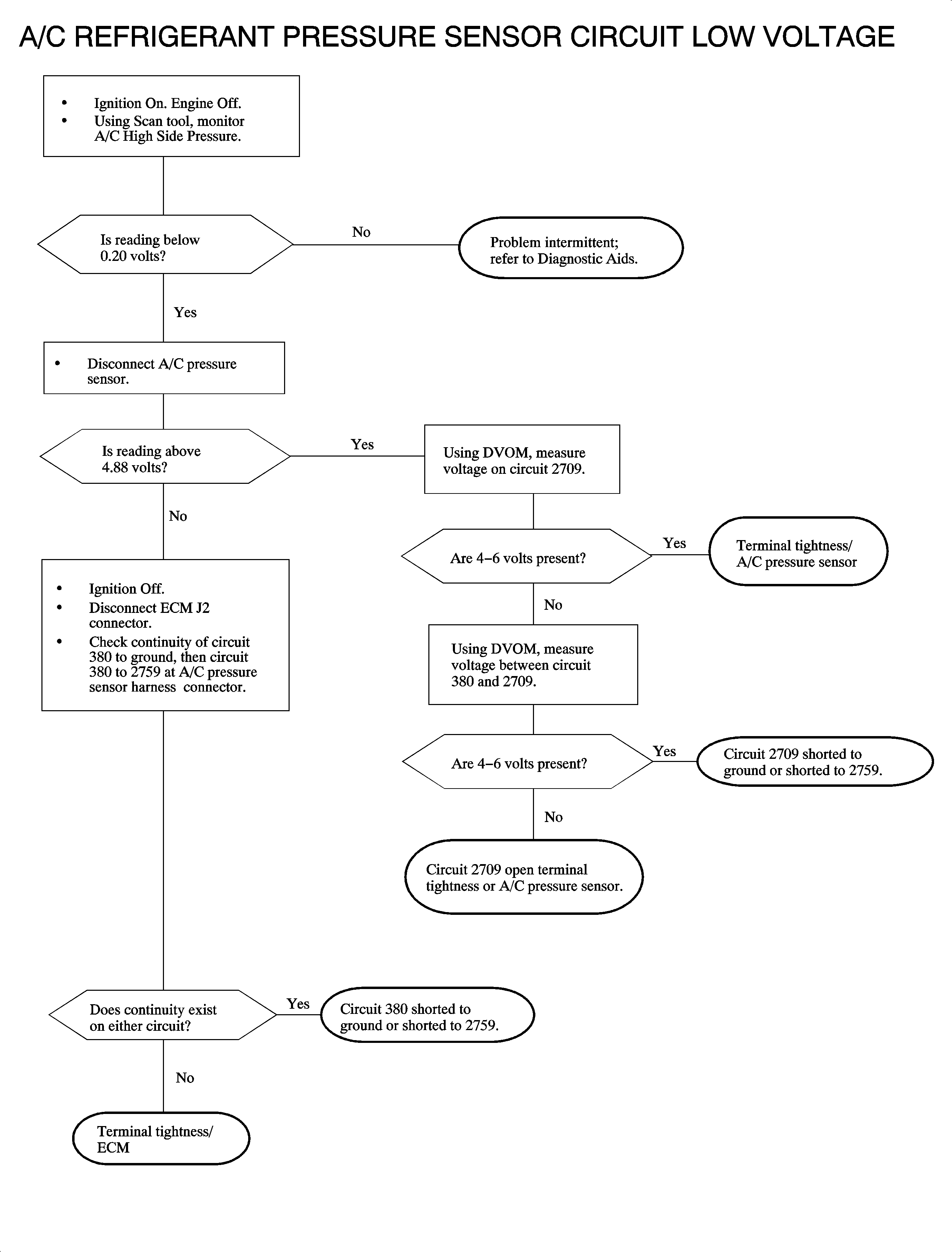
The air conditioning (A/C) pressure sensor is a transducer that varies resistance according to changes in high side refrigerant pressure. The ECM measures the signal voltage from the A/C refrigerant pressure sensor, which is a reduced value of the ECM 5 volt reference. The maximum voltage ranges of the sensor are around 0.10 - 4.90 volts (0 - 453 psi). The sensor input is primarily used by the ECM to determine when to turn the cooling fans On. The sensor input also aids in determining acceptable low/high refrigerant pressure for A/C operation and throttle control motor position for A/C idle speed. DTC P0532 sets when the A/C pressure sensor signal voltage at the ECM is below the calibrated voltage value.
DTC P0532 will set when:
| • | A/C pressure sensor voltage less than 0.2 volts (0 psi) |
| • | Engine is running |
P0532 is a (type D) DTC
To locate an intermittent problem, use the Scan tool to monitor A/C HIGH SIDE PRESS. SENSOR VOLTAGE with engine running.
Wiggling wires while monitoring A/C HIGH SIDE PRESS. SENSOR VOLTAGE may locate the area where a short to ground exists.