GM Service Manual Online
For 1990-2009 cars only

Object Number: 889453  Size: MF

Circuit Description

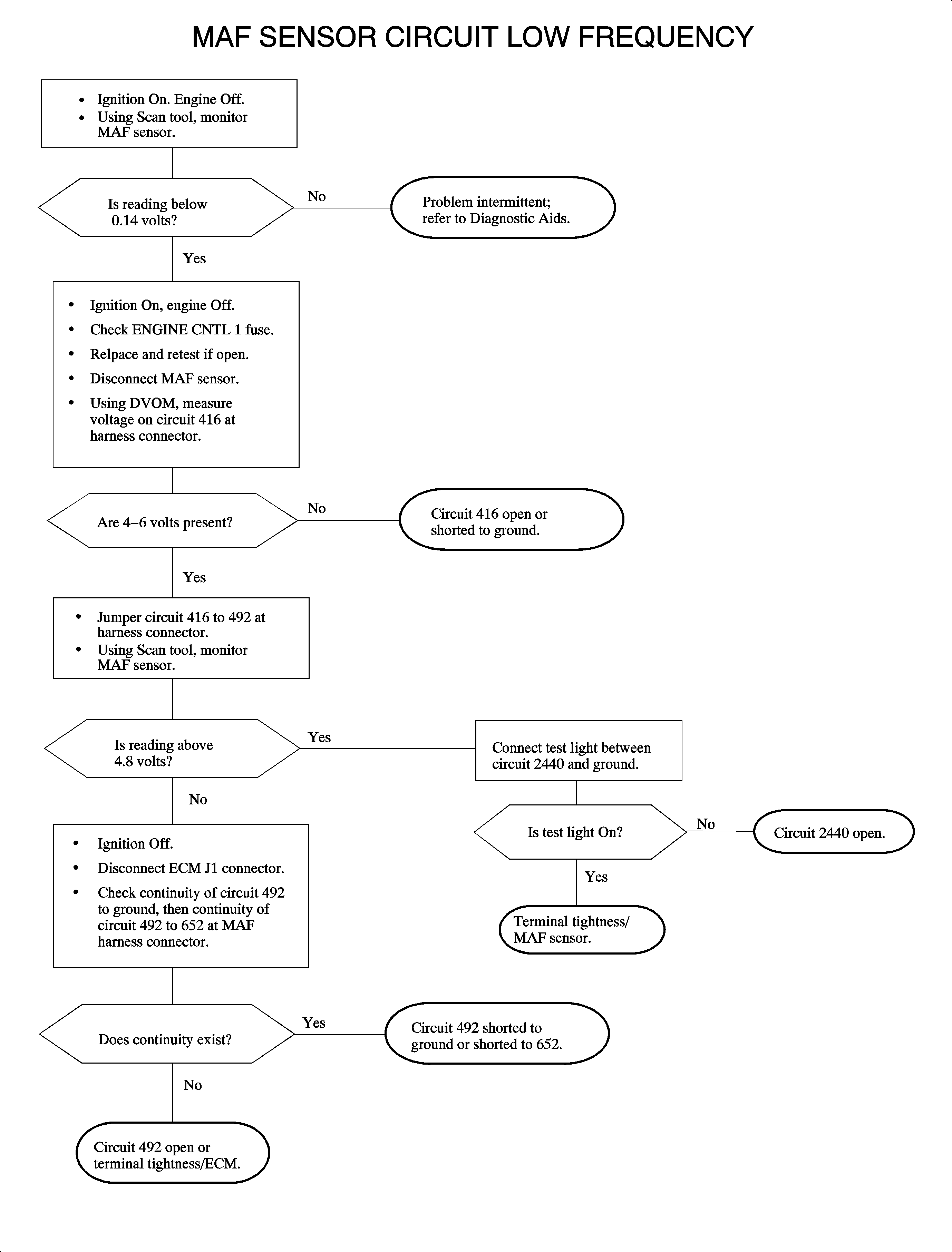
The mass airflow (MAF) sensor measures the speed and density of air entering the intake manifold. The ECM converts this input to a mass of air per unit time to correctly fuel the engine. The MAF output voltage is a function of the power required to keep the sensing element at a fixed temperature above outside air temperature as the incoming air-cools the sensing elements. The output voltage varies between 0.14 and 4.8 volts under all normal engine running conditions. DTC P0102 sets when the MAF sensor signal voltage at the ECM is below the calibrated voltage value.

DTC Parameters

DTC P0102 will set if the MAF sensor signal voltage is less than 0.14 volts (less than 0.0 g/s) when:

    • Engine is running for longer than 0.3 seconds.
    • Ignition voltage is greater than 11.0 volts.
    • No TP sensor DTCs have been set.

DTC P0102 diagnostic runs continuously once the above conditions have been met.

P0102 is a (type B) DTC.

Diagnostic Aids

To locate an intermittent problem, use Scan tool to monitor MAF SENSOR with ignition On, engine Off. Wiggling wires while watching for a change in MAF SENSOR voltage may locate the area where an open or short to ground in the wiring could lie.

If the ECM loses the MAF sensor signal, it will calculate airflow based on engine speed and TP sensors.

If DTCs P0102, P0107, P0341 and P0405 are set, there may be an open in the 5-volt reference circuit 416.


Object Number: 887541  Size: FP