GM Service Manual Online
For 1990-2009 cars only

Object Number: 888884  Size: FP

Circuit Description

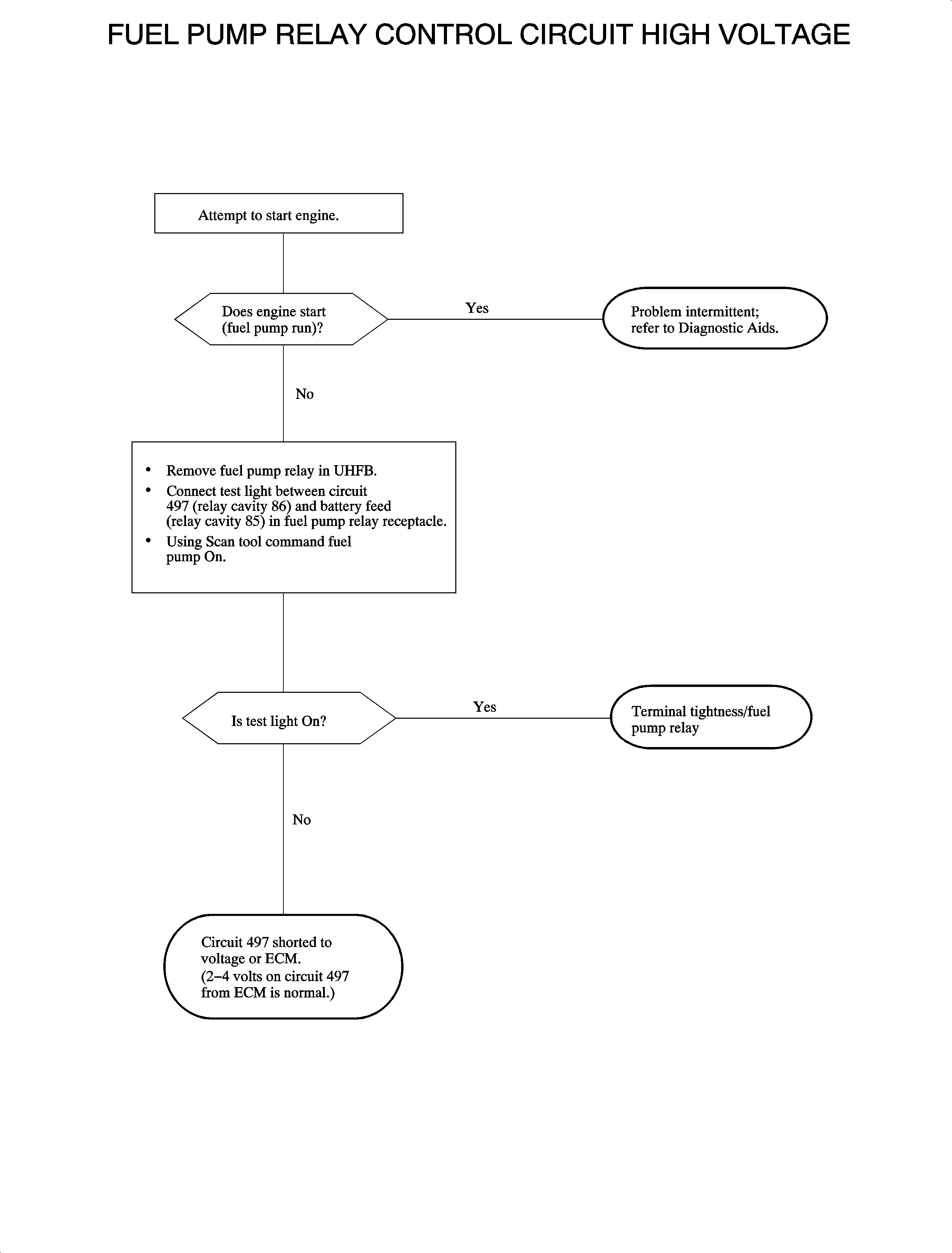
The fuel pump relay is located in the left instrument panel fuse block (LIPFB). The ECM controls the fuel pump motor by supplying a ground to the fuel pump relay. The fuel pump runs continuously whenever the engine is running or runs for 2 seconds if the ignition is turned On and the engine is not cranked. The ECM controls an internal driver that supplies a ground to the fuel pump relay coil whenever the fuel pump relay is commanded On. The relay coil circuit is monitored for low and high voltage and open circuit faults. DTC P0232 will set if the ECM detects a feedback voltage above a calibrated value in the fuel pump relay control circuit when the relay is commanded On.

DTC Parameters

DTC P0232 will set if fuel pump relay voltage is above 4.6 volts when fuel pump relay is being commanded On when:

    • Condition exists for longer than 0.5 seconds.
    • Battery is between 7.5 and 15.0 volts.
    • Engine is cranking/running.

DTC P0232 diagnostic runs continuously with ignition On and fuel pump relay commanded On.

P0232 is a (type D) DTC.

Diagnostic Aids

Inspect harness for chaffed wires that may cause a short to voltage condition.

With the fuel pump relay removed and the ECM fuel pump relay driver circuit Off, the expected voltage at circuit 497 should be between 2.6-4.6 volts.


Object Number: 888157  Size: FP