GM Service Manual Online
For 1990-2009 cars only

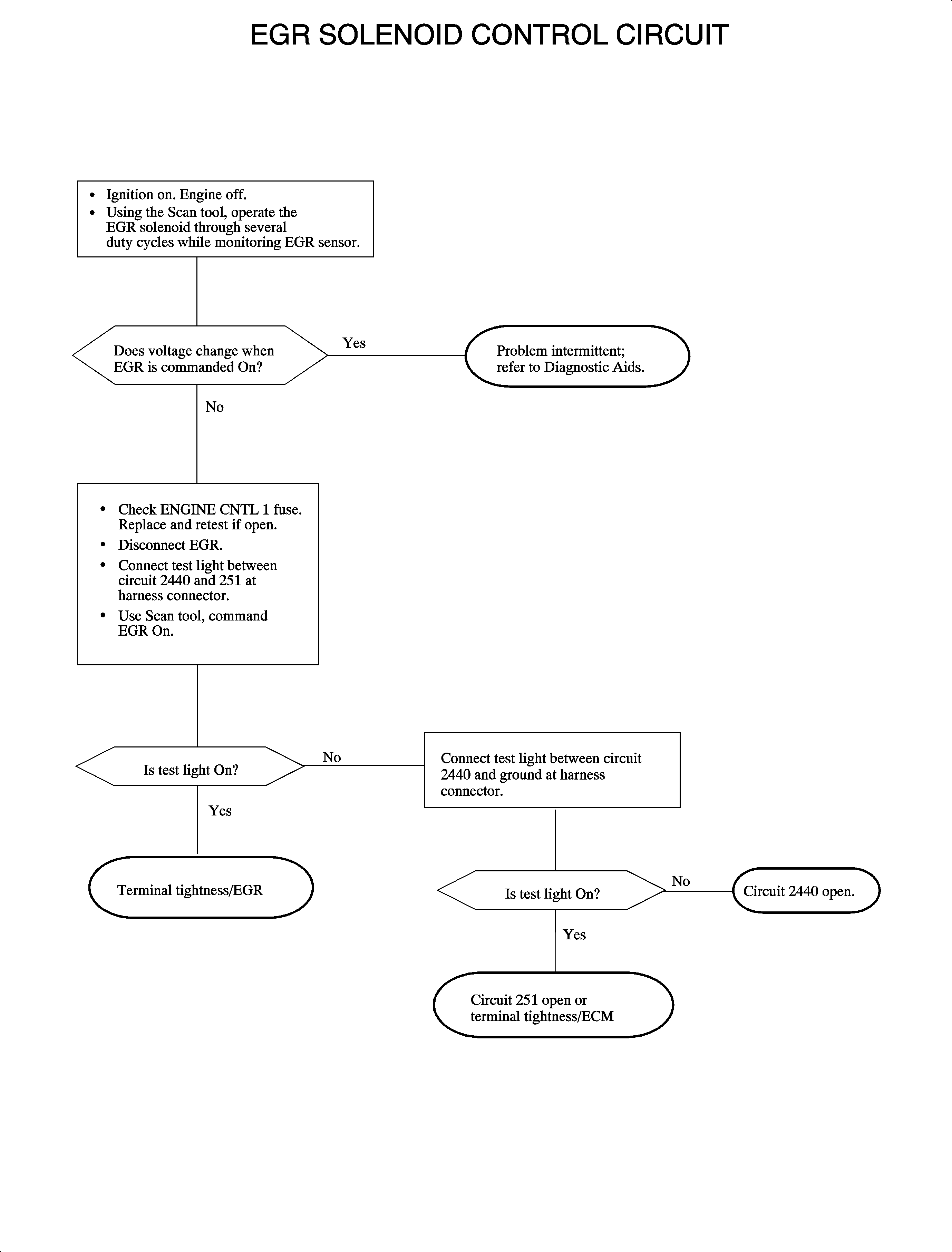
Object Number: 889465  Size: MF

Circuit Description

The exhaust gas recirculation (EGR) value consists of a pintle valve that moves by the use of an internal solenoid and an internal position sensor (potentiometer) which used to determine pintle valve position. The EGR solenoid receives power through the main relay when the ignition key is in the crank or run position. The ECM controls the EGR solenoid by supplying a ground to the EGR solenoid whenever exhaust gas needs to be recirculated into the intake manifold. The ECM monitors the EGR solenoid control feedback and EGR sensor signal (valve position) circuits for correct voltage levels at certain times. DTC P0403 sets when the ECM detects the EGR solenoid control feedback voltage is between a calibrated voltage range (open circuit) when the solenoid is being commanded Off.

DTC Parameters

DTC P0403 sets when the ECM detects the EGR solenoid control feedback voltage is between 2.6 - 4.6 volts (open circuit) when the solenoid is being commanded Off when:

    • Condition exists for longer than 0.5 seconds.
    • Battery is between 7.5 and 15.0 volts.
    • Engine is cranking/running.

DTC P0403 diagnostic runs continuously with the ignition On and EGR solenoid commanded Off.

P0403 is a (type B) DTC.

Diagnostic Aids

Inspect harness for any backed out terminals, improper terminal mating, or corrosion that may cause an open circuit condition.

In order for DTC P0403 to set an open circuit must be detected on both circuits (251) at the ECM.


Object Number: 888192  Size: FP