GM Service Manual Online
For 1990-2009 cars only

Object Number: 889388  Size: MF

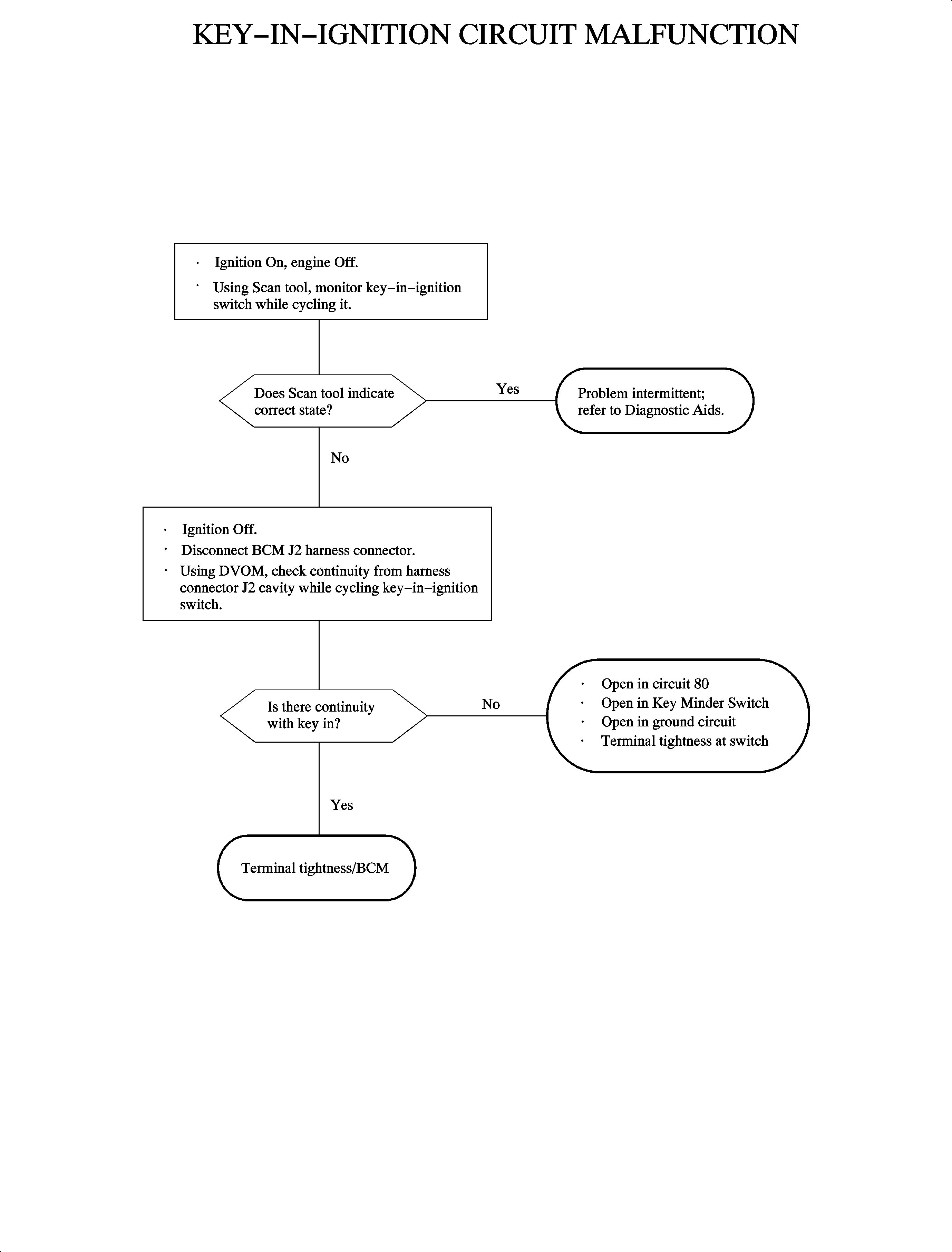
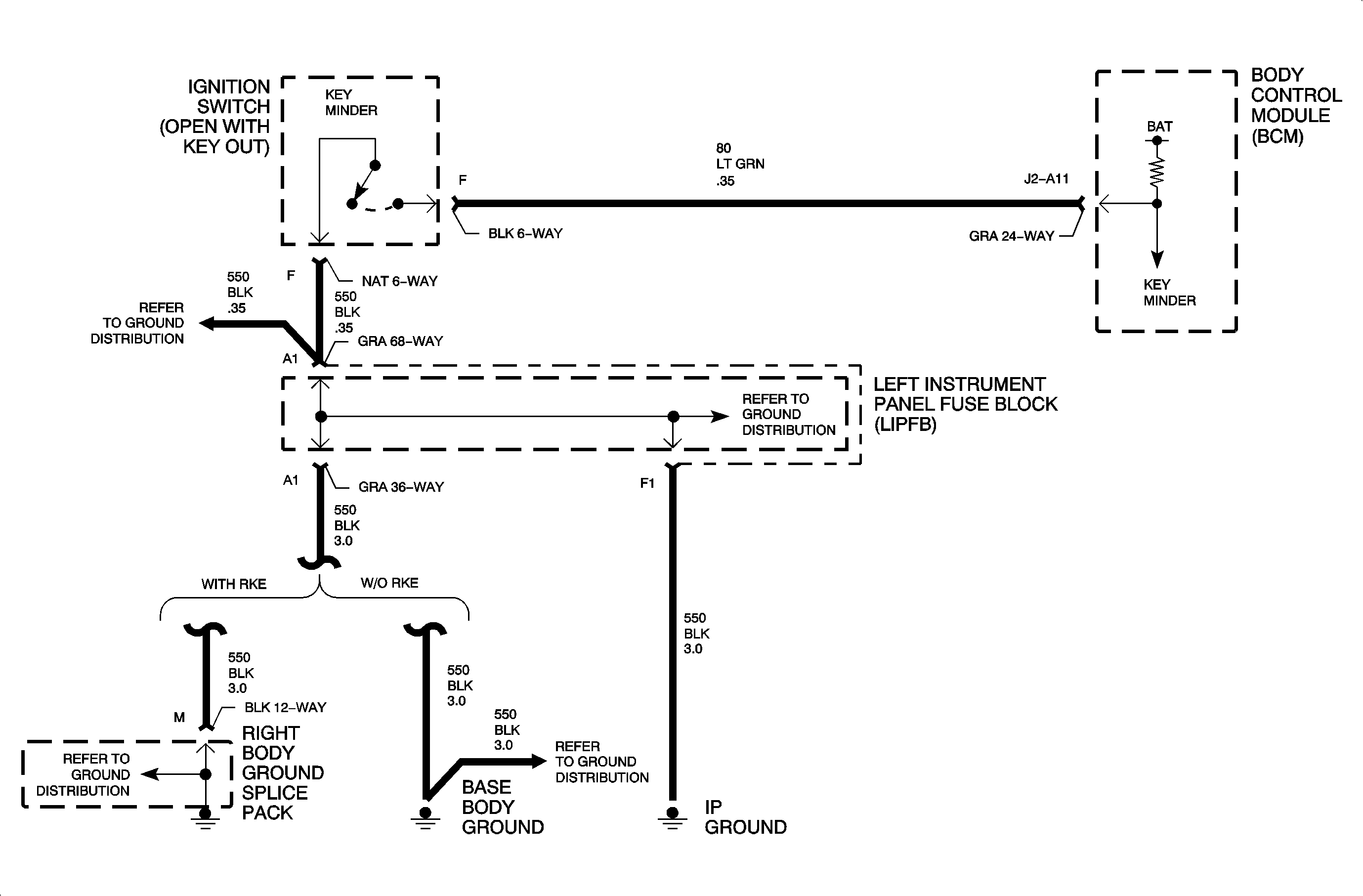
Circuit Description

When the ignition key is seated in the ignition switch, the key-in-ignition switch contacts close, grounding circuit 80. The body control module (BCM) monitors the state of the key-in-ignition switch, the state of the ignition switch (OFF, ACC, or RUN), and the driver's door to control the key-in-ignition chime.

DTC Parameters

    • The ignition is in the RUN position.
    • Circuit 80 is open.
    • The conditions exist for 1 second.

Diagnostic Aids

    • Check for a poor connection at the BCM. Inspect the harness connectors for backed out terminals, improper terminal mating, broken connector locks, improperly formed or damaged terminals, and poor terminal-to-wire connection (terminal crimped over wire insulation and not conductors).
    • Inspect the wiring harness for damage. Check for broken or chaffed insulation.
    • Check for a poor connection at the ignition switch.
    • If a fault is suspected to be intermittent, wiggling the harness wiring may help in locating the fault.

Object Number: 890395  Size: FP