GM Service Manual Online
For 1990-2009 cars only

Object Number: 896244  Size: MF

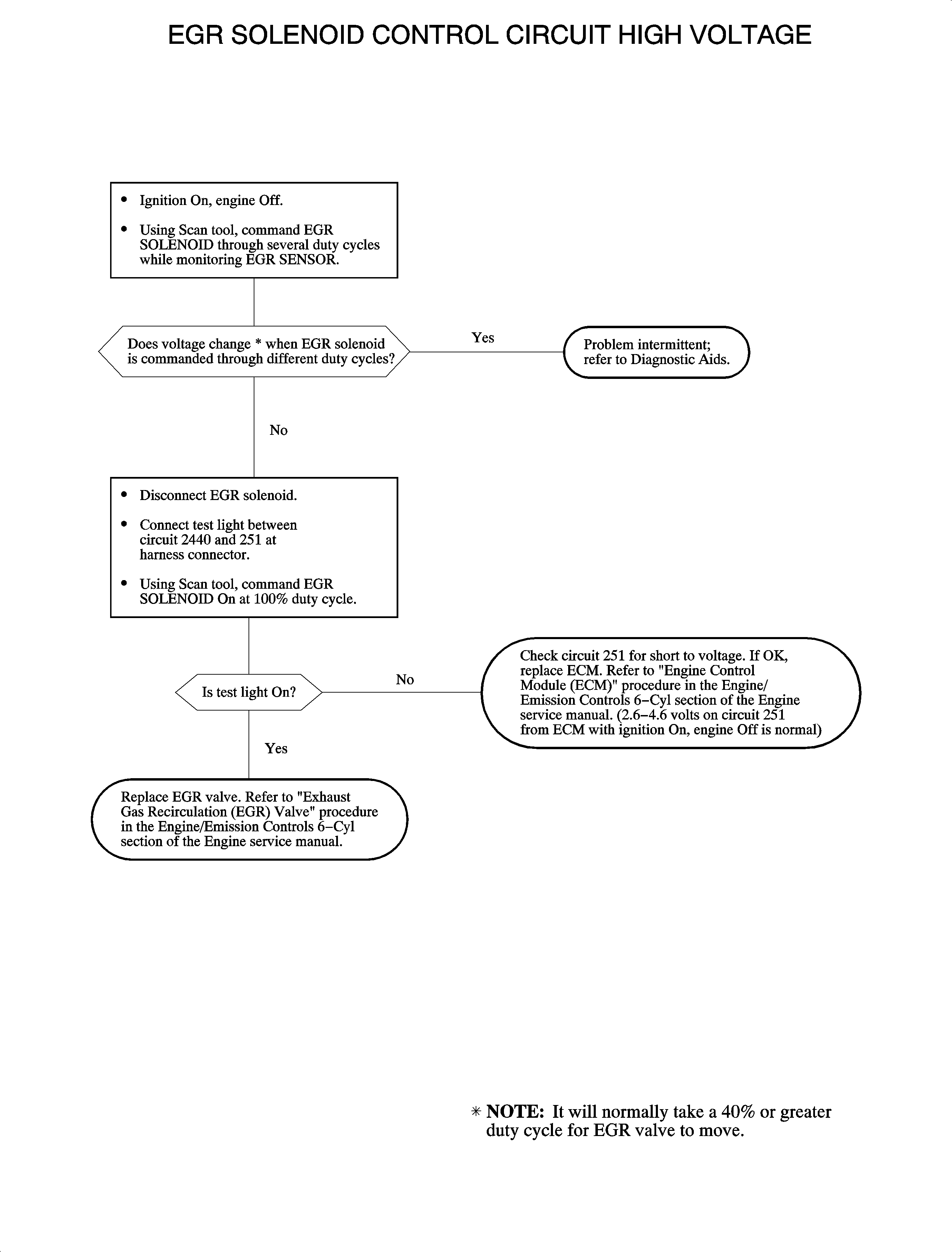
Circuit Description

The exhaust gas recirculation (EGR) value consists of a pintle valve that moves by the use of an internal solenoid and an internal position sensor (potentiometer) which used to determine pintle valve position. The ECM controls the solenoid by supplying it ground whenever exhaust gas needs to be recirculated into the intake manifold. When the solenoid is commanded Off (circuit not grounded), the voltage level at the ECM should be high (ignition voltage). When the solenoid is commanded On (circuit grounded), the voltage level at the ECM should be low. The ECM EGR solenoid feedback circuit uses a pull-up voltage (2.6-4.6 volts), which allows the ECM to individually differentiate between an open, short to ground or short to voltage. DTC P0490 will set if the ECM detects higher than normal feedback voltage when EGR solenoid is commanded On with engine running.

Conditions for Setting the DTC

DTC P0490 will set if EGR solenoid feedback voltage is greater than 4.6 volts when EGR solenoid is commanded On when:

    • Condition exists for longer than 0.5 seconds
    • Engine speed is greater than 40 rpm
    • Battery is between 7.5 and 15.0 volts

DTC P0490 diagnostic runs continuously once the above conditions have been met.

P0490 is a type B DTC

Diagnostic Aids

To locate an intermittent problem, use Scan tool to command EGR SOLENOID On at a 100% duty cycle with engine running, while using Scan tool to monitor EGR SENSOR. The EGR SENSOR voltage should remain between 4.0-4.5 volts. Wiggling wires while watching for a drop in EGR SENSOR voltage may locate a shorted solenoid or the area where a short to voltage in the wiring may exist.

If either circuit 251 is shorted to voltage, DTC P0490 will set.

EGR solenoid resistance: 7-11 ohms

DTC P0490


Object Number: 898344  Size: FP