GM Service Manual Online
For 1990-2009 cars only

Object Number: 896155  Size: MF

Circuit Description

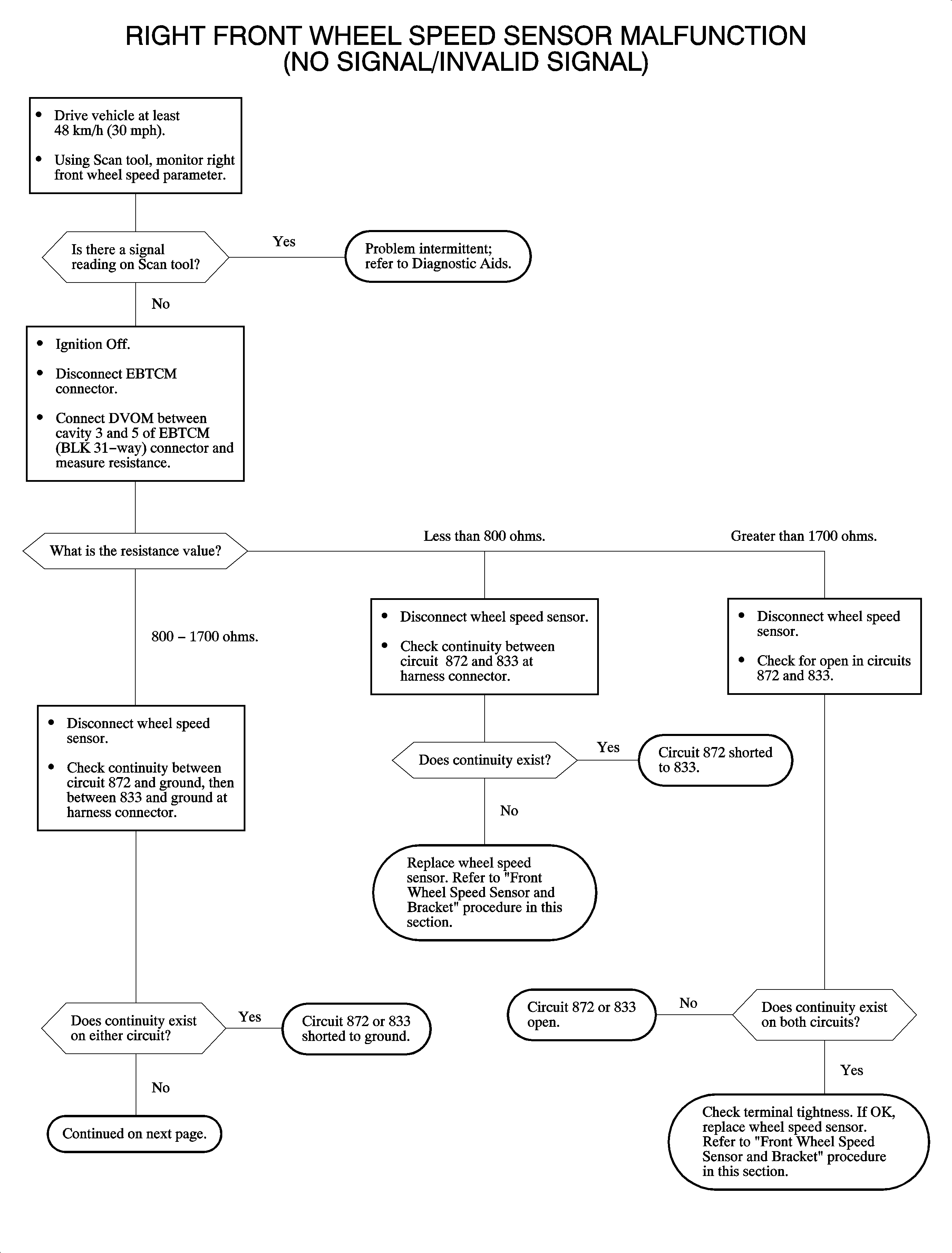
The wheel speed sensor produces an AC voltage whose amplitude and frequency vary, depending on the velocity of the wheel. The EBTCM uses this voltage signal to calculate the wheel speed.

Conditions for setting the DTC

DTC C0040 will set if the following conditions exist:

    • The right front wheel speed circuit is open, grounded, or shorted to the battery
    • The right front wheel speed = zero, while the other wheel speeds are greater than 40 km/h (25 mph) for 10 ms.
    • This code can set anytime after the key is turned to the RUN position.

When the DTC sets, the EBTCM will disable the ABS and the Traction Control and turn on the antilock telltale.

If two or more wheel speed faults occur, dynamic rear proportioning (DRP) is disabled for the entire ignition cycle.

Diagnostic Aids

Inspect the wiring, the components, and the connector for the following conditions:

    • Proper connection
    • Backed-out terminals
    • Broken connector locks
    • Corrosion in the connectors/terminals
    • Burned, chafed or pinched wires
    • A broken wire inside the insulation
    • Loose components

Possible causes for DTC C0040 to set are:

    • Damaged or missing teeth on the wheel speed sensor ring.
    • Large grooves or gouges, or build-up of foreign material in the gaps between the wheel speed sensor ring teeth.
    • A worn front hub bearing assembly, or a worn inner axle bearing which could allow the sensor to toothed ring gap to change excessively.

DTC C0040


Object Number: 890492  Size: FP

DTC C0040 (cont'd)


Object Number: 890495  Size: FP