GM Service Manual Online
For 1990-2009 cars only

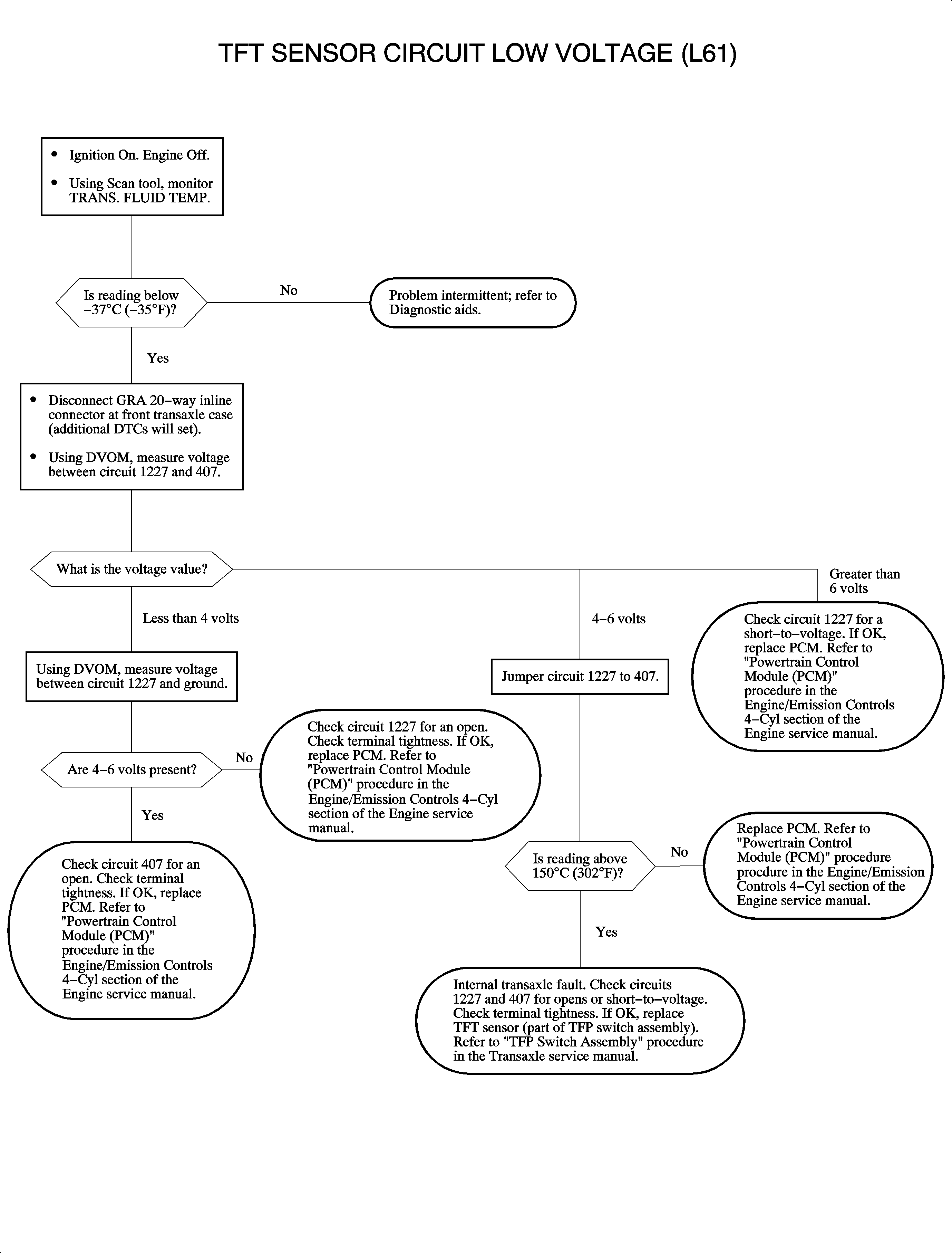
DTC P0713 L61


Object Number: 896297  Size: MF

Circuit Description

The transaxle fluid temperature (TFT) sensor is a negative coefficient thermistor and is part of the transaxle fluid pressure (TFP) switch assembly. When the transmission fluid is cold, the sensor resistance is high and the PCM senses a high signal voltage. As the transmission fluid warms, the sensor resistance decreases and the PCM senses lower voltage. DTC P0713 sets when the TFT signal voltage at the PCM is above a calibrated voltage value, below a calibrated temperature value.

Conditions for Setting the DTC

DTC P0713 will set if the Trans. Fluid Temp. temperature is below -37°C (-35°F), and the TFT sensor voltage less above 4.92 volts when:

    • The condition exists for longer than 6 minutes and 40 seconds.
    • Ignition 1 is between 8-18 volts with the ignition ON.
    • DTC P0712 has not set.

DTC P0713 is a type C DTC.

Diagnostic Aids

Important: The TCM uses 2 internal circuits to identify the transaxle temperature. One circuit is used for temperatures of 48°C (118°F) and below. If either circuit has failed, the DTC will set, however the temperature may look normal in the other range.

Important: Test the low scale with the engine at room temperature and the high scale with the engine at normal operating temperature, above 70°C (158°F).

DTC P0713 could set if the vehicle is exposed to temperatures below -37°C (-35°F).

TFT Sensor - Temperature To Resistance - Approximate

°C

°F

Resistance (Ohms)

0

32

7987-10859

10

50

4934-6407

20

68

3106-3923

30

86

1991-2483

40

104

1307-1611

50

122

878-1067

60

140

605-728

70

158

425-507

80

176

304-359

90

194

221-259

100

212

163-190


Object Number: 890921  Size: FP

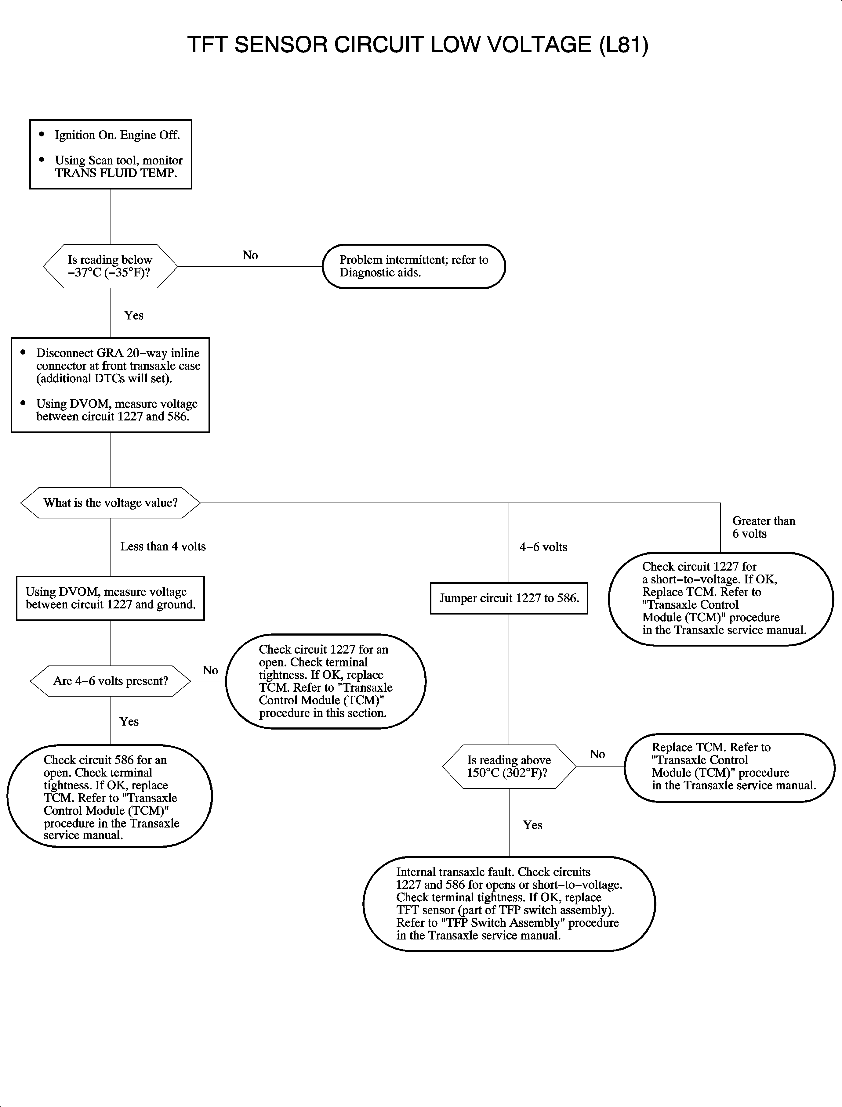
DTC P0713 L81


Object Number: 899000  Size: MF

Circuit Description

The transaxle fluid temperature (TFT) sensor is a negative coefficient thermistor and is part of the transaxle fluid pressure (TFP) switch assembly. The TCM supplies a 5 volt reference signal to the sensor on circuit 1227. When the transmission fluid is cold, the sensor resistance is high and the TCM senses a high signal voltage. As the transmission fluid warms, the sensor resistance decreases and the TCM senses lower voltage. DTC P0713 sets when the TFT signal voltage at the TCM is above a calibrated voltage value, below a calibrated temperature value.

Conditions for Setting the DTC

DTC P0713 will set if the Trans. Fluid Temp. temperature is below -37°C (-35°F), and the TFT sensor voltage is above 4.92 volts when:

    • The condition exists for longer than 25.5 seconds.
    • Engine speed is between 200-7,500 RPM for 5 seconds for MY 2002, and 500-7,500 RPM for 5 seconds for MY 2003.
    • Ignition 1 is between 8-18 volts for MY 2002.
    • TCC slip speed is greater than 120 RPM for 200 seconds.
    • The transmission OSS is greater than 50 RPM for 3 minutes, 20 seconds for MY 2002, and 6 minutes, 40 seconds for MY 2003.
    • DTC P0502, P0503, P0716, and P0717 have not set.

DTC P0713 diagnostic runs continuously when the above conditions have been met.

DTC P0713 is a type C DTC.

Diagnostic Aids

Important: The TCM uses 2 internal circuits to identify the transaxle temperature. One circuit is used for temperatures of 48°C (118°F) and below. If either circuit has failed, the DTC will set, however the temperature may look normal in the other range.

Important: Test the low scale with the engine at room temperature and the high scale with the engine at normal operating temperature, above 70°C (158°F).

DTC P0713 could set if the vehicle is exposed to temperatures below -38°C (-36°F).

TFT Sensor - Temperature To Resistance - Approximate

°C

°F

Resistance (Ohms)

0

32

7987-10859

10

50

4934-6407

20

68

3106-3923

30

86

1991-2483

40

104

1307-1611

50

122

878-1067

60

140

605-728

70

158

425-507

80

176

304-359

90

194

221-259

100

212

163-190


Object Number: 890922  Size: FP