GM Service Manual Online
For 1990-2009 cars only

DTC P0716 L61


Object Number: 896298  Size: MF

Circuit Description

The input speed sensor (ISS) is a permanent magnet (PM) generator. The ISS is mounted in the transaxle case with a slight air gap between the sensor and the drive sprocket. The ISS produces an AC voltage of different amplitude and frequency depending upon the rotation of the drive sprocket rotor teeth passing through the sensor's magnetic field. The PCM converts the sensor's AC voltage into a digital signal and uses this signal to calculate gear ratios and TCC slip speed. When the PCM detects a dropout in the ISS signal for a certain length of time while the vehicle is moving, DTC P0716 sets.

Conditions for Setting the DTC

DTC P0716 will set if the PCM detects that the transmission ISS has changed by more than 1,300 RPM within 0.8 seconds.

    • The engine is running.
    • The vehicle speed is greater than 8 km/h (5 mph).
    • The TP angle is greater than 15 percent.
    • No TP angle codes have set.
    • DTC P0502, P0503, P0717, P0751, and P0753 have not set.
    • DTC P0716 and P0758 have not set for MY 2002.
    • DTC P0752 has not set for MY 2003.
    • Engine torque is between 34-257 N·m (25-175 lb ft) for MY 2003.

DTC P0716 diagnostic runs continuously when the above conditions have been met.

DTC P0716 is a type B DTC.

Diagnostic Aids

Check the wire routing for possible chafed wires.


Object Number: 890926  Size: FP

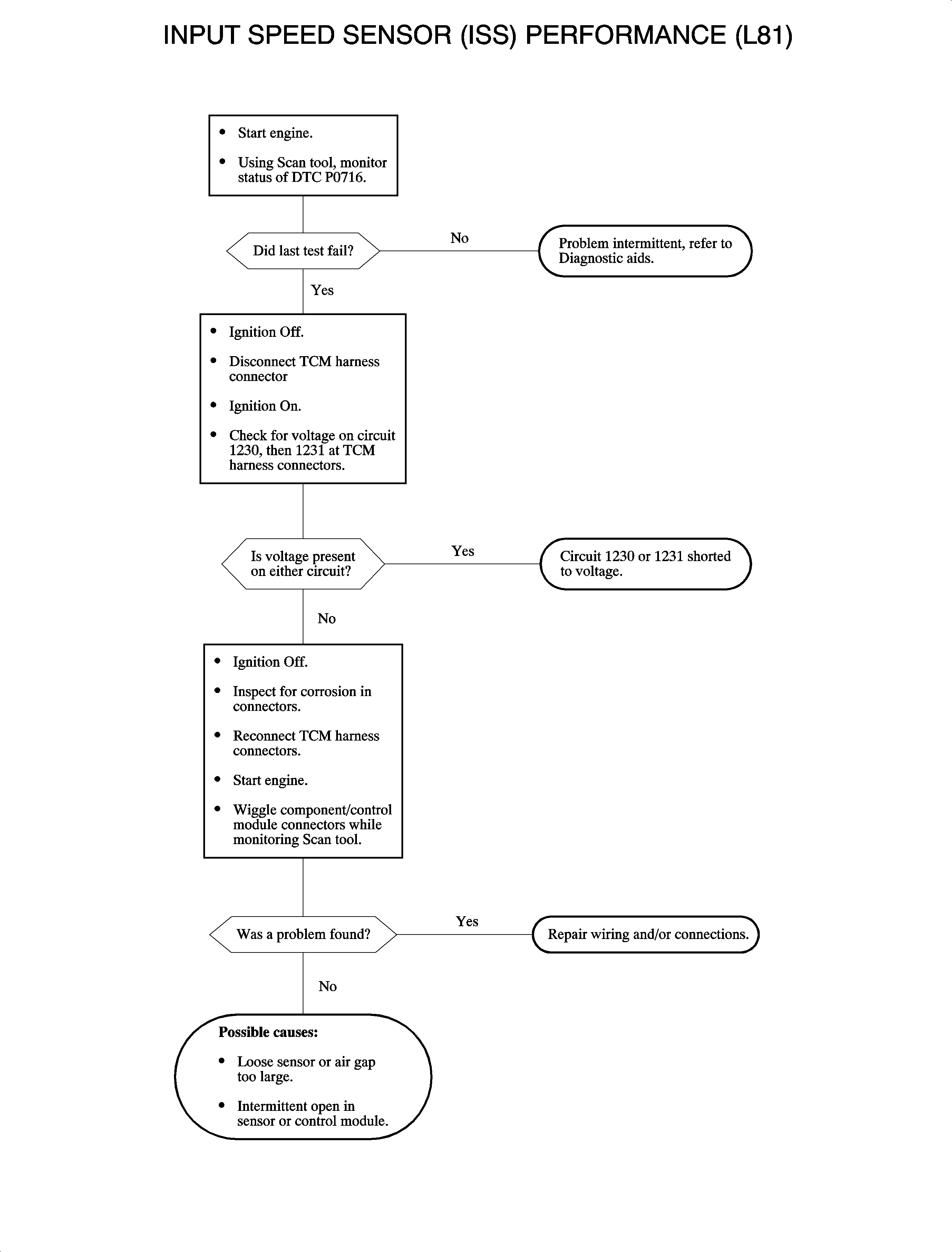
DTC P0716 L81


Object Number: 895649  Size: MF

Circuit Description

The input speed sensor (ISS) is a permanent magnet (PM) generator. The ISS is mounted in the transaxle case with a slight air gap between the sensor and the drive sprocket. The ISS produces an AC voltage of different amplitude and frequency depending upon the rotation of the drive sprocket rotor teeth passing through the sensor's magnetic field. The TCM converts the sensor's AC voltage into a digital signal and uses this signal to calculate gear ratios and TCC slip speed. When the TCM detects a dropout in the ISS signal for a certain length of time while the vehicle is moving, DTC P0716 sets.

Conditions for Setting the DTC

DTC P0716 will set if the TCM detects that the transmission ISS has changed by more than 700 RPM within 0.8 seconds for MY 2002, and 1,300 RPM within 0.8 seconds for MY 2003 when:

    • The transmission ISS is greater than 2,000 RPM for 6 seconds and has changed less than 50 RPM for 0.5 seconds.
    • The engine speed is between 200-7,500 RPM for 5 seconds for MY 2002, and 500-7,500 RPM for 5 seconds for MY 2003.
    • Vehicle speed is greater than 15 km/h (9 mph) for MY 2002, and 8 km/h (5 mph) for MY 2003.
    • The TP angle is greater than 12 percent for MY 2002, and 15 percent for MY 2003.
    • Engine torque is between 100-150 N·m (74-111 lb ft).
    • No TP angle codes have set.
    • DTC P0502, P0503, P0717, and P0752 have not set.
    • DTC P0716, P0751, P1845 and P1847 have not set.
    • DTC P1842 and P1843 have not set for MY 2002.

DTC P0716 diagnostic runs continuously when the above conditions have been met.

DTC P0716 is a type B DTC.

Diagnostic Aids

    • If the engine is running and the vehicle is moving above 12 km/h (7 mph), the input speed must be non-zero.
    • Inspect the wiring at the TCM, the transmission connector, and the A/T connector for the following conditions:
       - A bent terminal
       - A backed-out terminal
       - A damaged terminal
       - Poor terminal tension
       - A chafed wire
       - A broken wire inside the insulation
       - Moisture intrusion
       - Corrosion
    • When diagnosing for an intermittent short or open condition, wiggle the wiring harness while watching the test equipment for a change.

Object Number: 890927  Size: FP