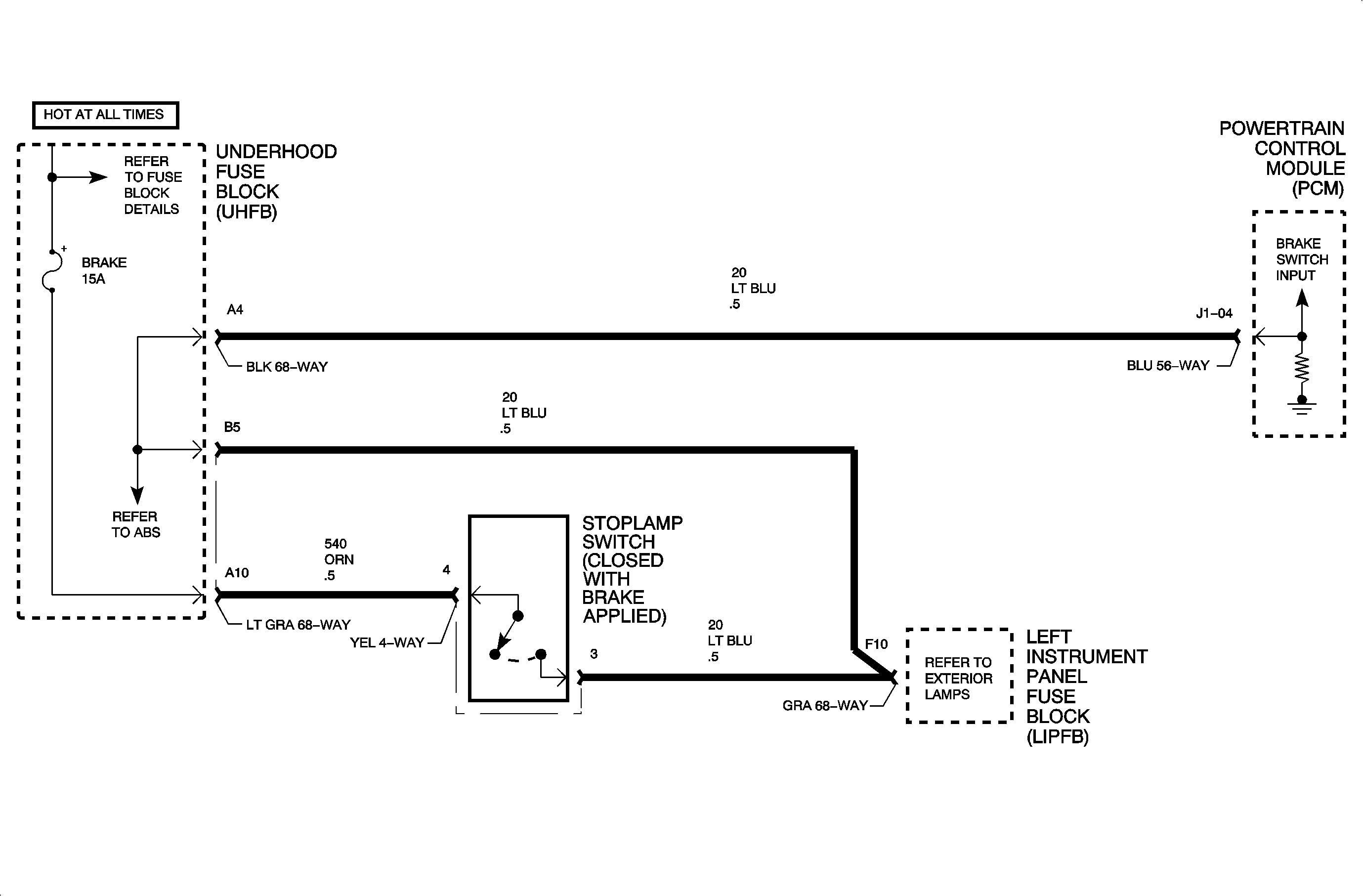
The stop lamp switch is used to turn ON the stop lamps and serve as a brake pedal input to the PCM. The stop lamp switch contact is closed with the brake pedal depressed and the switch adjusted properly. Ignition voltage is supplied to the PCM through the stop lamp switch whenever the ignition is turned ON and the brake pedal is depressed. When the brake pedal is released, the PCM brake switch input goes low. The PCM monitors the brake switch input for low and high voltage faults under certain conditions. DTC P0719 sets when the vehicle has accelerated a set number of times and the voltage at the PCM remains high, indicating the brake pedal is always being applied.
DTC P0719 will set if ignition voltage is present at the PCM brake switch input for 15 minutes continuously when:
| • | The vehicle has accelerated 8 times in the following manner: |
| - | The vehicle speed is less than 8 km/h (5 mph). |
| - | The vehicle speed is between 8-32 km/h (5-20 mph) for 3 seconds. |
| - | The vehicle speed is greater than 32 km/h (20 mph) for 6 seconds. |
| • | DTC P0502 and P0503 have not set for MY 2003. |
DTC P0719 diagnostic runs continuously. If the brake switch state changes during the 15 minute period, the test period and the acceleration counter are reset.
DTC P0719 is a type C DTC.
To locate an intermittent problem, use the scan tool to monitor the BRAKE SWITCH with the brake pedal released while wiggling the wires. The scan tool will read APPLIED when the ignition voltage is present at the PCM brake input. Wiggling the wires while watching for a change from RELEASED to APPLIED may locate the area where a shorted switch or short to voltage in the wiring could lie.
The stop lamp switch should be open across its terminals when the plunger is all the way in.
The stop lamp switch plunger can be adjusted. Refer to Stop Lamp Switch Adjustment.
The stop lamp switch is used to turn ON the stop lamps and serve as a brake pedal input to the TCM. The stop lamp switch contact is closed with the brake pedal depressed and the switch adjusted properly. Ignition voltage is supplied to the TCM through the stop lamp switch whenever the ignition is turned ON and the brake pedal is depressed. When the brake pedal is released, the TCM brake switch input goes low. The TCM monitors the brake switch input for low and high voltage faults under certain conditions. DTC P0719 sets when the vehicle has decelerated a set number of times and the voltage at the TCM remains low, indicating the brake pedal is always being released.
DTC P0719 will set if no voltage is present at the TCM brake switch input when the vehicle has accelerated 8 times in the following manner:
| • | The vehicle speed is more than 32 km/h (20 mph) for 4 seconds. |
| • | The vehicle speed is between 8-32 km/h (5-20 mph) for 7 seconds. |
| • | The vehicle speed is less than 8 km/h (5 mph). |
DTC P0719 diagnostic runs continuously. If the brake switch state changes during the 15 minute period, the test period and the deceleration counter are reset.
DTC P0719 is a type C DTC.
To locate an intermittent problem, use the scan tool to monitor the BRAKE SWITCH with the brake pedal depressed while wiggling the wires. The scan tool will read RELEASED when no voltage is present at the TCM brake input. Wiggling the wires while watching for a change from APPLIED to RELEASED may locate the area where a short to ground in the wiring could lie.
The stop lamp switch should have under 2 ohms resistance across its terminals when the plunger is all the way out.
The stop lamp switch plunger can be adjusted. Refer to Stop Lamp Switch Adjustment.