GM Service Manual Online
For 1990-2009 cars only

DTC P0741 L61


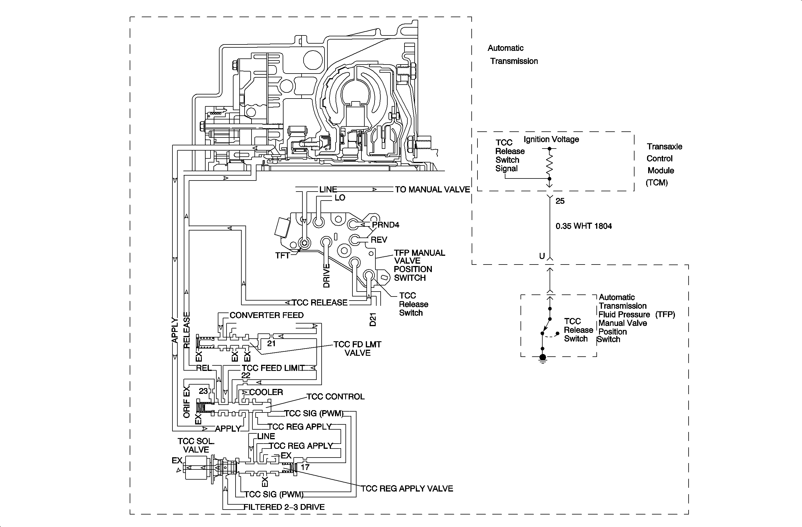
Object Number: 898662  Size: MF

Circuit Description

The torque converter clutch (TCC) solenoid is a pulse width modulated solenoid. When vehicle operating conditions are met for TCC application, the PCM begins the duty cycle at approximately 42%. The PCM then increases the duty cycle up to 90% in order to achieve full TCC apply. When the TCC solenoid is de-energized, the solenoid blocks filtered 2-3 drive fluid, and allows TCC signal fluid to exhaust. When energized, the solenoid modulates fluid into the TCC signal fluid circuit. When fully energized, modulation stops, and the solenoid blocks both 2-3 drive fluid and TCC signal fluid exhaust. When the PCM detects a high TCC slip speed with the TCC solenoid commanded On, DTC P0741 sets.

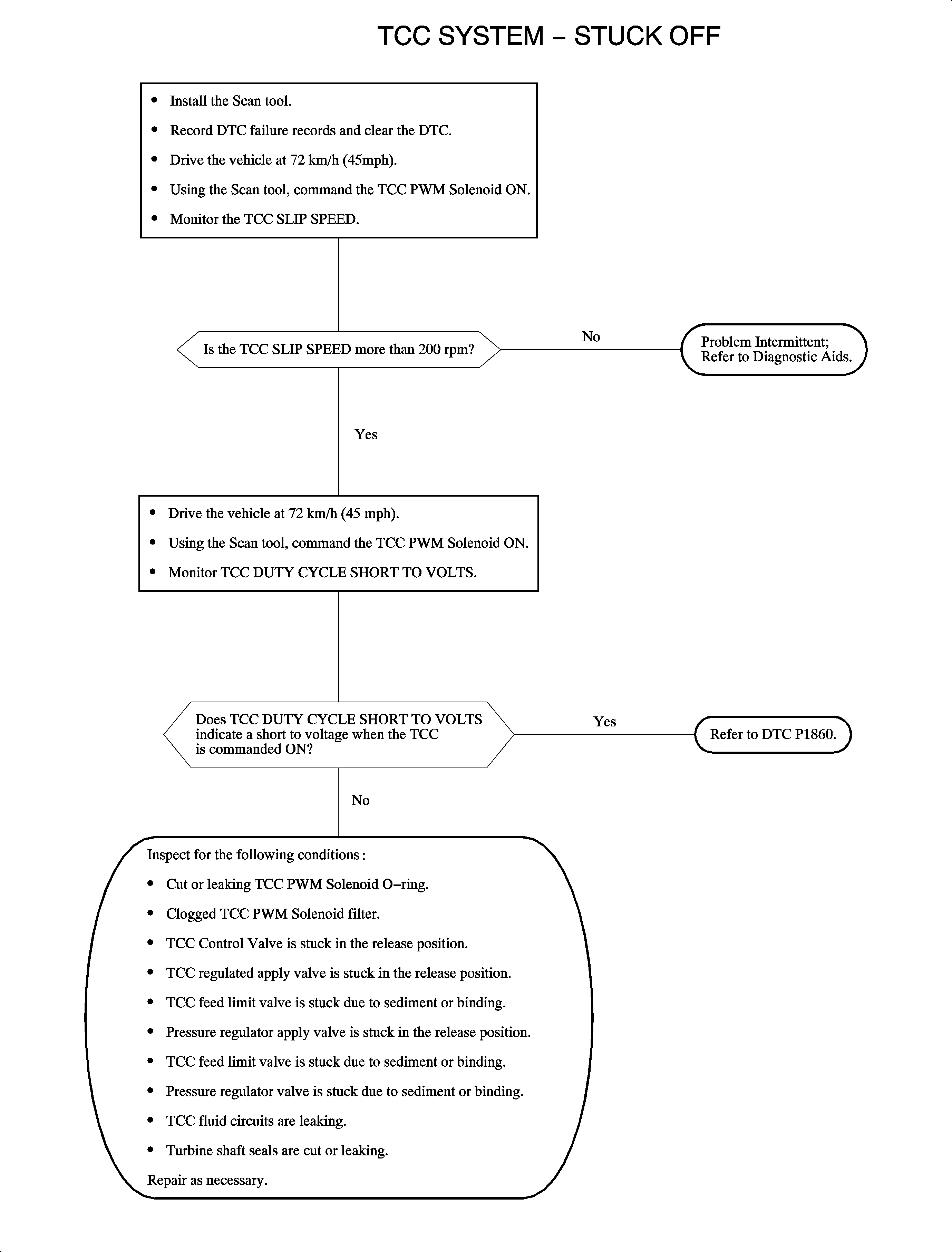
Conditions for Setting the DTC

DTC P0741 will set if TCC Slip Speed is greater than 200 RPM when:

    • Condition exist for longer than 6 seconds
    • Engine is running
    • TP Angle is greater than 8%
    • Trans. Fluid Temp. is between 20 and 130°C (68 and 266°F)
    •  Commanded Gear is greater than
       - MY 2002: 2nd Gear
       - MY 2003: 1st Gear
    • TCC Duty Cycle is greater than 30% for 3 seconds
    • Time since the last gear selector change is greater than 6 seconds
    • MY 2002: TFP Range is Drive 4, Drive 3, or Drive 2
    • No TP Angle DTCs have set
    • DTC P0502, P0503, and P0742 have not set
    • MY 2002: DTC P1810 and P1887 have not set
    • MY 2003: TCC Duty Cycle is greater than 60%
    • MY 2003: DTC P0716, P0717, and P1860 have not set
    • MY 2003: Engine Torque is between 27 and 237 Nm (20 and 175 ft-lbs)

DTC P0741 diagnostic runs continuously.

DTC P0741 is a type B DTC.

Diagnostic Aids

Inspect and repair as necessary:

    • TCC solenoid O-ring for leaks or cut.
    • TCC solenoid filter plugged.
    • TCC control valve stuck in the released position.
    • TCC regulated apply valve stuck in the released position.
    • TCC feed limit valve stuck.
    • Pressure regulator valve stuck.
    • TCC fluid circuit leaks.
    • Turbine shaft seals for leaks or cut.
    • Torque converter for ballooning.

DTC P0741


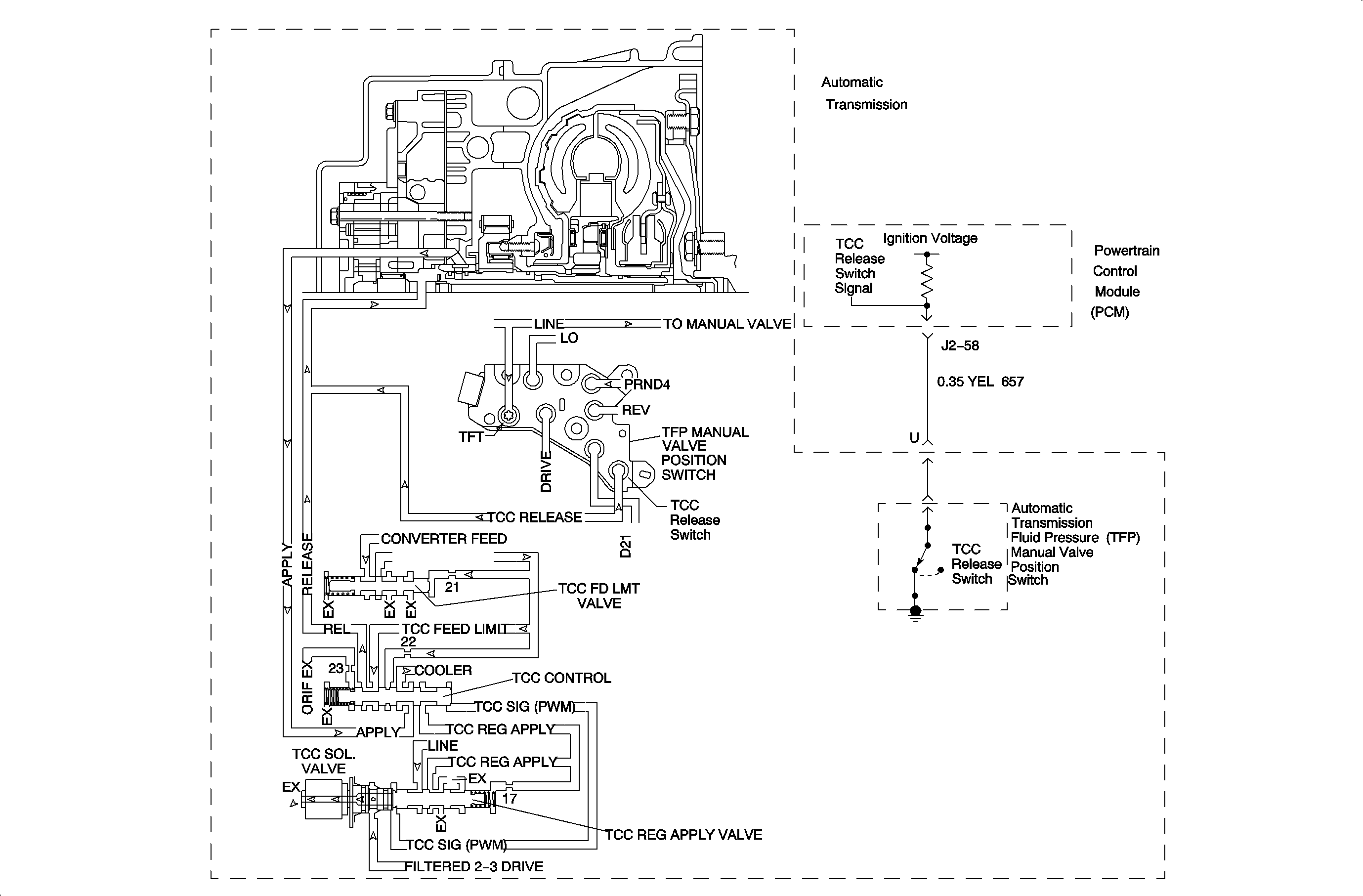
Object Number: 898667  Size: FP

DTC P0741 L81


Object Number: 898710  Size: MF

Circuit Description

The torque converter clutch (TCC) solenoid is a pulse width modulated solenoid. When vehicle operating conditions are met for TCC application, the TCM begins the duty cycle at approximately 42%. The TCM then increases the duty cycle up to 90% in order to achieve full TCC apply. When the TCC solenoid is de-energized, the solenoid blocks filtered 2-3 drive fluid, and allows TCC signal fluid to exhaust. When energized, the solenoid modulates fluid into the TCC signal fluid circuit. When fully energized, modulation stops, and the solenoid blocks both 2-3 drive fluid and TCC signal fluid exhaust. When the TCM detects a high TCC slip speed with the TCC solenoid commanded On, DTC P0741 sets.

Conditions for Setting the DTC

DTC P0741 will set if TCC Slip Speed is greater than 150 RPM when:

    • Condition exists for longer than:
       - MY 2002: 8 seconds
       - MY 2003: 6 seconds
    • Engine Speed is between:
       - MY 2002: 200 and 7500 rpm for 5 seconds
       - MY 2003: 500 and 7500 rpm for 5 seconds
    • TP Angle is greater than 8%
    • Trans. Fluid Temp. is between 20 and 130°C (68 and 266°F)
    • Gear Ratio is between 0.61 and 1.71
    • MY 2002: TFP Range is Drive 4, Drive 3, or Drive 2
    • Current Gear is greater than 1st Gear
    • TCC Duty Cycle is greater than 60% for 5 seconds
    • Engine Torque is between
       - MY 2002: 30 and 300 Nm (22 and 221 ft-lbs)
       - MY 2003: 40 and 250 Nm (30 and 184 ft-lbs)
    • MY 2002: Time since the last gear selector change is greater than 6 seconds
    • MY 2002: Ignition 1 is between 8 and 18 volts
    • No TP Angle DTCs have set
    • DTC P0502, P0503, P0716, P0717, P0742, and P1887 have not set
    • MY 2002: DTC P1810 has not set.
    • MY 2003: DTC P1860 has not set

DTC P0741 diagnostic runs continuously.

DTC P0741 is a type B DTC.

Diagnostic Aids

Inspect and repair as necessary:

    • TCC solenoid O-ring for leaks or cut.
    • TCC solenoid filter plugged.
    • TCC control valve stuck in the released position.
    • TCC regulated apply valve stuck in the released position.
    • TCC feed limit valve stuck.
    • Pressure regulator valve stuck.
    • TCC fluid circuit leaks.
    • Turbine shaft seals for leaks or cut.
    • Torque converter for ballooning.

DTC P0741


Object Number: 898671  Size: FP