GM Service Manual Online
For 1990-2009 cars only

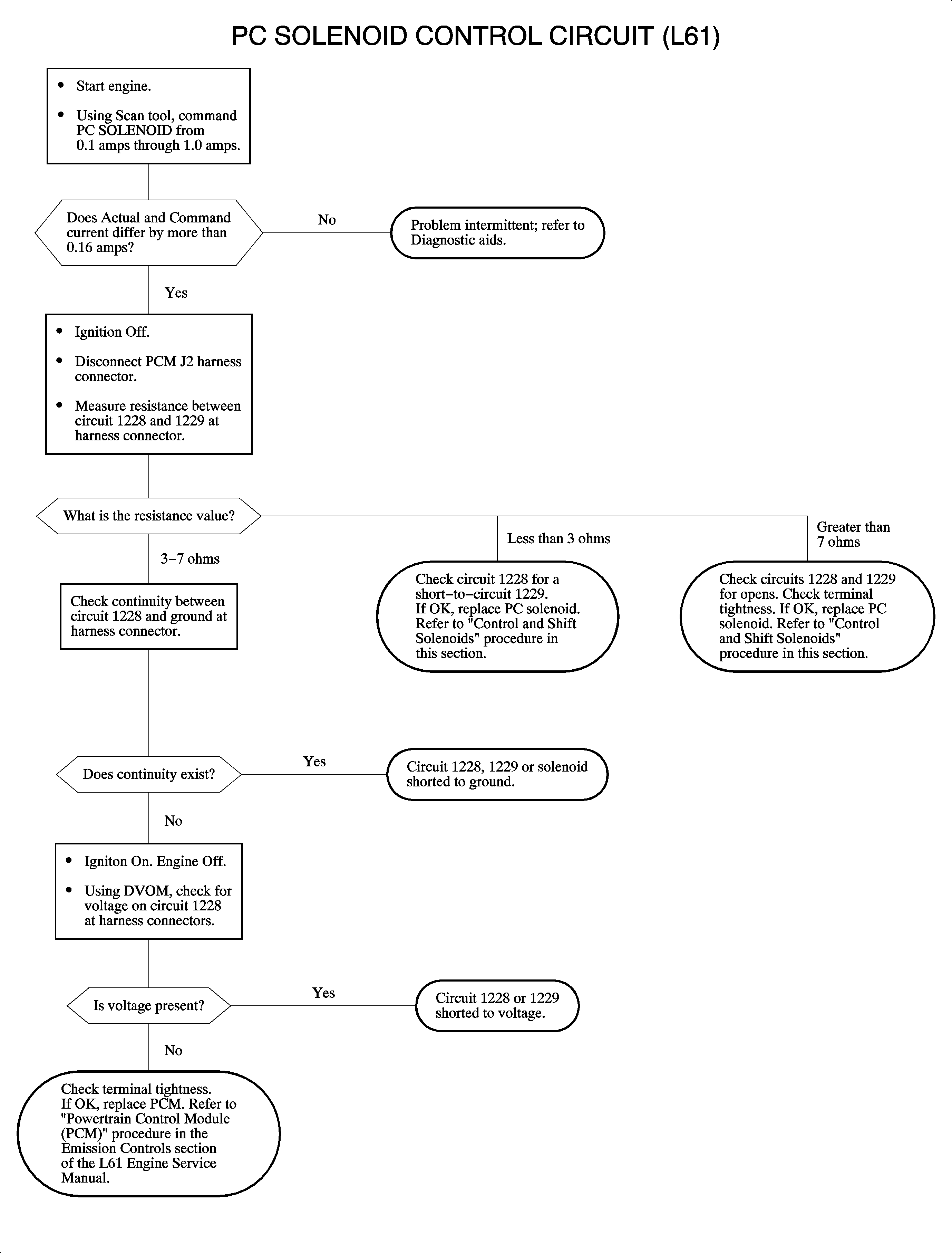
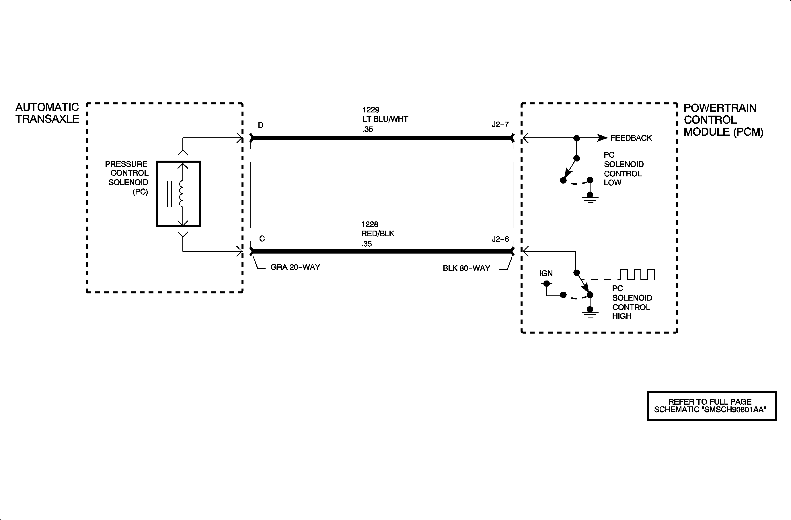
DTC P0748 L61


Object Number: 895355  Size: MF

Circuit Description

The powertrain control module (PCM) uses the pressure control (PC) solenoid in order to regulate the transaxle line pressure. The PC solenoid consists of an electrical connector, a coil, an armature, a regulating spring, and a poppet valve. The PC solenoid is attached to the upper control body. The PCM compares TP voltage, engine speed, fluid temperature, gear states, and other inputs in order to determine the line pressure appropriate for a given load. The PCM regulates the pressure by applying a varying current to the PC solenoid. The applied current varies from 0.1 amps for maximum line pressure to 1.1 amps for minimum line pressure. The PCM then monitors the current at the return line.

Conditions for Setting the DTC

DTC P0748 will set if PC actual current differs from PC command current by more than 0.16 amps and the following conditions have been met:

    • Ignition voltage is between 8 and 18 volts.
    • Engine is running.

DTC P0748 is a type C DTC.

Diagnostic Aids

Extended engine cranking with a weak battery could set DTC P0748.

DTC P0748


Object Number: 890935  Size: FP

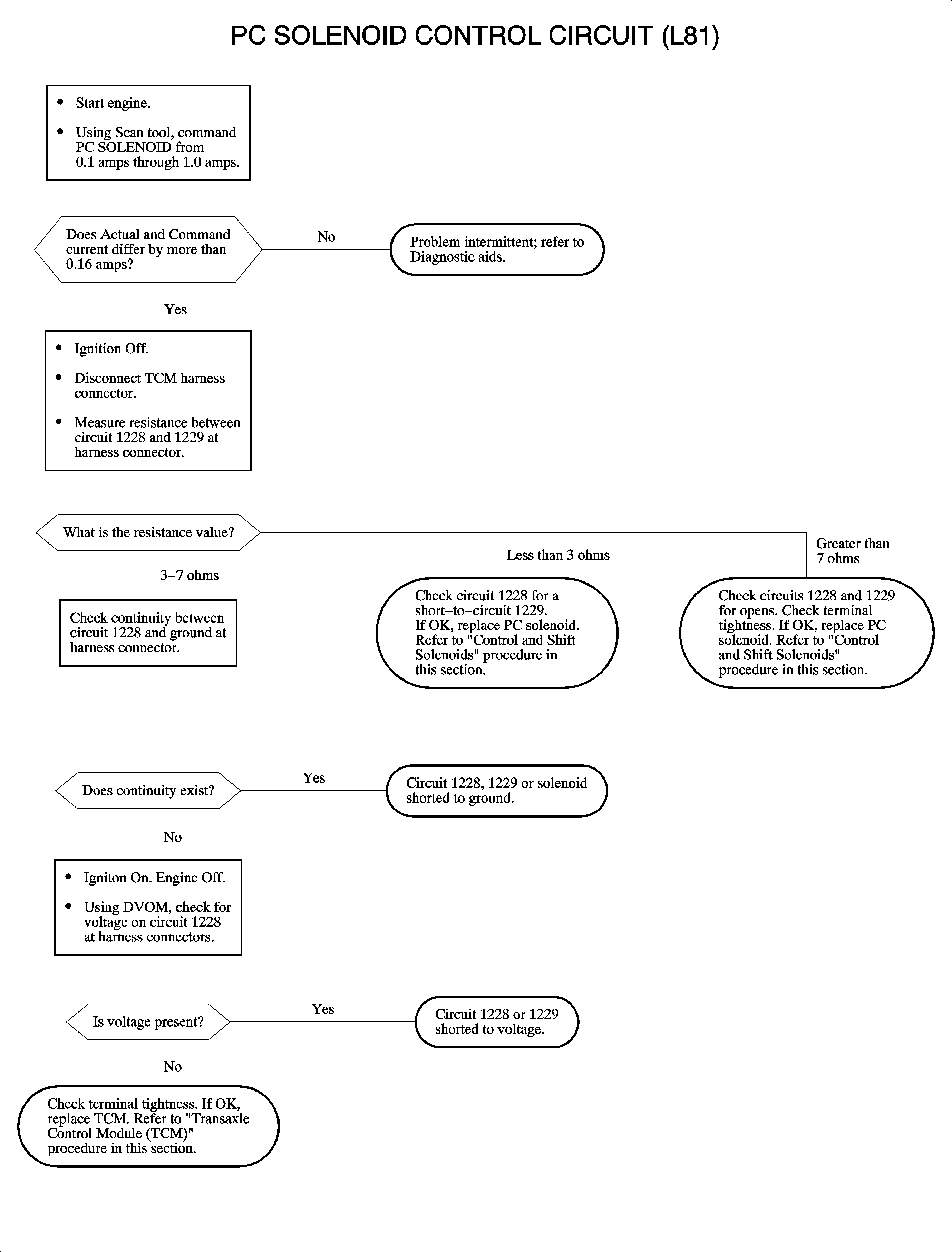
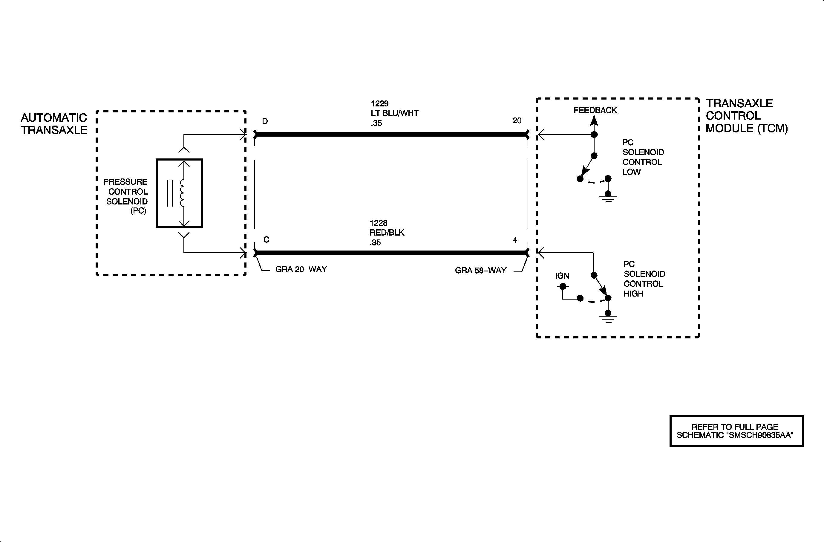
DTC P0748 L81


Object Number: 899004  Size: MF

Circuit Description

The transaxle control module (TCM) uses the pressure control (PC) solenoid in order to regulate the transaxle line pressure. The PC solenoid consists of an electrical connector, a coil, an armature, a regulating spring, and a poppet valve. The PC solenoid is attached to the upper control body. The TCM compares TP voltage, engine speed, fluid temperature, gear states, and other inputs in order to determine the line pressure appropriate for a given load. The TCM regulates the pressure by applying a varying current to the PC solenoid. The applied current varies from 0.1 amps for maximum line pressure to 1.1 amps for minimum line pressure. The TCM then monitors the current at the return line. When the TCM detects a continuous open or short to ground in the PC solenoid circuit DTC P0748 sets.

Conditions for Setting the DTC

DTC P0748 will set if PC actual current differs from PC command current by more than 0.16 amps and the following conditions have been met:

    • Ignition voltage is between 8 and 18 volts.
    • Engine is running.

DTC P0748 is a type C DTC.

Diagnostic Aids

Inspect the wiring at the TCM, the transmission connector and the PC solenoid connector for the following conditions:

   • 

A bent terminal

   • 

A backed out terminal

   • 

A damaged terminal

   • 

Poor terminal tension

   • 

A chafed wire

   • 

A broken wire inside the insulation

   • 

Moisture intrusion

   • 

Corrosion

    • When diagnosing for an intermittent short or open condition, massage the wiring harness while watching the test equipment for a change.
    • Extended engine cranking with a weak battery could set DTC P0748.

DTC P0748


Object Number: 890975  Size: FP