GM Service Manual Online
For 1990-2009 cars only

DTC P1860 L61


Object Number: 899018  Size: MF

Circuit Description

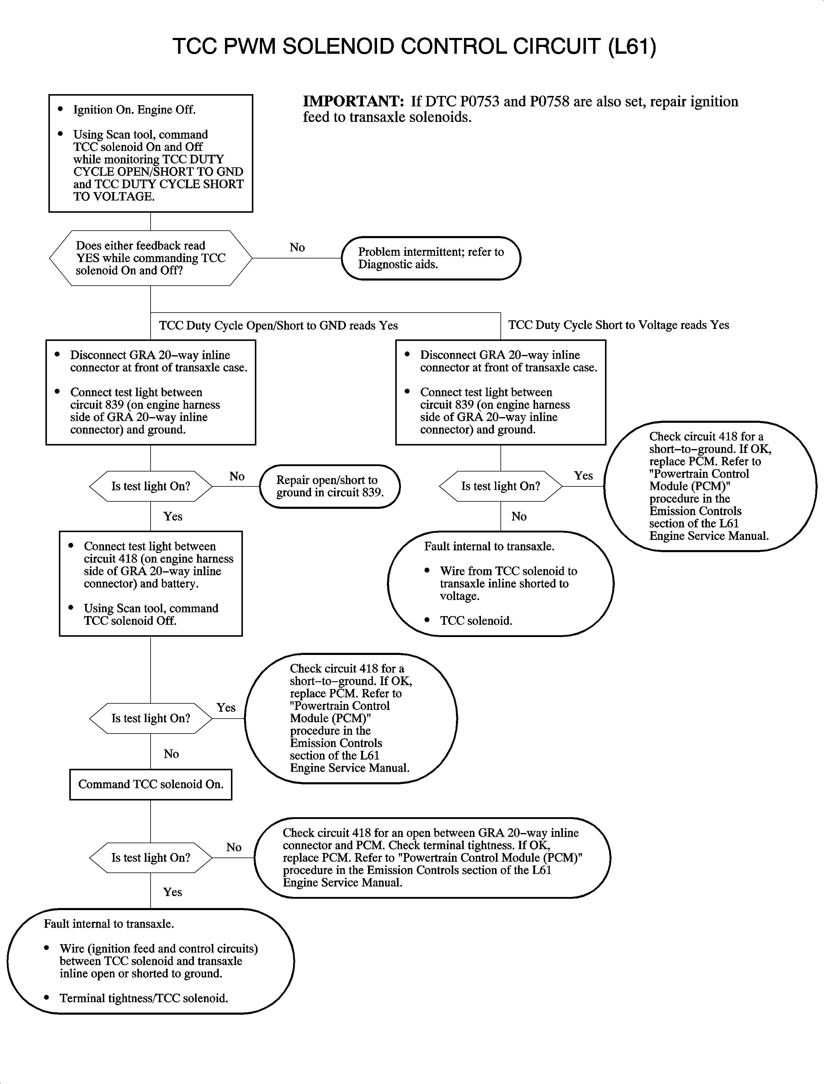
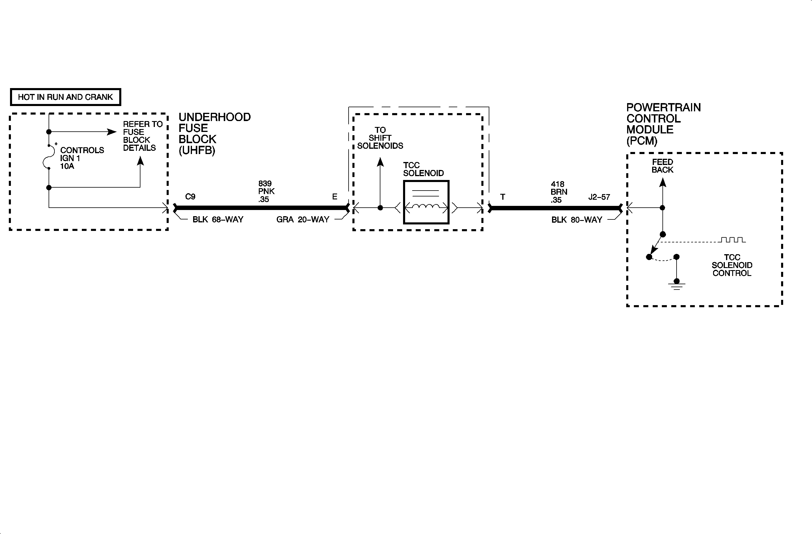
The torque converter clutch (TCC) solenoid contains a normally closed valve used to control the apply and release of the torque converter clutch. The PCM operates the solenoid with a duty cycle. When vehicle operating conditions are appropriate to apply the TCC, the PCM immediately increases the duty cycle to approximately 42 percent. The PCM then ramps the duty cycle to approximately 90 percent to achieve full TCC apply pressure. When the solenoid is commanded OFF, the PCM feedback is high. When the solenoid is commanded ON, the PCM feedback is low. When the PCM detects a continuous open or short to ground in the TCC solenoid circuit, then DTC P1860 sets.

DTC Parameters

DTC P1860 will set if the PCM detects a continuous open or short to ground on the TCC solenoid control circuit for 4.3 seconds when:

    • Ignition 1 is 8-18 volts.
    • TCC duty cycle is 10-90 percent.
    • MY 2002: Engine speed is greater than 500 RPM for 5 seconds.
    • MY 2002: TP angle is 10-90 percent.

DTC P1860 diagnostic runs continuously.

DTC P1860 is a type A DTC.

Diagnostic Aids

    • Ensure the transaxle fluid is at proper level.
    • Check for intermittent connections.

Object Number: 891350  Size: FP

DTC P1860 L81


Object Number: 889776  Size: MF

Circuit Description

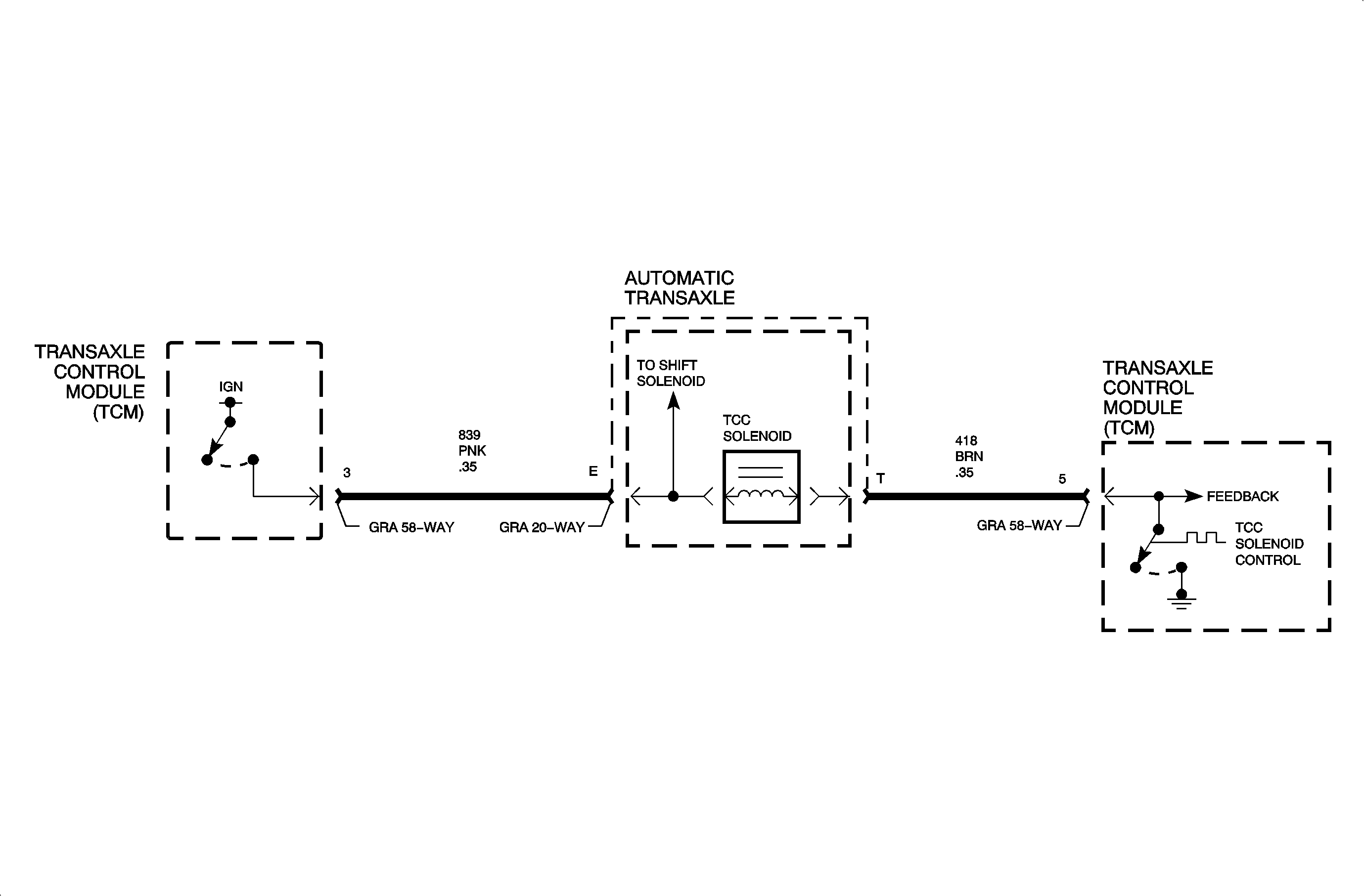
The torque converter clutch (TCC) solenoid contains a normally closed valve used to control the apply and release of the converter clutch. The TCM operates the solenoid with a duty cycle. When vehicle operating conditions are appropriate to apply the TCC, the TCM immediately increases the duty cycle to approximately 42 percent. The TCM then ramps the duty cycle to approximately 90 percent to achieve full TCC apply pressure. When the solenoid is commanded OFF, the TCM feedback is high. When the solenoid is commanded ON, the TCM feedback is low. When the TCM detects a continuous open or short to ground in the TCC solenoid circuit, then DTC P1860 sets.

DTC Parameters

DTC P1860 will set if the PCM detects a continuous open or short to ground on the TCC solenoid control circuit when:

    • Engine speed is:
       - MY 2002: 200-7,500 RPM for 5 seconds
       - MY 2003: 500-6,500 RPM for 5 seconds
    • TCC duty cycle is:
       - MY 2002: 10-93 percent
       - MY 2003: 10-90 percent
    • MY 2002: Ignition 1 is 8-18 volts
    • MY 2002: DTC P1833 has not set
    • MY 2003: DTC P0741 and P0742 have not set

DTC P1860 diagnostic runs continuously.

DTC P1860 is a type A DTC.

Diagnostic Aids

    • Inspect the wiring at TCM, transaxle connector, and TCC solenoid connector for the following conditions:
       - A bent terminal
       - A backed out terminal
       - A damaged terminal
       - Poor terminal tension
       - A chafed wire
       - A broken wire inside the insulation
       - Moisture intrusion
       - Corrosion
    • Ensure the transaxle fluid is at proper level.
    • When diagnosing for an intermittent short or open condition, massage the wiring harness while watching test equipment for a change.

Object Number: 891353  Size: FP