GM Service Manual Online
For 1990-2009 cars only

Object Number: 899076  Size: MF

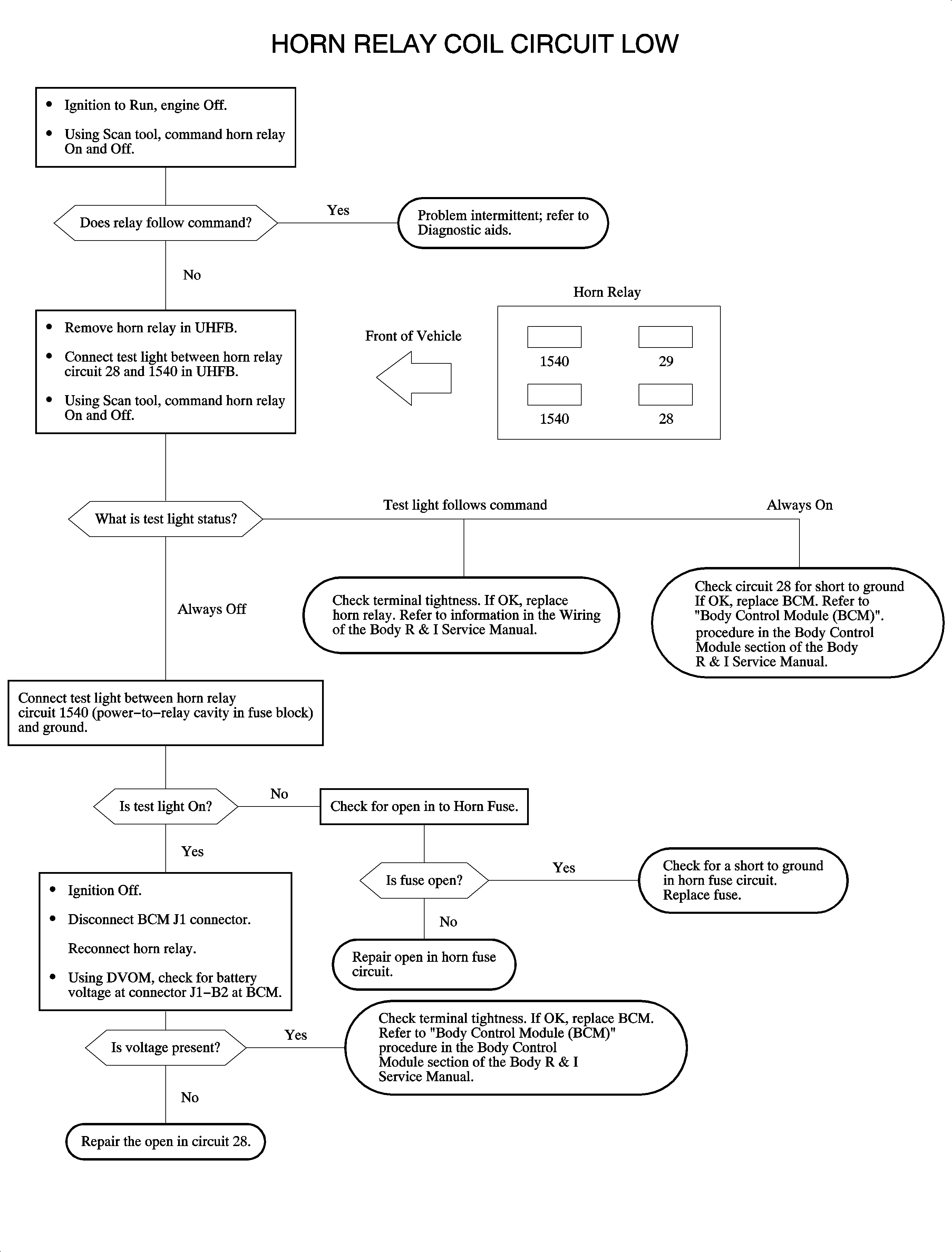
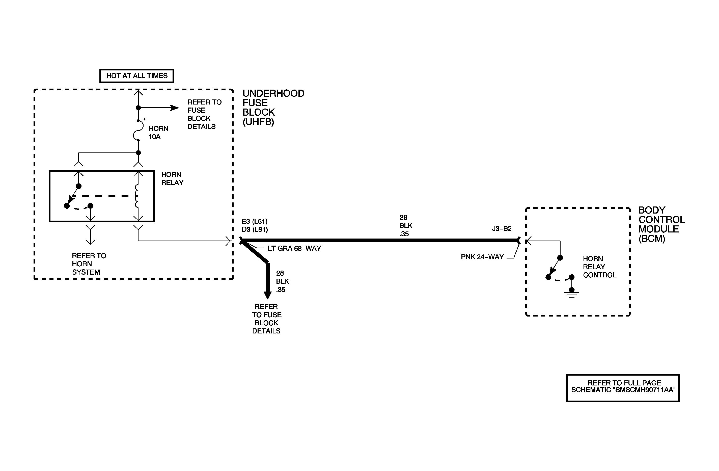
The body control module (BCM) controls the operation of the horn for the security system and remote keyless entry (RKE) functions. Circuit 28 is grounded by the BCM when the horn operation is desired. Normal operation of the horn is performed by the horn switch grounding the horn relay and is not controlled by the BCM.

There is a 30 second delay prior to the setting of DTC B2752 for grounded or open circuit conditions. It is possible to set DTC B2752 if the horn is operated by the horn switch for greater than 30 seconds.

DTC Parameters

    • Horn operation not requested; output is OFF
    • Circuit 28 shorted to ground or open
    • Conditions exist for 30 seconds
    • Service (wrench) light will illuminate

Diagnostic Aids

    • Inspect for poor connection at the BCM. Inspect the harness connectors for backed out terminals, improper terminal mating, broken connector locks, improperly formed or damaged terminals and poor terminal-to-wire connection (terminal is crimped over the wire insulation and the not conductors).
    • Inspect the wiring harness for damage. Inspect for broken or chafed insulation.
    • If a fault is suspected to be intermittent, wiggling the harness wiring may help in locating the fault.
    • If circuit 28 is shorted to ground, the horns will always be On.
    • If circuit 28 is open, the RKE transmitter will not turn on the horns.

Object Number: 898876  Size: FP