GM Service Manual Online
For 1990-2009 cars only

Object Number: 899033  Size: MF

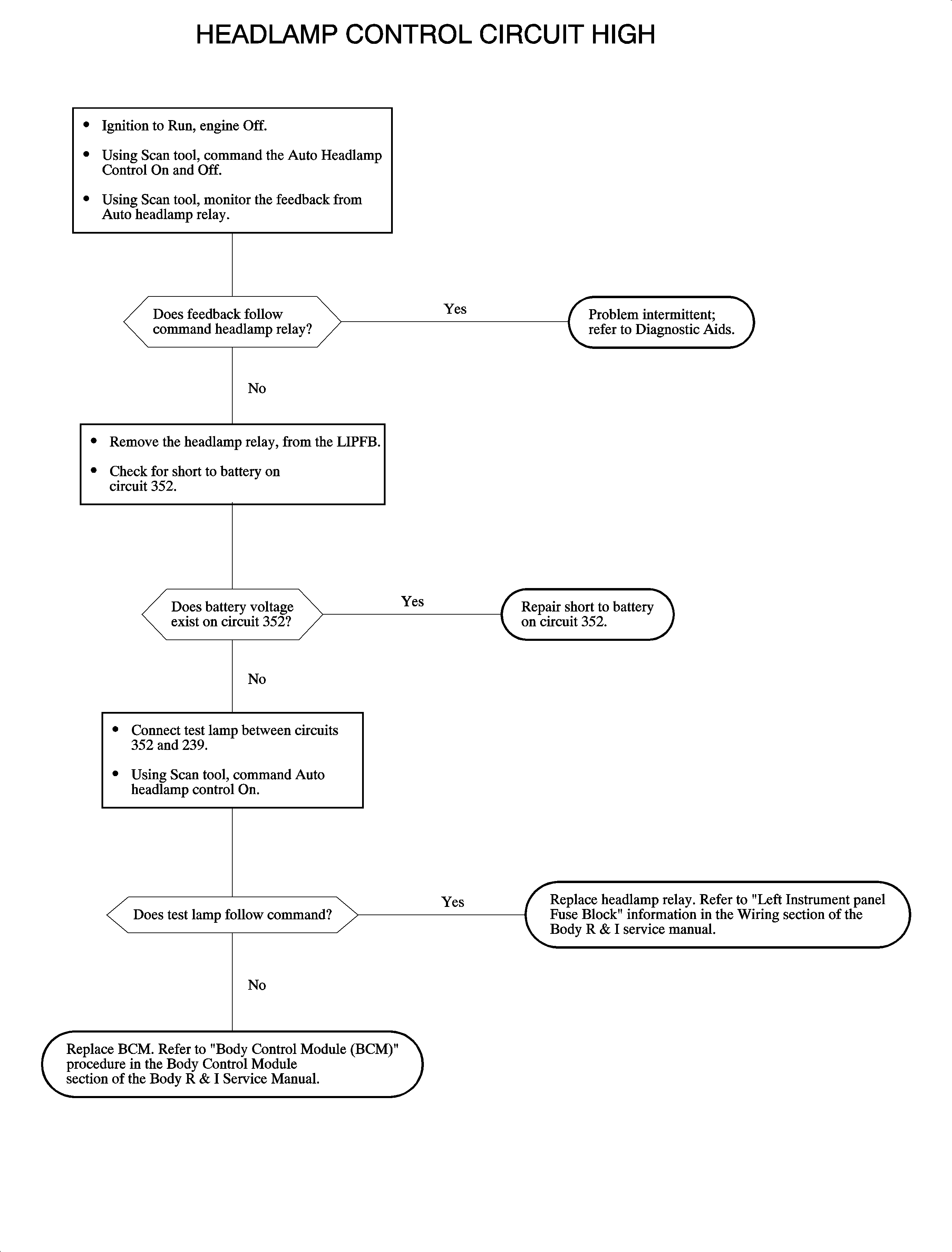
Circuit Description

The body control module (BCM) activates the headlamp relay when the light sensor senses a dark condition. Battery voltage is supplied to the headlamp relay through the BACKUP/TURN fuse locate in the UHFB. The BCM provides ground to circuit 352 to activate the headlamp relay; if the headlamp relay control circuit is shorted to battery for one second DTC B2578 will fail as current.

Conditions for Setting the DTC

    • The headlamp relay is commanded ON.
    • Short to battery
    • Ignition in RUN
    • The condition is present for 1 second.
    • No light will illuminate in the instrument panel (I/P).

Diagnostic Aids

    • Check for poor connection at the BCM. Inspect harness connectors for backed-out terminals, improper terminal mating, broken connector locks, improperly formed or damaged terminals and poor terminal-to-wire connection -- terminal crimped over wire insulation and not conductors.
    • Inspect the wiring harness for damage. Inspect for broken or chaffed insulation.
    • If fault is suspected to be intermittent, wiggling the harness wiring may help in locating fault.

Object Number: 898101  Size: FP