GM Service Manual Online
For 1990-2009 cars only

Object Number: 895792  Size: MF

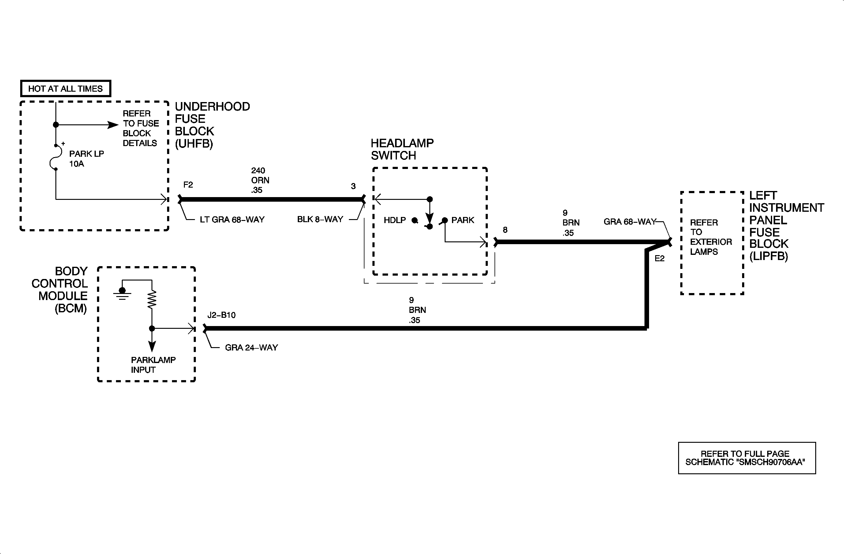
Circuit Description

The body control module (BCM) compares the state of the park lamp circuit 9 to the high beam headlamp circuit 1200 and the low beam headlamp circuit 1201.

If the park lamp circuit 9 is grounded/open and either the low beam circuit is at battery voltage or the high beam circuit is grounded, diagnostic code B2662 will fail.

Conditions for Setting the DTC

    • The headlamp switch is ON.
    • No voltage on circuit 9
    • The conditions are present for 1 second.

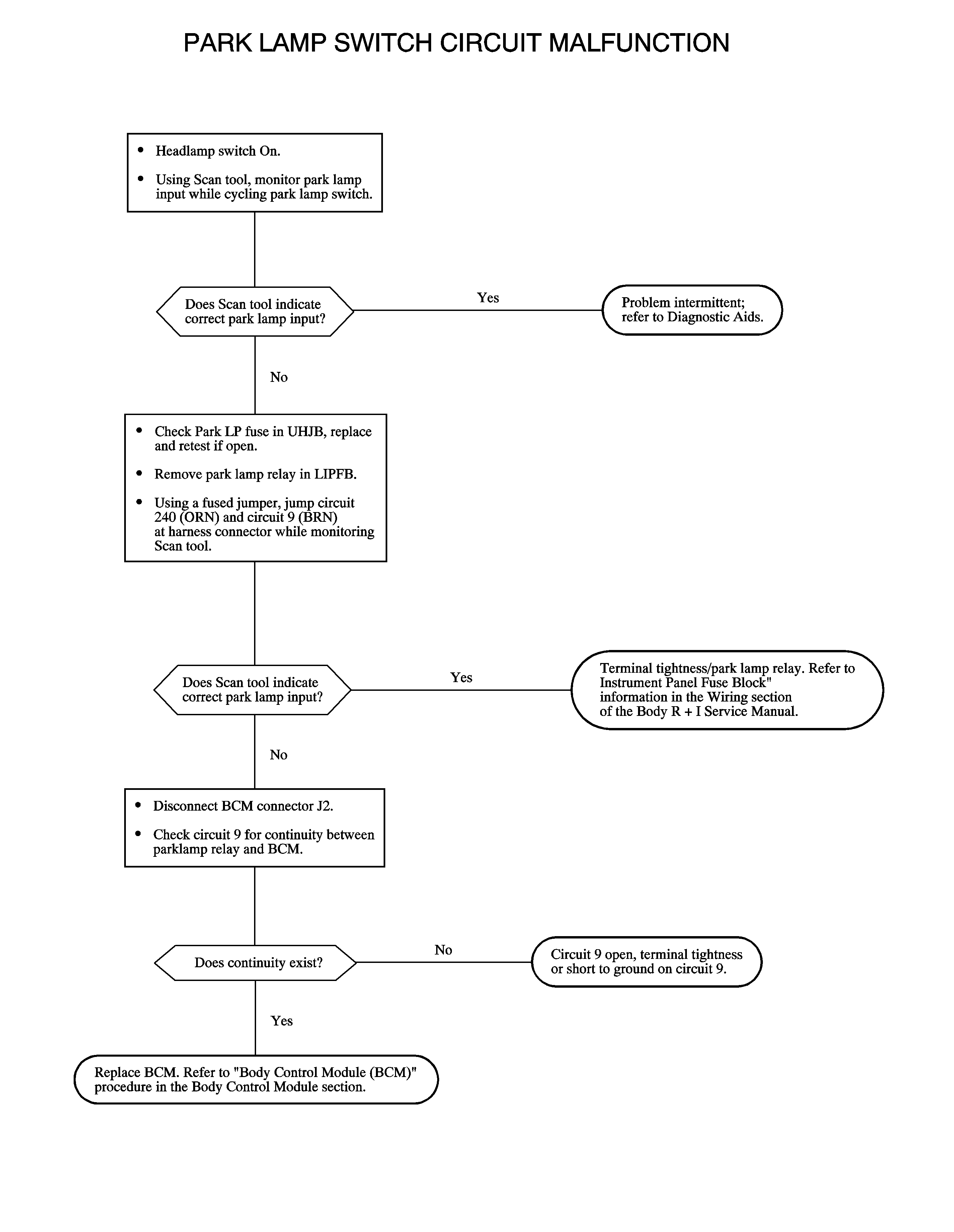
Diagnostic Aids

    • Inspect for poor connection at the BCM. Inspect the harness connectors for backed out terminals, improper terminal mating, broken connector locks, improperly formed or damaged terminals and poor terminal-to-wire connection -- terminal crimped over wire insulation and not conductors.
    • Inspect wiring harness for damage. Inspect for broken or chaffed insulation.
    • Inspect for poor connection at the headlamp switch.
    • If fault is suspected to be intermittent, wiggling the harness wiring may help in locating fault.
    • If other lighting DTCs are present diagnose those DTCs first.

Object Number: 1437635  Size: FP