GM Service Manual Online
For 1990-2009 cars only

Object Number: 895640  Size: MF

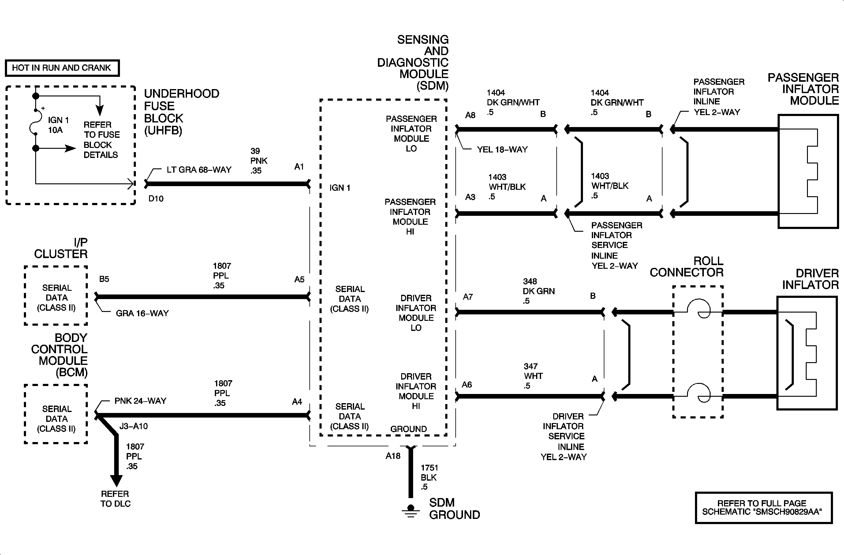
Circuit Description

When the ignition switch is turned on and during vehicle operation, the SDM performs tests to detect system faults. One test the SDM performs is to monitor the driver deployment loop high circuit and driver deployment loop low circuit voltage difference. By monitoring the voltage, the SDM is able to detect when the loop voltage is not between 2.4 and 6.0 volts.

Conditions for Setting the DTC

DTC B0024 can be set when the driver loop voltage is out of range. The following conditions must be met to set this DTC.

    • Ignition voltage is present at the SDM and continuous.
    • The driver loop voltage is over 6 volts or under 2.4 volts with the loop resistance under 6 ohms.
    • The fault is present for half a second.

Action Taken When the DTC Sets

    • The DTC B0024 will set.
    • The air bag telltale will be on.

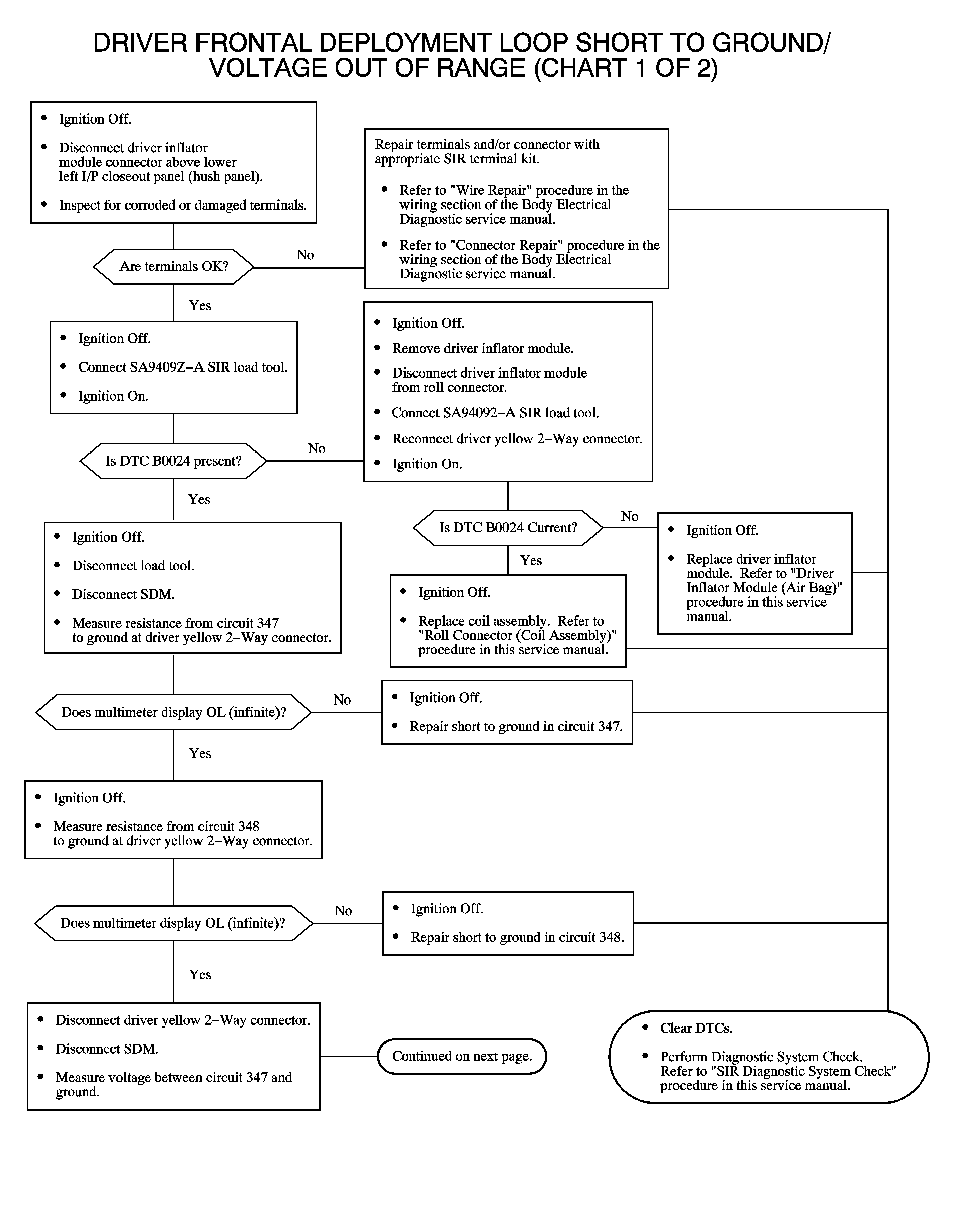
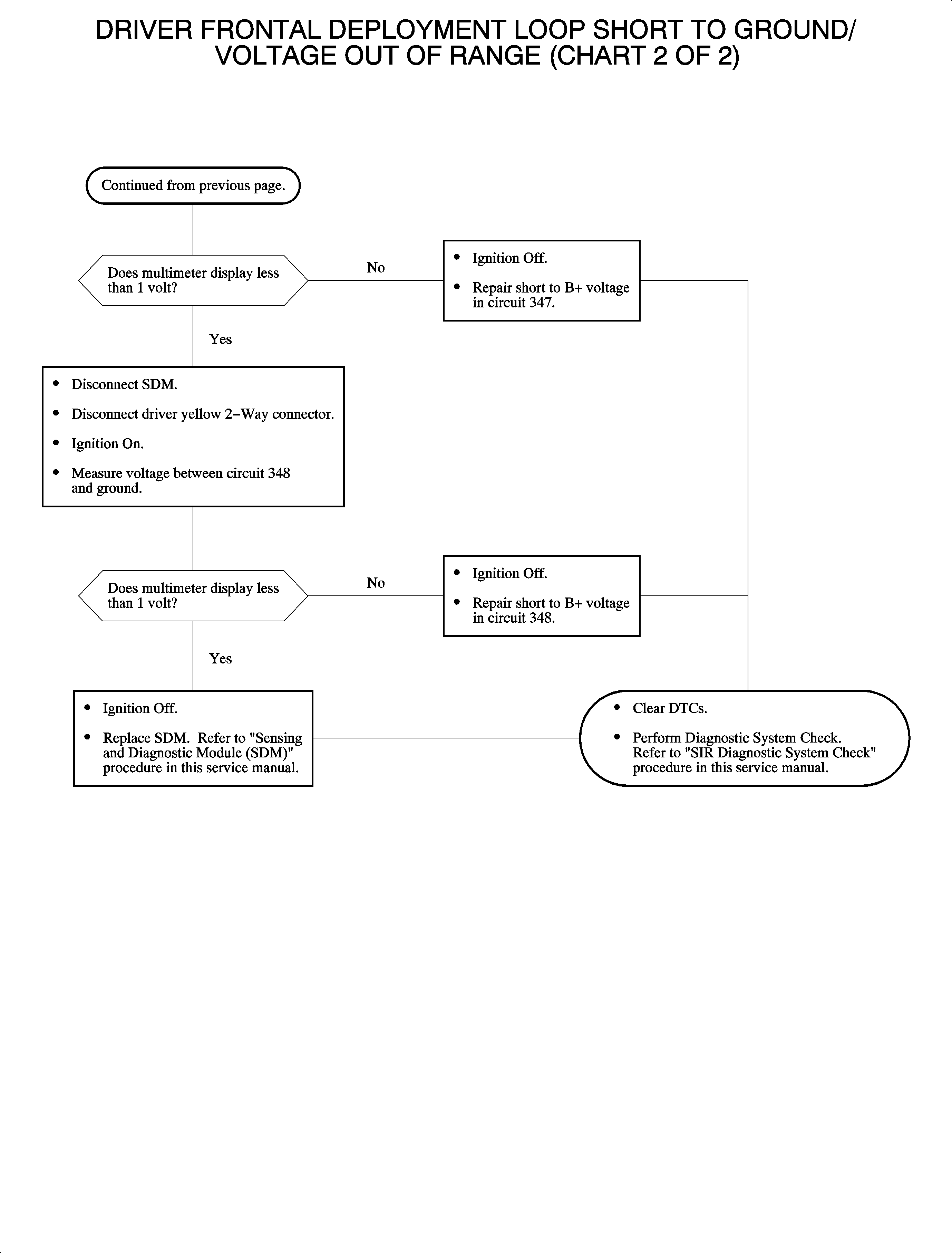
Diagnostic Aids

    • Use this chart only when DTC B0024 is current on the scan tool.
    • When attempting to diagnose an intermittent drive loop fault, use the scan tool to monitor the current DTCs. Wiggle the wires, turn the steering wheel, and check the connections while watching for a current DTC to appear and/or disappear on the scan tool.
    • Always start the diagnosis of the SIR DTCs with an inspection of the wiring and the components for visible damage.
    • A short to ground in circuits 347 or 348 and another vehicle circuit could cause this DTC.
    • Always perform the Diagnostic System Check - SIR procedure before using this chart.

B0024


Object Number: 890580  Size: FP

Object Number: 890581  Size: FP