GM Service Manual Online
For 1990-2009 cars only

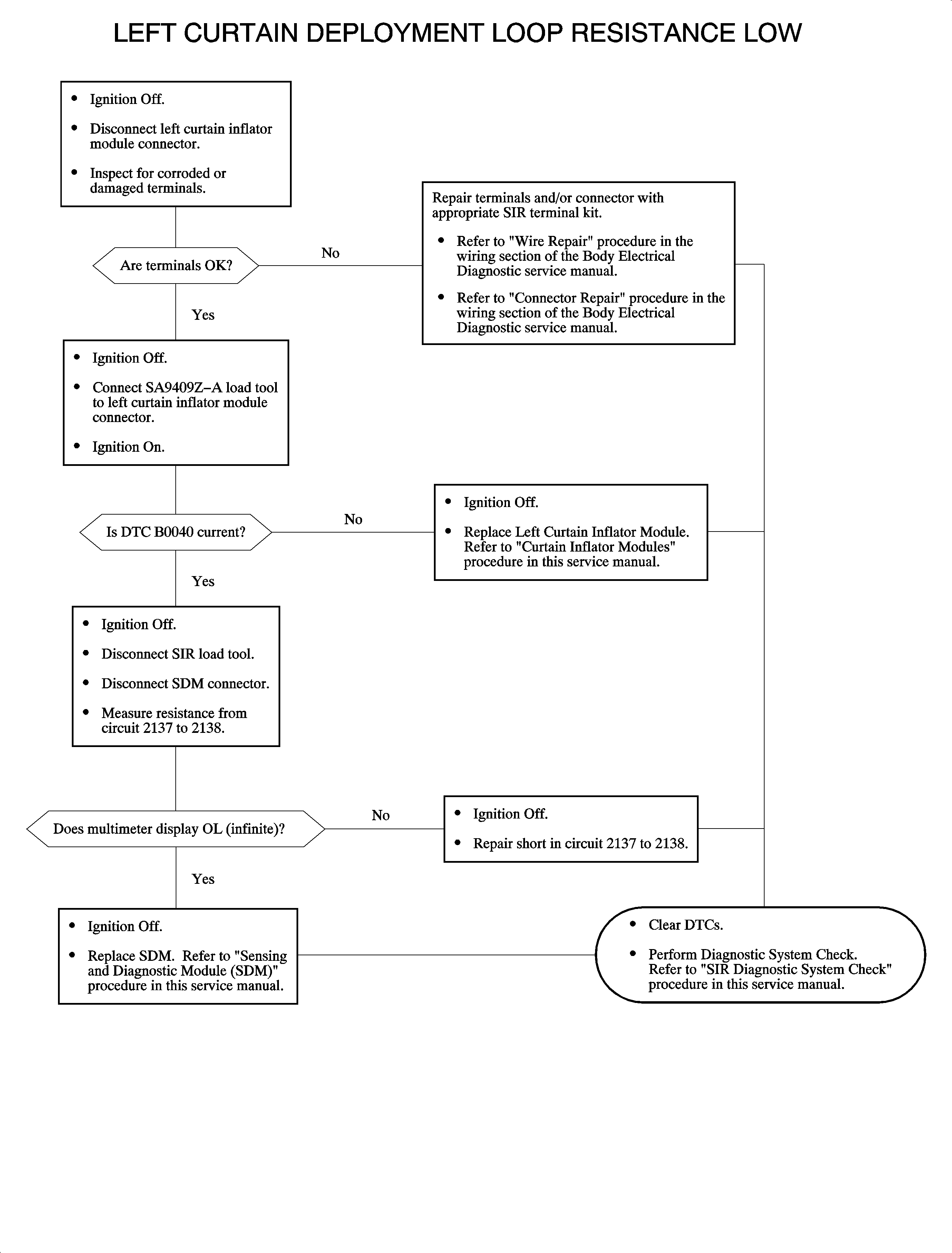
Object Number: 895642  Size: MF

Circuit Description

When the ignition switch is turned on and during vehicle operation, the SDM performs tests to detect system faults. One test the SDM performs is to monitor the inflator module high circuit and the inflator module low circuit voltage difference. By monitoring the voltage difference, the SDM is able to calculate the loop resistance. A low loop resistance indicates the two circuits are shorted together.

Conditions for Running the DTC

DTC B0040 can be set when the loop resistance is low. The following conditions must be met to set this DTC.

    • The ignition voltage is present at the SDM and continuous.
    • The deployment loop resistance is under 1.3 ohms.
    • The fault is present for half a second.

Action Taken When the DTC Sets

    • DTC B0040 will be set.
    • The air bag telltale will be on.

Diagnostic Aids

    • When attempting to diagnose an intermittent loop fault, use the scan tool to monitor the current DTCs. Wiggle the wires and check the connections while watching for a current DTC to appear and/or disappear on the scan tool.
    • Always start the diagnosis of the SIR DTCs with an inspection of the wiring and components for visible damage.
    • A malfunctioning shorting bar at the inflator module harness could cause this DTC.
    • Always perform the Diagnostic System Check - SIR before using this chart.

B0040


Object Number: 890645  Size: FP