GM Service Manual Online
For 1990-2009 cars only

Circuit Description

The SDM contains a sensing device that converts the vehicle velocity changes to an electrical signal. the electrical signal is generated by the SDM and compared to a value stored in the memory. When the generatecd signals exceed the stored values, the SDM deploys the air bags and stores a DTC in its memory. if a deployment occurs while an inflator cirucit fault is present this DTC will be set.

Conditions for Setting the DTC

DTC B0053 sets when the SDM commands the inflator modules to deploy the air bags with a loop fault present. The following conditions must be met to set this DTC.

    • Ignition voltage is present at the SDM and continuous.
    • An inflator loop fault was previously detected.
    • The SDM detects a frontal or side impact.
    • Impact was of sufficient force to warrant deployment of the air bags.

Action Taken When the DTC Sets

    • DTC B0053 will set.
    • The air bag telltale will be on.
    • DTC is latched in the SDM memory.

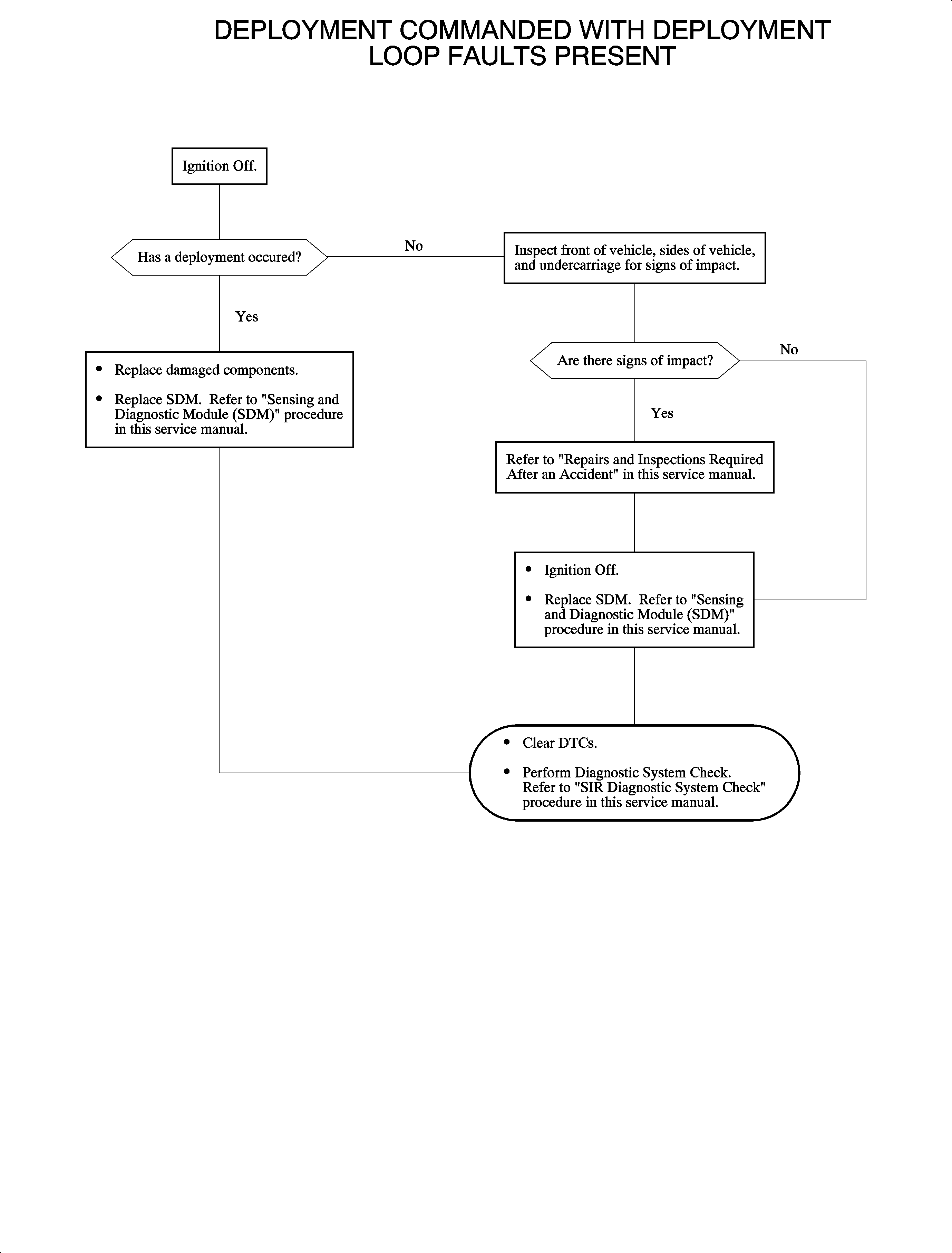
Diagnostic Aids

    • Always start diagnosis of the SIR DTCs with an inspection of the vehicle, including its wiring and the SIR components for visible damage.

       Important: DTC B0053 is a a latched code and can not be cleared from the SDM memory.

    • Always replace the SDMs with DTC B0053 set, only after all the collision repairs have been completed.
    • Always perform the Diagnostic System Check - SIR before using the chart.

B0053


Object Number: 890655  Size: FP