GM Service Manual Online
For 1990-2009 cars only

Object Number: 896227  Size: MF

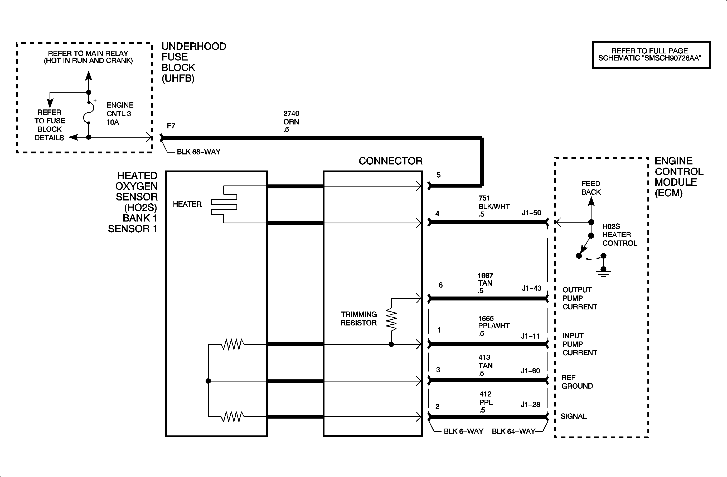
The heated oxygen sensor (HO2S) bank 1 sensor 1 is threaded into the cylinder 1, 3, 5 exhaust manifold (cylinders 1, 3, 5 are closest to front of dash). The sensor monitors the oxygen content in the exhaust gas before the pre-converter. The ECM supplies a variable output pump current to circuit 1667 in order to maintain a constant voltage level at the input pump current circuit 1665. As output pump current passes through the oxygen sensor when the sensor is operating above 300°C (572°F), the sensor will vary resistance according to changes in exhaust oxygen content. If oxygen content increases (lean air/fuel ratio) the resistance of the sensor increases which requires less current to maintain a constant voltage level. The ECM calculates a lambda value (actual air/fuel ratio divided by 14.7 to 1) based on the input pump current voltage level on circuit 1665 and the signal voltage level on circuit 412. DTC P0134 will set when consecutive HO2S bank 1 sensor 1 lambda values do not differ more than a calibrated value over several readings.

DTC Parameters

DTC P0134 will set when consecutive HO2S bank 1 sensor 1 lambda values do not differ more than 0.1 when:

    • Condition has occurred 30 times, 0.5 seconds per time.
    • Engine run time is greater than 25 seconds
    • Calculated converter temperature is greater than 460°C (860°F)

DTC P0134 diagnostic runs continuously once the above conditions have been met.

P0134 is a type B DTC

Diagnostic Aids

Important: If DTC P0030, P0031 or P0032 are set, diagnose that DTC first. A heater control circuit fault may have caused P0134 to set.

To locate an intermittent problem, use Scan tool to monitor HO2S BANK 1 SENSOR 1 lambda value with ignition On, engine Off. Wiggling wires while watching for a change in HO2S BANK 1 SENSOR 1 lambda value may locate the area where an open, a short to ground, or a short to voltage in the wiring may exist.

A short to ground or a short to voltage on any HO2S non-heater circuit will display 3.999 for the HO2S BANK 1 SENSOR 1 lambda value on Scan tool. An open input pump current or reference ground circuit will display 1.000 for the HO2S BANK 1 SENSOR 1 lambda value on Scan tool.

An open, short to ground, or short to voltage on the HO2S bank 1 sensor 1 signal circuit may cause the engine to misfire on cylinders 1, 3 and 5.

Bank 1 will default to open loop if this DTC is active.


Object Number: 898719  Size: FP