GM Service Manual Online
For 1990-2009 cars only

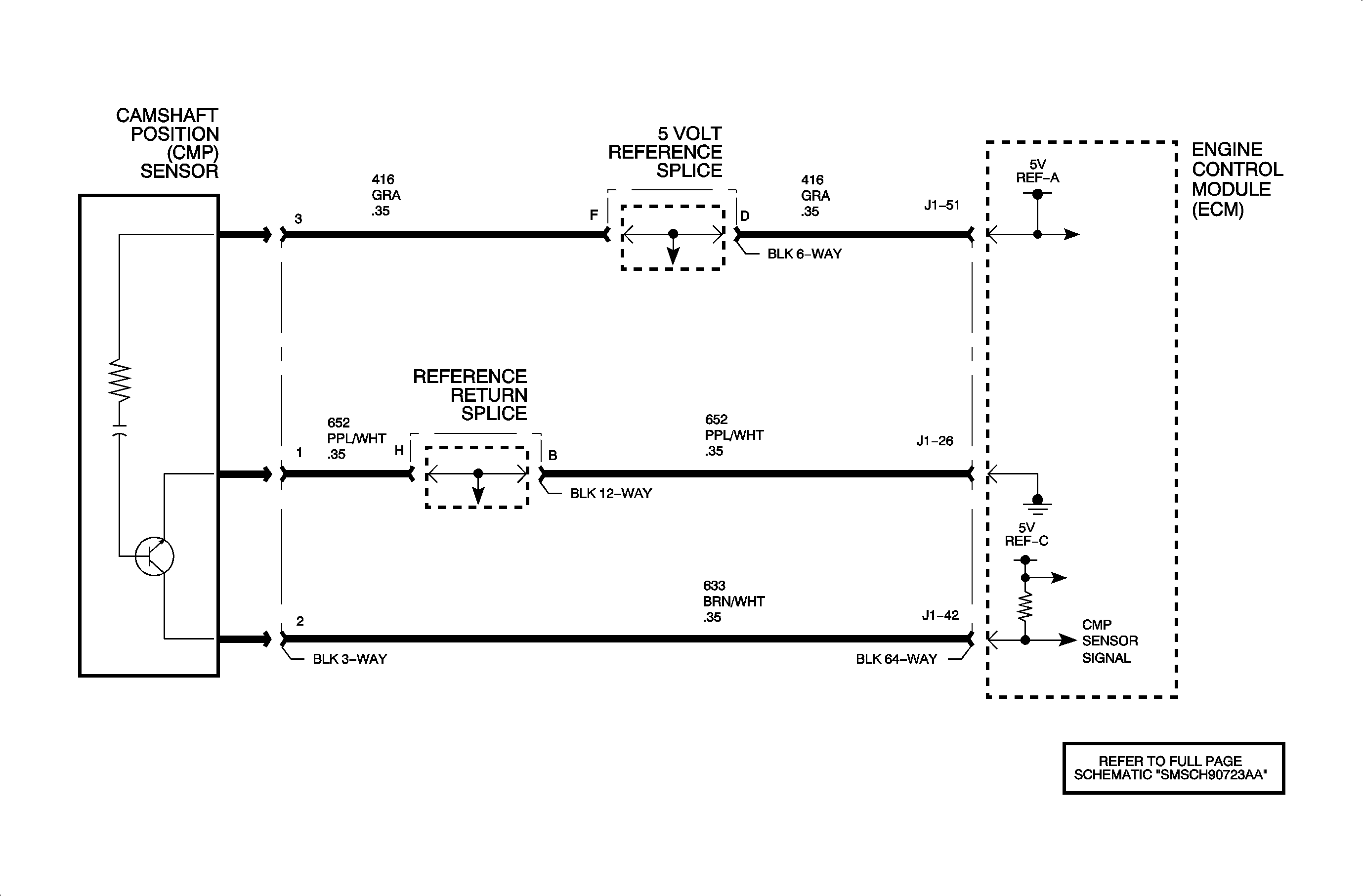
Object Number: 896216  Size: MF

Circuit Description

The camshaft position (CMP) sensor is a hall effect switching device used to determine the position of the bank 2 exhaust camshaft. The CMP sensor detects a single tooth on the reluctor wheel of the camshaft, which denotes 90 degrees before top dead center (TDC) cylinder #1 compression stroke. The engine control module (ECM) expects the CMP sensor signal to be low, 0 volts as the single tooth on the reluctor wheel passes the sensor, and high, 5 volts during the remainder of the reluctor rotation. The ECM monitors the CMP sensor signal in groups of 8 crankshaft rotations. It expects to see one transition from high to low every 2 crankshaft revolutions. A normal pattern with the engine running would be 01010101 or 10101010 where a logic "1" means high, and a logic "0" means low. With both CKP sensor and CMP sensor inputs, the ECM can properly synchronize ignition timing, fuel delivery, and spark knock control. DTC P0341 sets if the ECM detects extra or missing CMP sensor signal transitions within a certain number of crankshaft revolutions.

Conditions for Setting the DTC

DTC P0341 will set if the ECM detects extra or missing CMP sensor signal transitions within an 8 crankshaft revolution test when:

    • The condition exists for 5 or more consecutive or non-consecutive tests during the ignition cycle.
    • The engine speed is greater than 20 RPM.

DTC P0341 diagnostic runs continuously with engine running or cranking.

DTC P0341 is a type B DTC.

Diagnostic Aids

Important: If DTC P0342 or P0343 is also set, diagnose that DTC first. DTC P0341 can set if an intermittent circuit fault occurs.

If CMP ACTIVE COUNTER on the scan tool reads 0 counts with the engine running, there is a low voltage condition present. Refer to DTC P0342 diagnostics.

If CMP ACTIVE COUNTER on the scan tool reads 255 counts with the engine running, there is a high voltage or open condition present. Refer to DTC P0343 diagnostics.

To locate an intermittent problem, use the scan tool to monitor CMP ACTIVE COUNTER with the engine running. A normal count value of 85 binary equivalent of 01010101 or 170 binary equivalent of 10101010 will be read if pulses are being received correctly.

Circuit 416 (CMP/EGR/MAF/MAP sensor), circuit 2709 (AC pressure/fuel tank pressure sensor), and circuit 1164 (APP sensor 1) share the same 5-volt reference supply, 5-volt Ref-A.

Important: The ECM will still provide spark and fuel to only 1 cylinder at a time if the cam sensor signal is not present. Therefore, the engine may or may not start if this condition occurs.

The CMP/ECT/IAT/EGR/MAF/MAP/TP1/TP2 sensors share the same sensor return circuit 652.