GM Service Manual Online
For 1990-2009 cars only

Object Number: 899011  Size: MF

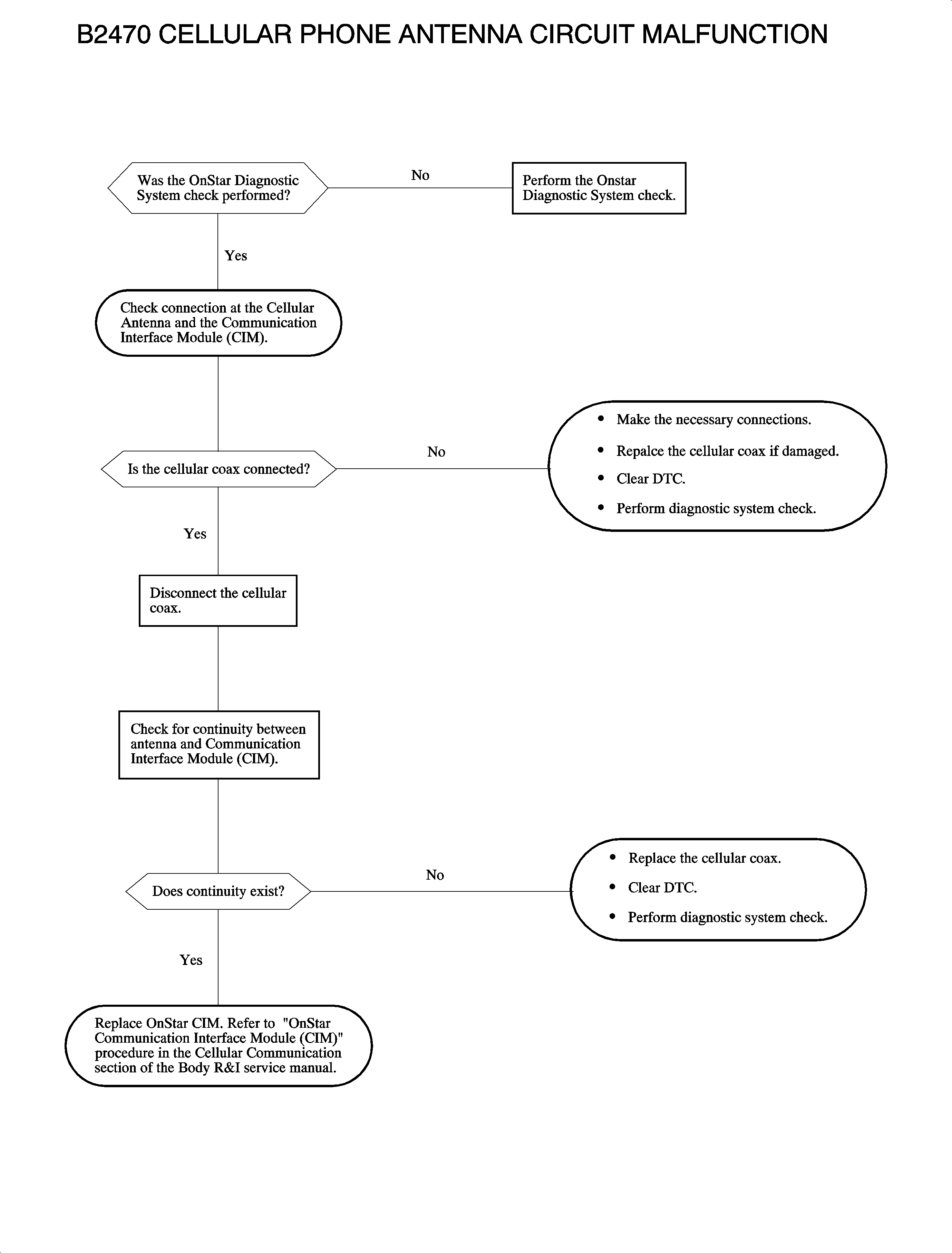
The OnStar CIM monitors the cellular phone antenna coax for proper status. If the status indicates a problem with the antenna coax the input will be ignored. DTC B2470 will fail and become current until the test is passed and the condition is no longer present.

DTC Parameters

    • The CIM must be on.
    • Malfunction on the cellular antenna circuit.
    • This test runs every 10 seconds.
    • Illuminate the red OnStar telltale.

Diagnostics Aids

Check the connections at the CIM and the Cellular Antenna. Also check the alignment of the cellular antenna couplers on the window for proper alignment.


Object Number: 898316  Size: FP