GM Service Manual Online
For 1990-2009 cars only

Object Number: 896190  Size: MF

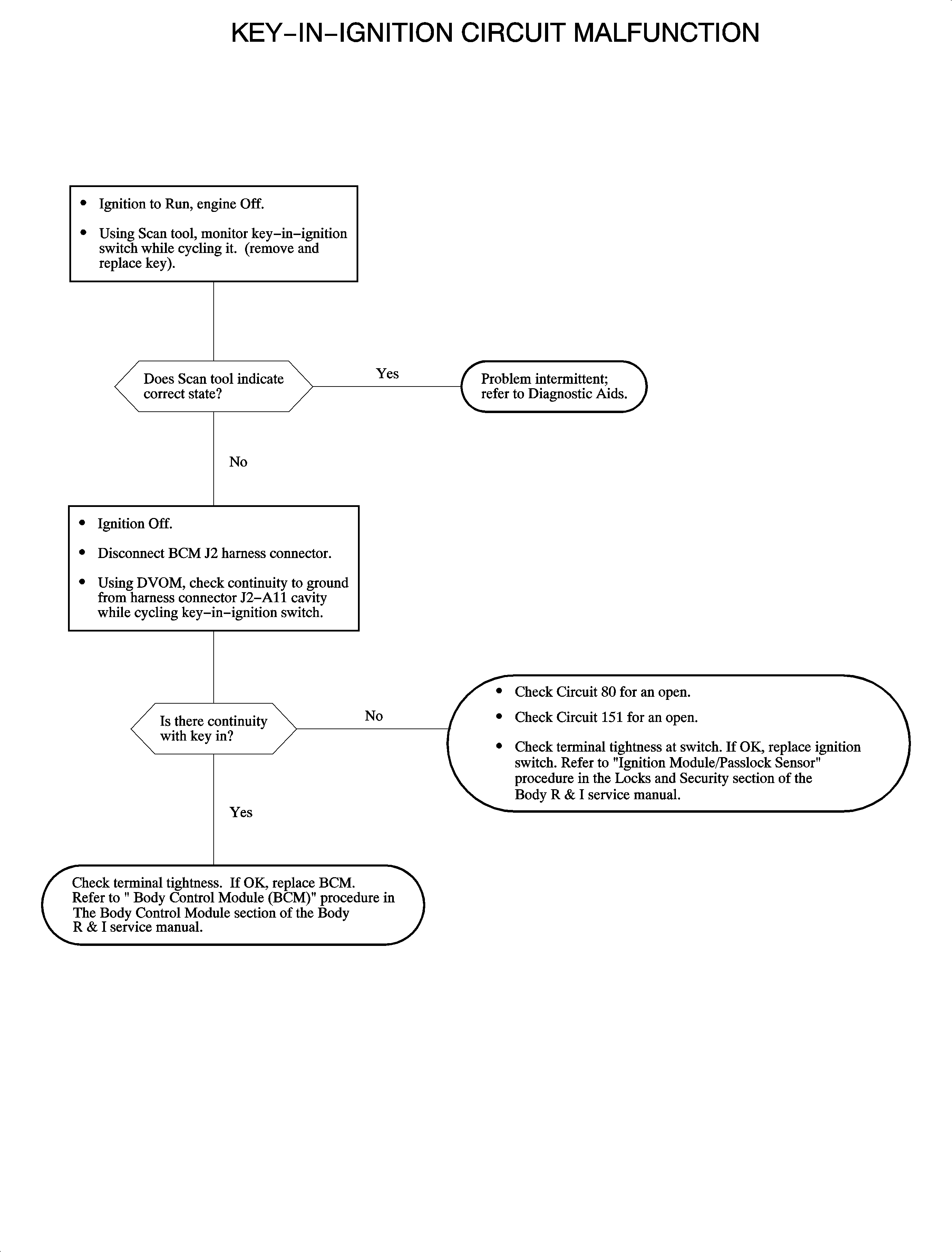
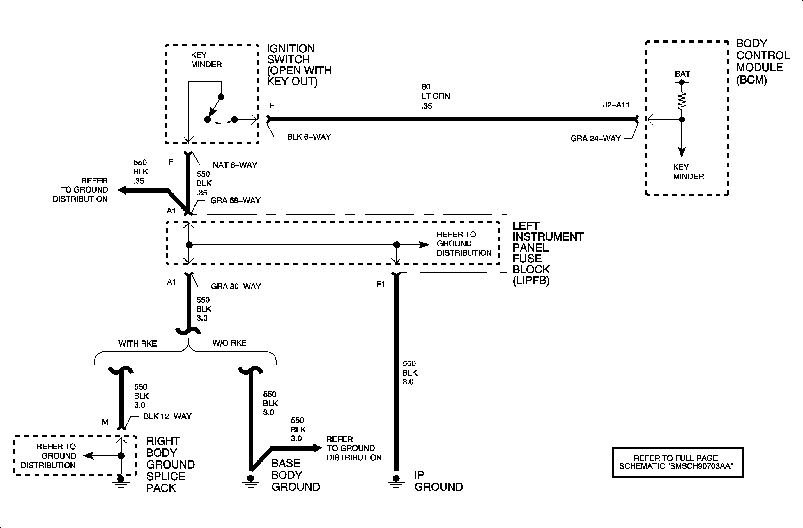
Circuit Description

When the ignition key is seated in the ignition switch, the key-in-ignition switch contacts the close, grounding circuit 80. The body control module (BCM) monitors the state of the key-in-ignition switch, the state of the ignition switch (OFF, ACC, or RUN) and the driver's door to control the key-in-ignition chime.

Conditions for Setting the DTC

    • Ignition in the RUN position
    • Circuit 80 open
    • Conditions exist for 1 second
    • Telltale will illuminate

Diagnostic Aids

    • Check for a poor connection at the BCM. Inspect the harness connectors for backed-out terminals, improper terminal mating, broken connector locks, improperly formed or damaged terminals and poor terminal-to-wire connection (terminal crimped over the wire insulation and not the conductors).
    • Inspect the wiring harness for damage. Check for broken or chaffed insulation.
    • Check for a poor connection at the ignition switch.
    • If the fault is suspected to be intermittent, wiggling the harness wiring may help in locating the fault.
    • You will not hear the key in ignition chime if you leave key in ignition (after rotating ignition switch) and the driver door is open.

Object Number: 890888  Size: FP