GM Service Manual Online
For 1990-2009 cars only

Object Number: 899096  Size: MF

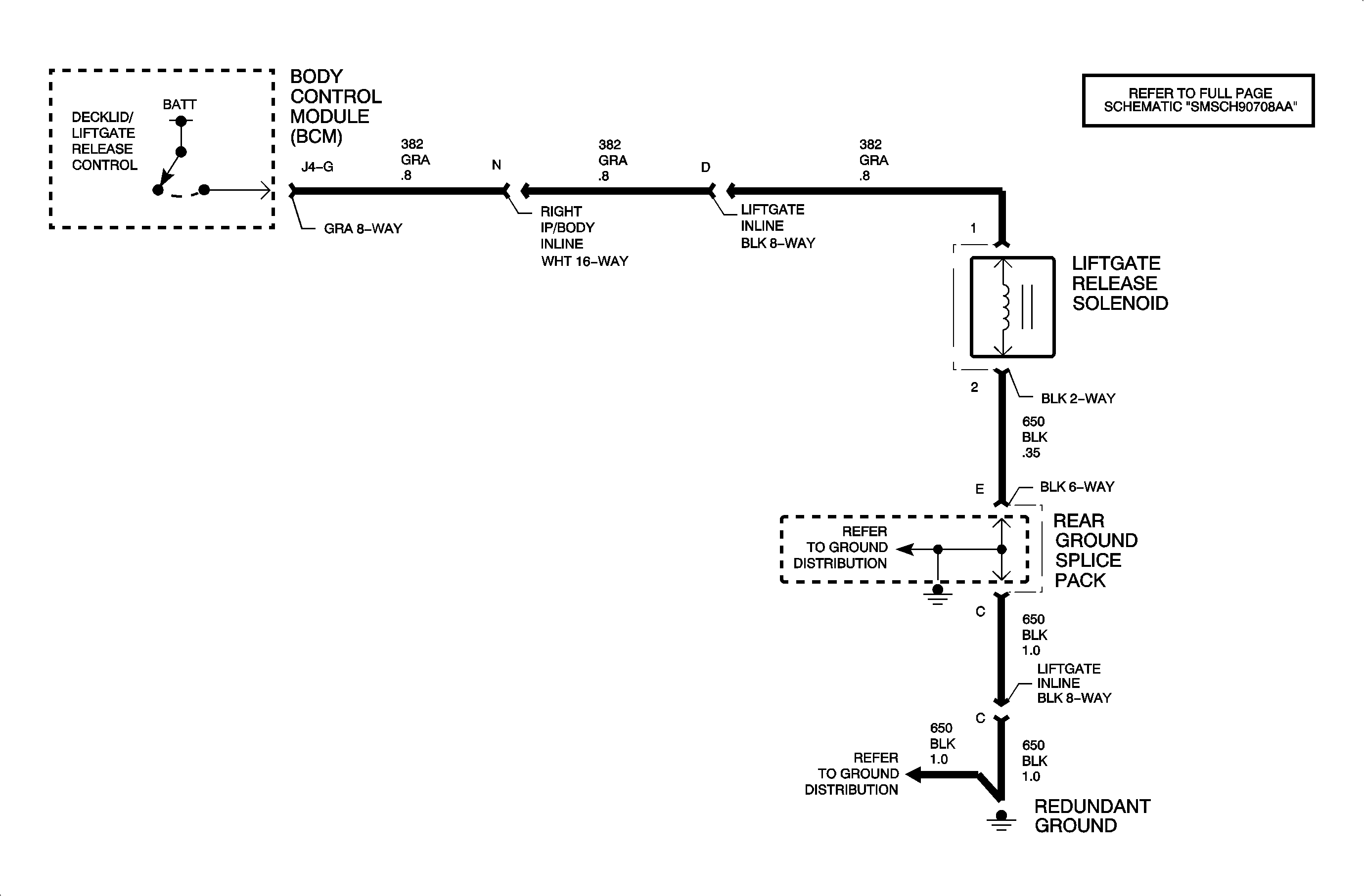
The decklid/liftgate release is controlled by the body control module (BCM) circuit 382 providing battery voltage to the release solenoid. The BCM limits the amount of time the solenoid can be activated to 9 seconds to prevent damage to the solenoid. Reactivation may not be allowed for as much as 30 seconds.

Release of the decklid/liftgate can be initiated by either the keyfob or the decklid/liftgate release switch. Activation of the decklid release switch provides battery voltage to BCM input circuit 56. Release of the liftgate can only be activated by pressing the key cylinder located on the liftgate. Activating the liftgate switch by pressing he key cylinder switch provides battery voltage to BCM input circuit 56. Using the key fob button unlocks the liftgate allowing the activation of the liftgate release solenoid. The key cylinder must be pushed in on the back of the liftgate before the liftgate solenoid will be energized by the BCM. Decklid/liftgate release is not allowed by the BCM when vehicle speed is detected. The BCM receives vehicle speed serial data from the engine controller. The decklid release in sedan vehicles has a valet switch to limit trunk access.

The BCM also monitors the stat of the decklid/liftgate. When circuit 744 is grounded by the ajar switch, the BCM will alert the driver the decklid/liftgate is ajar by turning on the ajar telltale.

DTC Parameters

    • Decklid/liftgate release not requested.
    • Circuit 382 shorted to battery voltage.
    • No telltale illumination.

Diagnostic Aids

    • Inspect the wiring harness for damage. Check for broken or chaffed insulation.
    • If the fault is suspected to be intermittent, wiggling the harness wiring may help in locating the fault.

Object Number: 890707  Size: FP