GM Service Manual Online
For 1990-2009 cars only

Odor from A/C at Vehicle Start-Up (Remove Debris from Evaporator Case, Apply Cooling Coil Coating and Activate or Install Delayed Blower Motor Control Module)

Subject:Odor from A/C At Vehicle Start-Up (Remove Debris from Evaporator Case, Apply Cooling Coil Coating, and Activate or Install Delayed Blower Motor Control Module)

Models:2001-2004 Saturn L-Series vehicles with standard HVAC (RPO C60)
2002-2003 Saturn L-Series vehicles with Automatic Climate Control (RPO C68)

Attention: General Manager, Fixed Operations Manager, Parts Manager, Technician


Condition:

Some customers may comment on a musty odor from A/C system that may be most noticeable at vehicle start-up.

Cause:

An unpleasant (musty) odor from A/C outlets at vehicle start-up may be the result of microbial growth on the evaporator core.

Correction:

Remove any debris from the evaporator case, clean evaporator with disinfectant. For vehicles with standard HVAC (RPO C60), install delayed blower motor control module according to the appropriate procedure in this bulletin. For vehicles with automatic climate control (RPO C68), activate delayed blower motor control according to the appropriate procedure in this bulletin.

Service Procedure

Important: Before performing the procedures in this bulletin, inspect, clean, and/or replace the passenger compartment air filter to ensure odor is not caused by debris in the filter. Refer to the appropriate section in the HVAC Service Manual for Removal and Installation procedures as needed.

Important: Before installing the delayed blower motor control module (for manual HVAC systems, RPO C60) or activating the delayed blower motor control (for automatic climate control systems, RPO C68), the following information MUST BE EXPLAINED TO CUSTOMER.

CUSTOMER INFORMATION

    • The delayed blower motor control module will not affect normal A/C or blower motor operation. However, the delayed blower motor control module will activate the blower motor on high speed for approximately five minutes, if the A/C clutch has been continuously activated for 4 minutes or more. The delayed blower motor control module will wait approximately 50 minutes after the ignition is turned OFF before activating the blower motor.
        It is during the blower run time that condensation which causes microbial growth is removed from the evaporator core. The blower motor will be turned ON with no driver input when the ignition is turned off and the conditions as stated above are met. The air rush sound created by the blower motor is noticeable from outside the vehicle.
    • The minimal current draw of the delayed blower motor control module, combined with the blower motor load, will lower the state of charge of the vehicle's battery, and may negatively impact battery life depending on the driving habits of the customer.

Cleaning and Cooling Coil Coating Application Procedure (for both C60 and C68 HVAC systems)

Before starting the following procedure, obtain the following equipment and supplies:

    • A/C System Cooling Coil Coating (P/N 12346390; P/N 10953503 in Canada)
    • Cleaning Gun, OTC Tool SA9216NE

       Caution: WHEN APPLYING COOLING COIL COATING (P/N 12346390; P/N 10953503 in Canada), ORDINARY SAFETY GLASSES ARE NOT SUFFICIENT.

    • Safety goggles
    • When applying cooling coil coating (P/N 12346390; P/N 10953503 in Canada), National Institute of Occupational Safety and Health (NIOSH) approved acid gas/organic vapor respirator with chlorine dioxide cartridges (3M® P/N 5103-small, 5203-medium, 5303-large), which are to be used with a pre-filter (P/N 5010) and retainer (P/N 501), or equivalents.
    • Rubber gloves
    • Pedestal fan
  1. Dry evaporator:
  2. 1.1. Adjust HVAC controls to hottest temperature setting.
       • For models with manual HVAC (RPO C60), adjust temperature to full hot (highest setting). Set mode to heater only, turn RECIRC on, and make sure A/C button is off.
       • For models with automatic climate control (RPO C68), adjust temperature to 32°C (90°F) in AUTO mode.
    1.2. Set fan control to highest setting (for models with manual HVAC, RPO C60), or AUTO (for models with automatic climate control, RPO C68).
    1.3. Close all windows and doors.
    1.4. Start engine and allow to reach operating temperature.
    1.5. When engine reaches operating temperature, set blower motor to HI for 5 minutes.

    Caution: MAKE SURE VEHICLE IS PROPERLY SUPPORTED AND SQUARELY POSITIONED ON HOIST. TO HELP AVOID PERSONAL INJURY, PROVIDE ADDITIONAL SUPPORT TO OPPOSITE END OF VEHICLE THAT COMPONENTS ARE REMOVED FROM.

  3. Raise vehicle on hoist. Refer to "Lifting, Jacking, and Support Points" in the appropriate model year Saturn L-Series Chassis Service Manual.

  4. Object Number: 1244550  Size: SH
  5. Check the HVAC module drain for blockage. If necessary, clear drain hole with a soft blunt tool such as the eraser end of a pencil.
  6. Lower vehicle from hoist.
  7. Place a drain pan directly below the HVAC drain to collect disinfectant or cooling coil coating and rinse water runoff.
  8. Open all doors and windows in the vehicle.
  9. Position pedestal fan so that it provides cross ventilation through the vehicle during the cleaning/coating procedure.
  10. Cover interior of vehicle with suitable protective coverings to protect surfaces from overspray.
  11. Caution: THE FOLLOWING PROCEDURE SHOULD ONLY BE PERFORMED ON A COLD VEHICLE. IT HAS BEEN DEMONSTRATED THAT IRRITATING VAPORS WILL BE FORMED IN THE ENGINE COMPARTMENT IF THE COOLING COIL COATING COMING OUT OF THE DRAIN OUTLET CONTACTS HOT ENGINE COMPONENTS.

    COOLING COIL COATING CAN CAUSE SUBSTANTIAL, BUT TEMPORARY EYE INJURY. DO NOT GET COOLING COIL COATING IN EYES OR ON CLOTHING. WASH THOROUGHLY WITH SOAP AND WATER AFTER HANDLING.

    FIRST AID: IF COOLING COIL COATING GETS INTO EYES, HOLD EYELIDS OPEN AND FLUSH WITH A STEADY, GENTLE STREAM OF WATER FOR 15 MINUTES. OBTAIN MEDICAL ATTENTION IF IRRITATION PERSISTS.

  12. Allow vehicle to cool down before performing cooling coil coating procedure.

  13. Object Number: 894220  Size: SH
  14. Remove right side console extension.

  15. Object Number: 896491  Size: SH

    Important: Steps 11-13 should be skipped if vehicle does not have the I/P lower dash insulator.

  16. Remove right side I/P lower dash insulator retainers.
  17. Pull insulator rearward to detach from forward insulator support.
  18. Remove insulator support from front of dash studs by pulling rearward.

  19. Object Number: 897891  Size: SH
  20. Remove right side heater duct assembly retainer and remove duct.

  21. Object Number: 894362  Size: SH
  22. Locate evaporator access door location on the right side of the module.
  23. Notice: TO AVOID CUTTING INTERNAL COMPONENTS, CUT ONLY INSIDE THE RAISED BEAD AREA. Do not cut through or damage raised bead. This bead will be used as a sealing surface when completing procedure.


    Object Number: 894353  Size: SH
  24. Using a sharp utility knife, cut through module wall, following inside of raised bead as a guide. The entire area inside the raised lip needs to be cut out. Several passes may be necessary to do this.
  25. Notice: Use care when cleaning and removing debris around the evaporator to avoid damage to the fins.

  26. Carefully clean out any moisture or debris that may be inside the module.
  27. Put on rubber gloves, safety goggles, and NIOSH approved acid gas/organic vapor respirator.
  28. Using cleaning gun, OTC Tool SA9216NE (or equivalent siphon-type parts cleaning spray gun capable of delivering 60 ml (2 ounces) per minute of liquid with shop air at 552-620 kPa [80-90 psi]), insert siphon hose into container of cooling coil coating. Take care to place the bottle in a secure upright position to avoid spilling contents.
  29. Regulate shop air to 276-414 kPa (40-60 psi).

  30. Object Number: 1244556  Size: SH
  31. Insert nozzle tip of spray gun so spray pattern will be parallel to the evaporator face.
  32. Apply cooling coil coating using short bursts and rotating the nozzle tip up and down. This will allow for an even distribution and to ensure full coverage of the evaporator.

  33. Object Number: 894363  Size: SH

    Notice: Proper sealing is important to prevent condensation from leaking into passenger compartment.

  34. Apply provided sealant in kit to service door at tongue and groove location as shown.

  35. Object Number: 894354  Size: SH
  36. Install evaporator core service door (P/N 22679783) to module and install screws.
  37. Tighten
    Tighten the Evaporator Core Service Door-to-HVAC Module Fasteners to 1 N·m (9 in-lbs).


    Object Number: 897891  Size: SH
  38. Install right side heater duct assembly and retainer.
  39. Install insulator support to front-of-dash studs by sliding forward.
  40. Important: Step 27 should be skipped if vehicle does not have the I/P lower dash insulator.


    Object Number: 896491  Size: SH
  41. Install right side I/P lower dash insulator and retainers.

  42. Object Number: 894220  Size: SH
  43. Install right side console extension.
  44. Allow evaporator core to soak for 15 minutes.
  45. Dry evaporator:
  46. 30.1. Adjust HVAC controls to hottest temperature setting.
       • For models with manual HVAC (RPO C60), adjust temperature to full hot (highest setting). Set mode to heater only, turn RECIRC on, and make sure A/C button is off.
       • For models with automatic climate control (RPO C68), adjust temperature to 32°C (90°F) in AUTO mode.
    30.2. Set fan control to highest setting (for models with manual HVAC, RPO C60), or AUTO (for models with automatic climate control, RPO C68).
    30.3. Close doors and open windows 12.7 mm (0.5 in).
    30.4. Start engine and allow to reach operating temperature.
    30.5. When engine reaches operating temperature, allow blower motor to operate on HI blower for 5 minutes.
  47. Properly dispose of cooling coil coating runoff collected in drain pan into approved container.
  48. Remove protective coverings from interior of vehicle.
  49. Remove pedestal fan from area.

Wire Splicing -- General Information (for both C60 and C68 HVAC systems)

With the wiring used in the Saturn vehicles, it is recommended that approved Packard Electric Crimp and Seal Splice Sleeves (or equivalent) be used. The information in this section applies to wire splicing performed in the subsequent sections for both Delayed Blower Kit Installation (manual HVAC, RPO C60) and Delayed Blower Motor Control Activation (automatic climate control, RPO C68) procedures.

  1. Remove insulation from both ends. Recommended strip length is 9.5 mm (3/8 in.). Caution must be used to prevent cutting the wire strands. Locate new splice a minimum of 40 mm (1.5 in.) from an outlet or other splice.
  2. Determine proper sleeve for gage of wire. See table below.

  3. Object Number: 1283472  Size: SH
  4. * Order through Packard at 1-800-PACKARD (1-800-722-5273).
  5. ** Order through Saturn Special Tool Catalog. Included with Terminal Repair Kit (SA9138Z).

    Important: When using the salmon splice sleeve with .35 mm (22 gage) wire, remove 19 mm (3/4 in.) of insulation. Bend the stripped portion in half to double the thickness of the wire going into the splice sleeve. Twist the stripped, doubled wire and insert into the splice sleeve.

    Important: When splicing three wire ends into one splice sleeve, insert one cut wire end from vehicle harness and new splice wire end into one side of the splice sleeve until wires hit stop. Hand crimp using approved crimping tool. Insert remaining cut wire end from vehicle harness into other side of splice sleeve and crimp.

  6. Position stripped ends in sleeve until wires hit the stop in the center of the splice.

  7. Object Number: 880456  Size: SH
  8. Hand crimp sleeve using the approved crimping tool. Gently tug on wires to make sure they are secure before applying heat to them.
  9. Check for continuity in the wire.

  10. Object Number: 880444  Size: SH

    Caution: Do not use a match or open flame to apply heat to splice sleeve.

  11. Apply heat using Ultratorch (or equivalent), heating splice sleeve to 175° C (347° F). Heat until glue flows around edges of splice sleeve.

Delayed Blower Kit Installation and Testing Procedure (for C60 manual HVAC systems only)

Important: This procedure is for vehicles equipped with manual HVAC systems (RPO C60) only. If vehicle is equipped with automatic climate control (RPO C68), go to "Delayed Blower Motor Control Activation" section in this bulletin.

Before starting the following procedure, obtain the following parts:

    • 3 Wire Splice Connector, P/N 22709318
    • Delayed Blower Control Module Kit, P/N 22679784
    • Relay Kit, P/N 22688666
    • Splice Sleeves -- Salmon, P/N 12089189 (need 5 sleeves)
    • Splice Sleeves -- Yellow, P/N 12089191 (need 5 sleeves)
    • Splice Sleeves -- Blue, P/N 12089190

Installing the Delayed Blower Motor Control Module

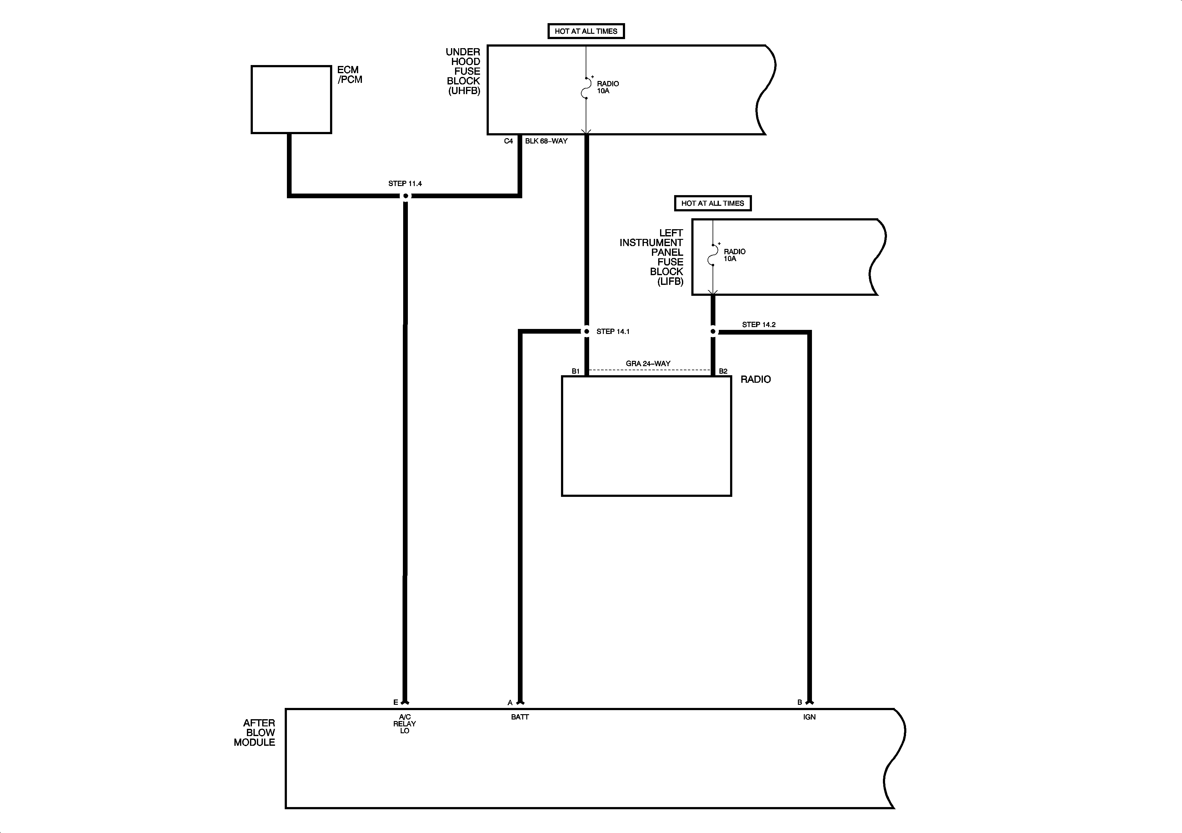
For the following procedure, refer to the wiring diagram on pages 10 -- 11.


    Object Number: 1244584  Size: SH

    Object Number: 1244591  Size: SH
  1. Record all pre-set radio stations.
  2. Turn off all lamps and accessories.
  3. Turn ignition OFF.
  4. Disconnect the negative battery cable.
  5. Caution: When performing service on or around SIR components or SIR wiring, follow the cautions and procedures in the SIR Service Manual to temporarily disable the SIR System. Failure to follow the disable procedures could result in possible airbag deployment, personal injury or otherwise unneeded SIR System repairs.

  6. Disable the SIR. Refer to "SIR Disable/Enable Procedure" in the appropriate model year Saturn L-Series Restraints Service Manual.
  7. Remove the left front kick panel.
  8. Remove the left front I/P fuse block.
  9. Disconnect gray 68-way connector.

  10. Object Number: 889903  Size: CH
  11. Locate RED 5.0 mm (10 gage) wire (circuit 502) at pin A11 and cut 76 mm (3 inches) from connector.
  12. Using two of the wires in the splice connector, butt connect the two cut ends of the RED 5.0 mm (10 gage) (circuit 502) to the splice connector using yellow splice sleeves.
  13. Reconnect gray 68-way connector.
  14. Route 3rd wire in splice pack connector toward center of the console under the dash.
  15. Remove radio bezel and radio.
  16. Route relay (P/N 22688666) wire located at pin 87 at the relay through radio opening toward LIPFB.
  17. Butt connect wire from pin 87 at the relay to the 3rd wire from the splice connector routed from the LIPFB using a yellow splice sleeve.
  18. Remove left side console extension.
  19. Install after blow module (P/N 22679784) under the HVAC module.
  20. Locate WHT wire (pin E) at the after blow module pig tail.
  21. 18.1. Route WHT wire (pin E) through the front of dash pass through for the I/P harness to the underhood junction fuse block.
    18.2. Remove top of junction block to gain access to the wires in the black 68-way connector.
    18.3. Route WHT wire (pin E) into lower cavity of the UHFB.
    18.4. Locate circuit 459 at pin C4 in the black 68-way connector at the UHFB.
    18.5. Splice WHT wire into circuit 459 a few inches from the 68-way connector using a salmon splice sleeve.
    18.6. Install top of junction block into base.
    18.7. Using electrical tape or wire ties, secure white wire to the wiring harness.
  22. Route remaining wires from the after blow module up into the radio cavity in the I/P.
  23. Butt connect the BLK/ORN wire (pin G) from the after blow module to the relay wire from pin 85 using a salmon splice sleeve.
  24. Make the following splices at the Radio gray 24-way connector.
  25. 21.1. Splice the ORN wire from pin A at the after blow module into ORN .5 mm (20 gage) wire (circuit 440) in cavity B1 using a salmon splice sleeve.
    21.2. For 2001-2003 model year vehicles: splice the RED wire from pin B at the after blow module into YEL .35 mm (22 gage) wire (circuit 43) in cavity B2, using a salmon splice sleeve.

    For 2004 model year vehicles: splice the RED wire from pin B at the after blow module into YEL .35 mm (22 gage) wire (circuit 43) in cavity B11 using a salmon splice sleeve.

    21.3. Splice the BLK/WHT wire from pin C at the after blow module into BLK 1.0 mm (16 gage) wire (circuit 550, ground) in cavity A12 using a blue splice sleeve.
    21.4. Splice the wire from pin 86 at the relay into the BLK 1.0 mm (16 gage) wire (circuit 550, ground) in cavity A12 using a blue splice sleeve.
  26. For 2001-2003 model year vehicles, cut ORN 3.0 mm (12 gage) wire (circuit 52) about 45 mm (2 inches) from the HVAC/IP inline connector. Circuit 52 loops between pins A and B at the HVAC/IP inline connector.
  27. Butt connect the wire from pin 87a at the relay to the section of ORN 3.0 mm (12 gage) wire (circuit 52) that goes to pin A at the HVAC/IP inline connector using a yellow splice sleeve.
  28. Butt connect the wire from pin 30 at the relay to the section of ORN 3.0 mm (12 gage) wire (circuit 52) that goes to pin B at the HVAC/IP inline connector using a yellow splice sleeve.
  29. Using a tie strap, secure the relay to the upper left side of the H-brace, allowing enough room to reinstall the radio bezel.
  30. Using the hook and loop material provided on the after blow module, secure the module to the underside of the HVAC module and reinstall the closeout panel.
  31. Connect negative battery cable.
  32. Proceed to "Testing the Delayed Blower Motor Control Module" and verify operation. After operation is verified, proceed to next step.
  33. Important: Do not install parts that have been removed until correct operation of the delayed blower module has been verified.

  34. Disconnect negative battery cable.
  35. Connect electrical connections and install radio.
  36. Install radio bezel.
  37. Install left console extension assembly.
  38. Install left I/P fuse block.
  39. Install left front kick panel.
  40. Enable SIR system. Refer to "SIR Disable/Enable Procedure" in the appropriate model year Saturn L-Series Restraints Service Manual.
  41. Connect negative battery cable.
  42. Tighten
    Tighten the Battery Terminal Bolts to17 N·m (13 ft-lbs).

  43. Set radio station presets and set clock to current local time.
  44. Clear any SIR diagnostic trouble codes that may have set during delayed blower motor control module testing. Refer to the appropriate model year Saturn L-Series Restraints Service Manual.

Testing the Delayed Blower Motor Control Module

A full functional check of the delayed blower motor control module is required to assure that all electrical connections are connected properly, and it is functioning as designed.

  1. Locate the GRN wire at cavity H of the delayed blower motor control module and insert a metri-pack 280 series male test adapter into cavity H until contact is made with GRN wire terminal in the delayed blower motor control module pigtail connector.
  2. Important: Do not disconnect the jumper harness connector from the delayed blower motor control module pigtail connector or system test will not function.

  3. Start engine and turn On A/C and verify that compressor clutch engages. With clutch engaged, apply battery voltage to the test adapter install in step 1 above.
  4. After 30 seconds, turn the ignition Off with voltage still applied to the test adapter. Approximately 10 seconds after the ignition is turned Off, the blower motor will run for one second if the delayed blower motor control module is wired correctly.
  5. Disconnect voltage to the test adapter and remove adapter from connector.
  6. If the delayed blower motor control module runs for one second, go back to installation procedures and install parts removed from vehicle. If the delayed blower motor control module does not run for one second, go back to installation procedures and check all wiring connections. Refer to "Delayed Blower Motor Control Module Diagnosis" in this bulletin if functional check is not passed.

Delayed Blower Motor Control Module Diagnosis

VEHICLE RUNNING, HIGH BLOWER SETTING DOES NOT OPERATE

Cause

Solutionr

The afterblow relay wires to the LIPFB and Blower motor are not properly connected.

    • Verify that the relay wire at pin 87a on the relay is connected to the YEL wire (circuit 268) from the LIPFB, pin C12 on the GRA 68-way connector.
    • Verify that the relay wire at pin 30 on the relay is connected to the YEL wire (circuit 268) going to the blower motor pin B.

BLOWER DOES NOT OPERATE AFTER SPECIFIED DELAY TIME (MAKE SURE THAT ALL WIRES TO MODULE ARE PROPERLY CONNECTED. USE A VOLTMETER TO CHECK THAT THE PROPER SIGNAL IS APPLIED TO EACH WIRE.)

Cause

Solution

(Test Mode Only) GRN test wire from delayed blower motor control module is not properly connected to vehicle battery source.

Connect or jumper GRN test wire (pin H) to the vehicle's battery (not ignition).

Proper signal not received from A/C compressor.

Make sure A/C compressor is connected electrically. Secondly, use a voltmeter to verify that A/C compressor low signal is zero volts when air conditioning is turned On.

A/C compressor was not in operation long enough to trigger delayed blower motor control module.

Start engine and turn On A/C. Make sure A/C compressor clutch is continuously engaged for at least four minutes to trigger delayed blower motor control module.

For test mode, run A/C for 30 seconds before turning Off engine.

Delayed Blower Motor Control Activation Procedure (for C68 automatic climate control systems only)

Important: This procedure is for vehicles equipped with automatic climate control systems (RPO C68) only. If vehicle is equipped with a manual HVAC system (RPO C60), go to "Delayed Blower Kit Installation" section in this bulletin.

Before starting the following procedure, obtain the following parts:

    • 3 Wire Splice Connector, P/N 22709318
    • Splice Sleeves -- Yellow, P/N 12089191 (need 3 sleeves)

    Caution: When performing service on or around SIR components or SIR wiring, follow the cautions and procedures in the SIR Service Manual to temporarily disable the SIR System. Failure to follow the disable procedures could result in possible airbag deployment, personal injury or otherwise unneeded SIR System repairs.

  1. Disable SIR system. Refer to "SIR Disable/Enable" procedure in the appropriate model year Saturn L-Series Restraints Service Manual.
  2. Record radio presets stations and disconnect negative battery cable.
  3. Remove lower left garnish molding covering the Lower Instrument Panel Fuse Block (LIPFB).
  4. Remove nuts holding the fuse block in place. (One nut towards front of vehicle, one rearward.)
  5. Remove the gray 68-way IP connector at the LIPFB.
  6. Important: For steps 6-10 refer to electrical schematic.

  7. Locate Circuit 268, in cavity C12 (yellow 3.0 mm wire), in the gray 68-way connector.

  8. Object Number: 862384  Size: SH
  9. Remove Circuit 268 from cavity C12 in the connector:
  10. 7.1. Remove the terminal position assurance (TPA) retainer.
    7.2. Insert the terminal lock release tool into the front of the connector cavity. Pull wires and terminal out of the back of the connector.
    7.3. Reinstall the TPA.
  11. Cut the terminal end off circuit 268 and discard.
  12. Locate circuit 502, in cavity A11 (red 3.0 mm wire), in the gray 68-way IP connector.
  13. Cut circuit 502 about 51 mm (2 in.) from the connector.

  14. Object Number: 1239540  Size: SH

    Important: For step 11, refer to electrical schematic on previous page.

  15. For information on splicing wires, refer to "Wiring Splicing" instructions in this bulletin.
  16. Using the 3-wire splice connector (P/N 22709318), splice the three cut ends of circuits 268 and 502 to the three wires in the connector, using the yellow splice sleeves.

  17. Reinstall the gray 68-way IP connector to the LIPFB.
  18. Using a tie strap, secure the splice connector to the IP harness out of the way of the LIPFB.
  19. Reinstall the LIPFB to the mounting studs (1 forward, 1 rearward).
  20. Install nuts.
  21. Install lower left garnish molding.
  22. Enable SIR system. Refer to "SIR Disable/Enable" procedure in the appropriate model year Saturn L-Series Restraints Service Manual.
  23. Connect negative battery cable.
  24. Tighten
    Tighten the Battery Terminal Bolts to 17 N·m(13 ft-lbs).

  25. Set radio station presets.

Parts Information

Part Number

Description

Qty

12346390

10953503 in Canada

Coating -- A/C Evap Organic Matl Growth Prev

1

22679783

Evaporator Service Door

1

22709318

3 Wire Splice Connector

1

22679784

Delayed Blower Control Module Kit

1 (C60 only)

22688666

Relay Kit

1 (C60 only)

12089189

Splice Sleeves -- Salmon

5 (C60 only)

12089191

Splice Sleeves -- Yellow

5 (for C60)

3 (for C68)

12089190

Splice Sleeves -- Blue

1 (C60 only)

Claim Information

To receive credit for this repair during the warranty coverage period, submit a claim through the Saturn Dealer System as follows:

Labor Operation

Description

Labor Time

D3316

Install Delayed Blower Motor Control Module

1.7 hrs

D3319

Core, Evaporator -- Clean and Disinfect

1.4 hrs

Important: When it is necessary to clean and disinfect the HVAC system at the same time the delayed blower control module package is installed, submit labor operation D3319 as a "related line" to failed labor operation D3316.