GM Service Manual Online
For 1990-2009 cars only
Makes
🢒
Saturn
🢒
2008
🢒
OUTLOOK - FWD
🢒
Body Systems
🢒
Mirrors
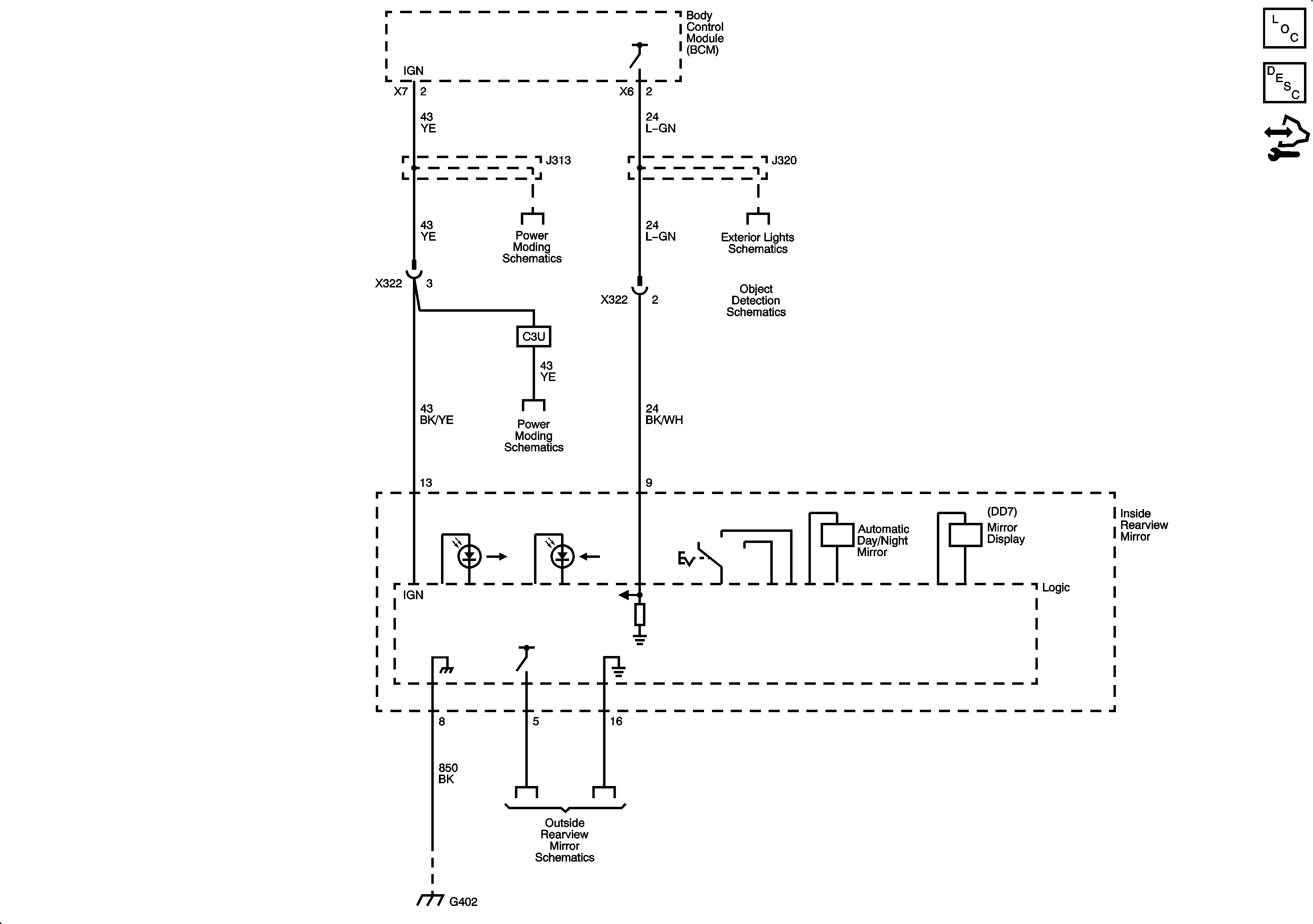
🢒 Inside Rearview Mirror Schematics
DD7/DD8
Master Electrical Component List
Automatic Day-Night Mirror Description and Operation
Control Module References