GM Service Manual Online
For 1990-2009 cars only
Makes
🢒
Saturn
🢒
2007
🢒
RELAY Ext.
🢒
Diagnostic Navigation
🢒
Vehicle Diagnostic Information
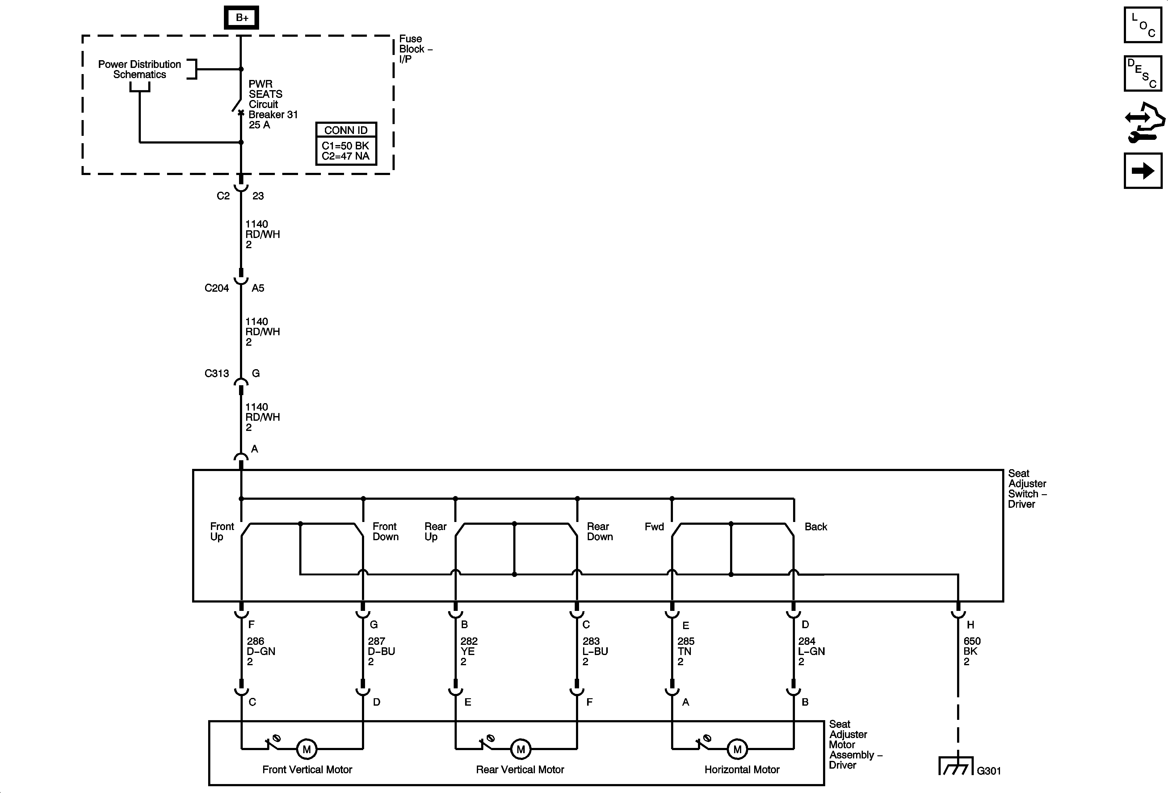
🢒 Driver Seat Schematics
Figure
1:
Power Seat
Master Electrical Component List
Power Seats System Description and Operation
Control Module References
Memory Seat Controls
BATT MAIN 2, HTD/SEATS, LT PWR SLD DR, PWR/MIR UGDO, RT PWR SLD DR, Sit-N-Lift Seat, and STOP/TRN Fuses, PWR SEATS and Sit-N-Lift Circuit Breaker
G301
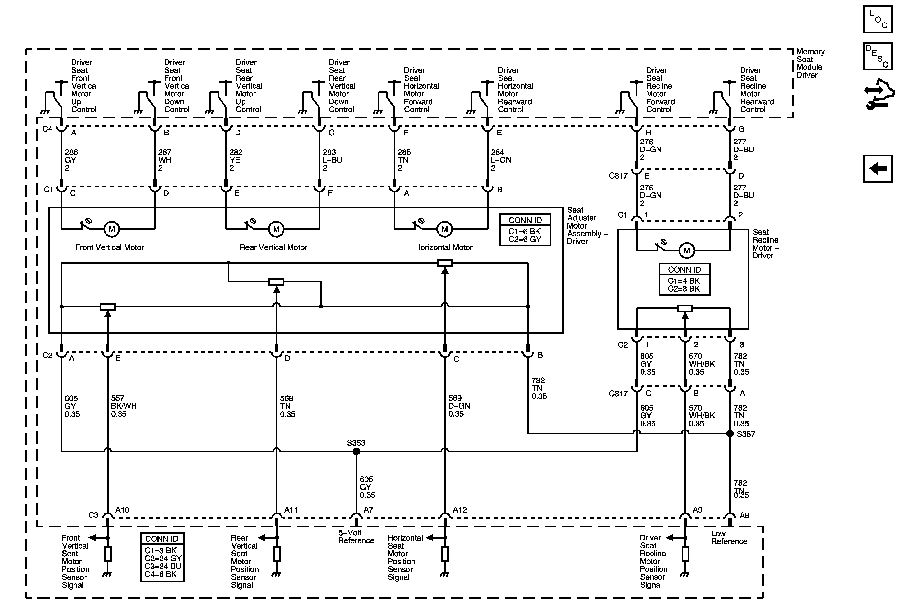
Figure
2:
Memory Seat Controls
Master Electrical Component List
Memory Seats Description and Operation
Control Module References
Memory Seat Motors and Sensors
Power Seat
BATT MAIN 2, HTD/SEATS, LT PWR SLD DR, PWR/MIR UGDO, RT PWR SLD DR, Sit-N-Lift Seat, and STOP/TRN Fuses, PWR SEATS and Sit-N-Lift Circuit Breaker
Data Communication Schematics
Left Door, Right B-Pillar, and Roof Lamps
G301
G301
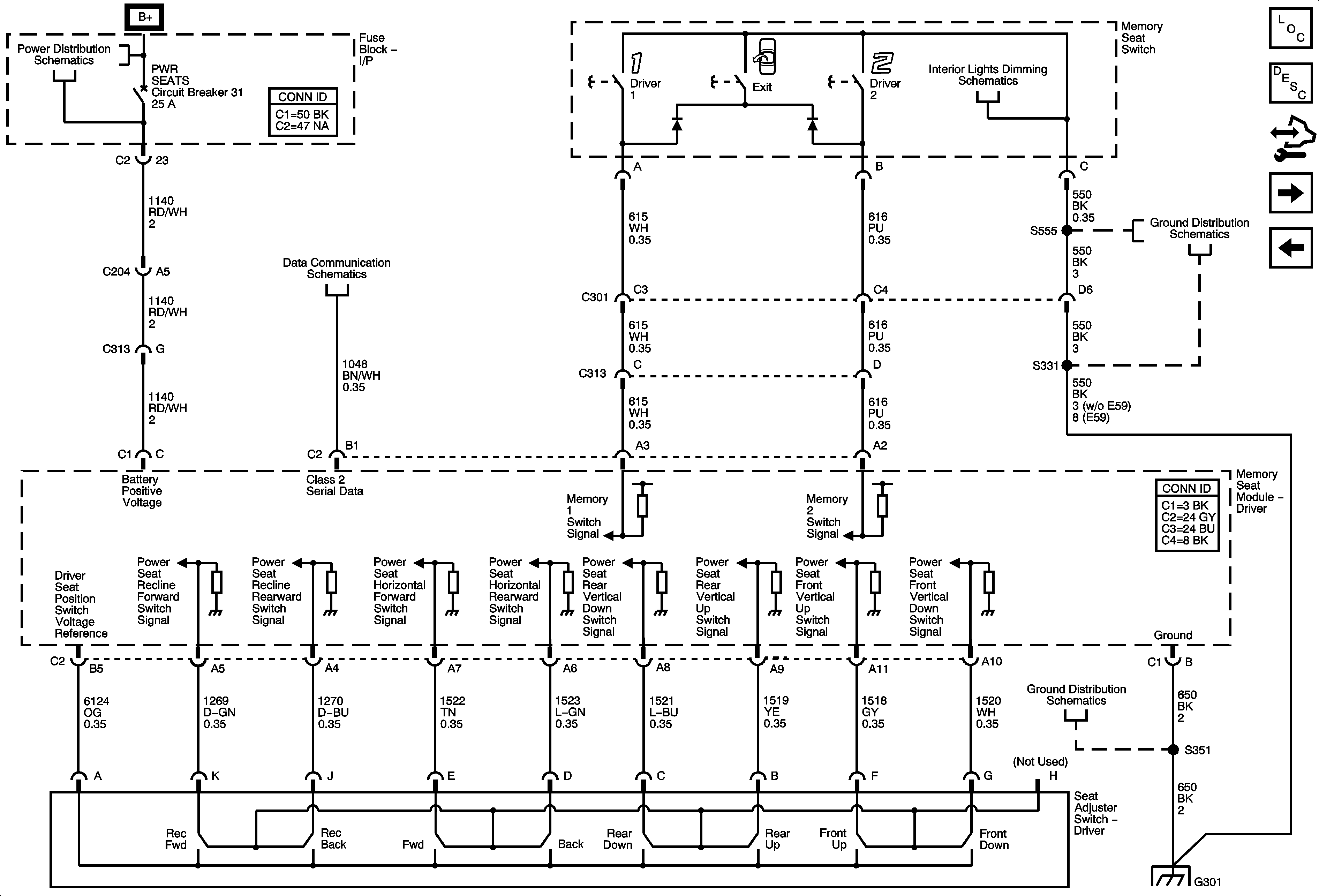
Figure
3:
Memory Seat Motors and Sensors
Master Electrical Component List
Memory Seats Description and Operation
Control Module References
Memory Seat Controls