GM Service Manual Online
For 1990-2009 cars only
Makes
🢒
Saturn
🢒
2007
🢒
RELAY Ext.
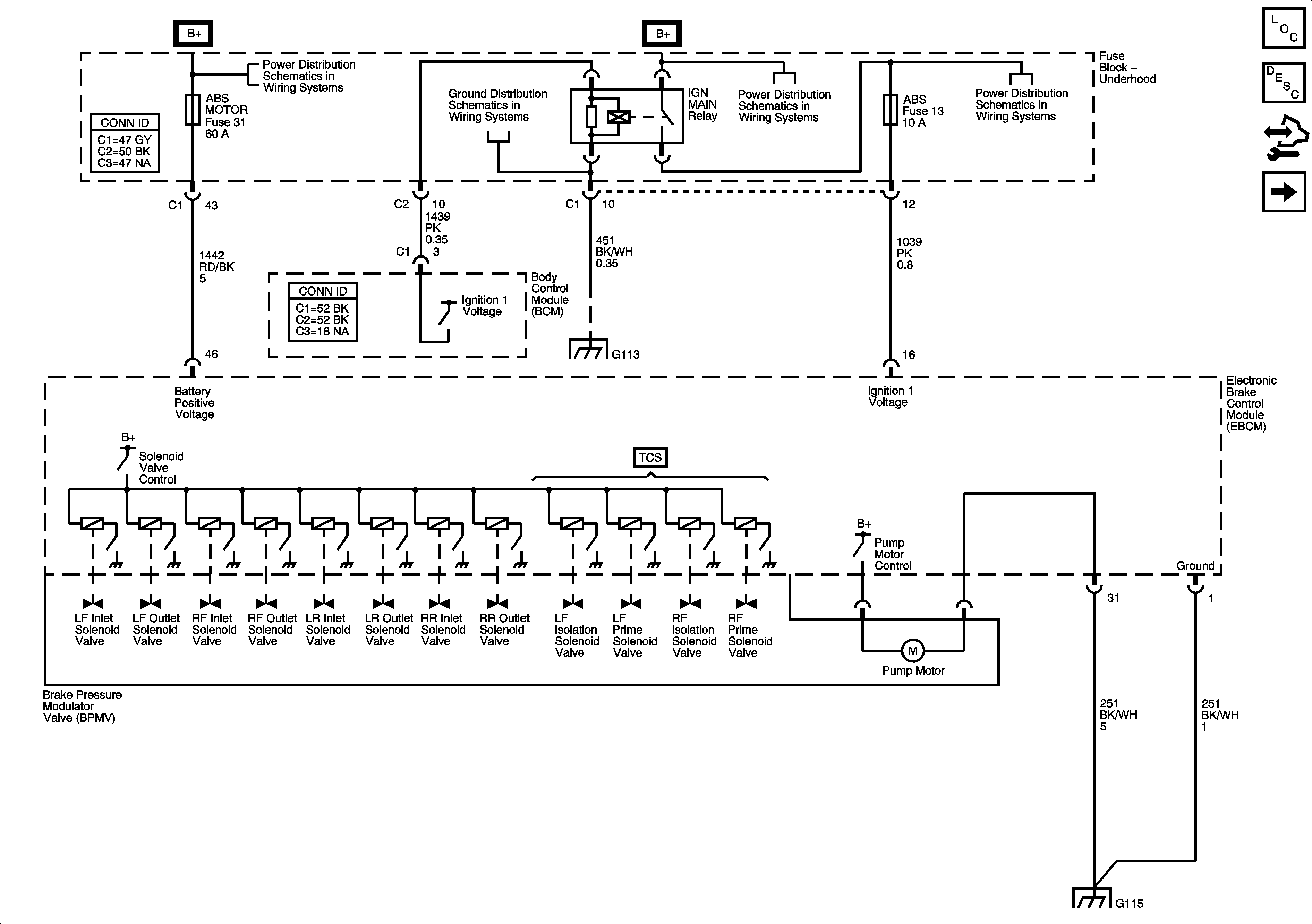
🢒 Ground, Power, Pump, and Solenoid Valves
Ground, Power, Pump, and Solenoid Valves
Ground, Power, Pump, and Solenoid Valves
Master Electrical Component List
ABS Description and Operation
Control Module References
Driver Inputs, Indicators
ABS MOTOR, AC/DC INVRTR, AUX/PWR 12VDC, FRT WSW, and PCM ETC Fuses
G102, G113 and G115
ABS, AIRBAG, CRUISE/SWTCH, HVAC/RPA/CRUISE, PCM IGN, and TRANS SOLS Fuses
ABS, AIRBAG, CRUISE/SWTCH, HVAC/RPA/CRUISE, PCM IGN, and TRANS SOLS Fuses
G102, G113 and G115
G102, G113 and G115