GM Service Manual Online
For 1990-2009 cars only

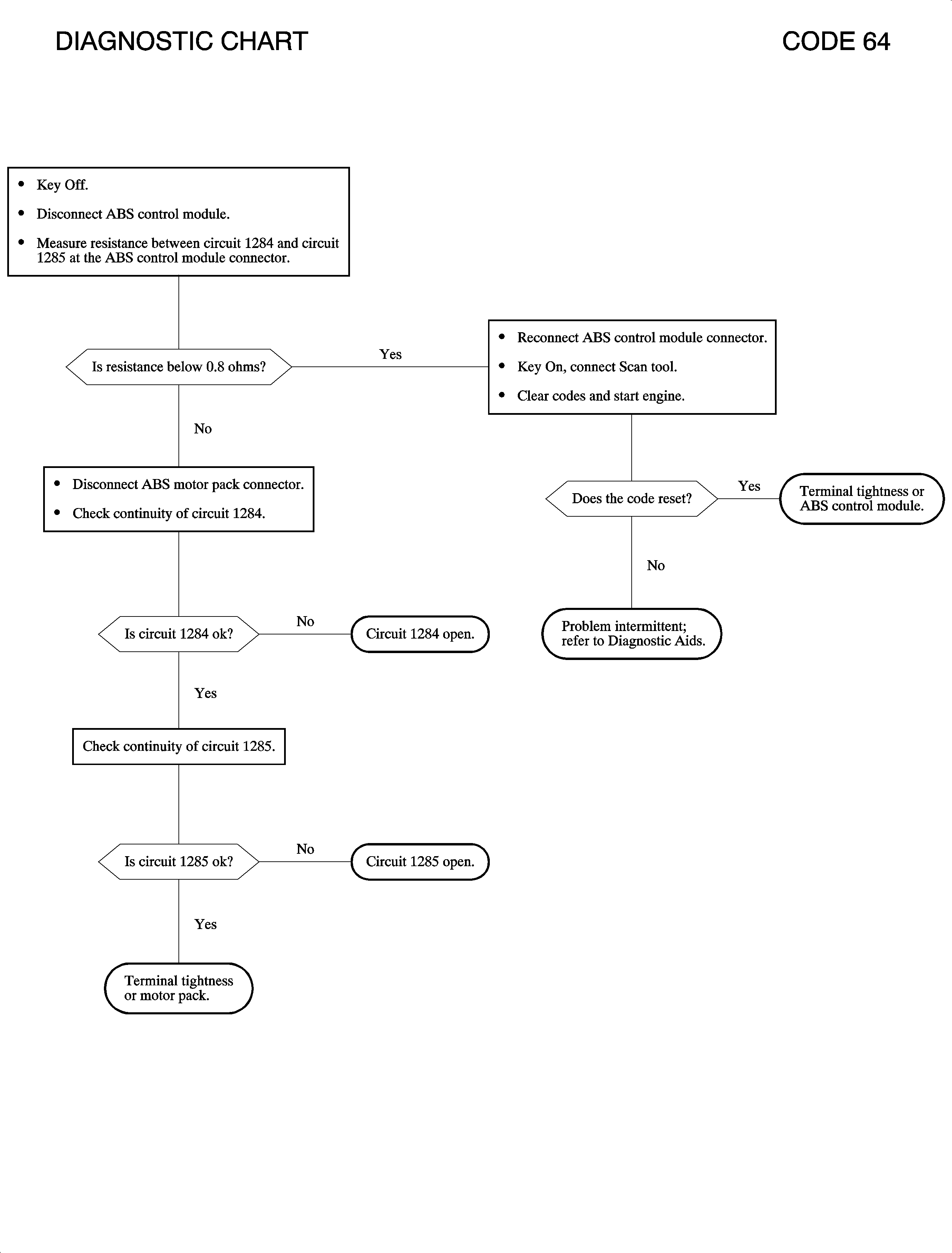
Rear Motor Circuit Open


Object Number: 909938  Size: MF

If a motor circuit is open, ABS will be disabled and the antilock telltale lamp will be turned on.

Code Parameters

Code 64 sets if:

Rear motor circuit is open.

Code 86 could also set and the brake telltale lamp will illuminate if the rear ABS motor is not in home position.

This code can set at all times except when a previous failure has disabled ABS operation.

Diagnostic Aids

When attempting to diagnose an intermittent problem, use the Scan tool to review supplemental diagnostic information. The supplemental data can be used to duplicate a problem.

Select Malf History from scan tool ABS menu.

Check the tightness of the female terminal grip with a spare male terminal.

Motor resistance is less than 2 ohms.


Object Number: 911561  Size: FP