GM Service Manual Online
For 1990-2009 cars only

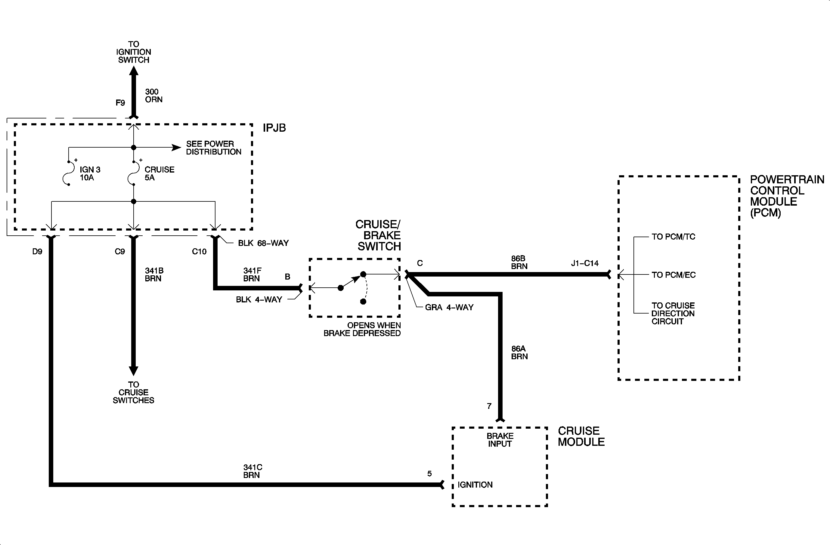
Circuit Description


Object Number: 900232  Size: MF

The brake switch is normally closed supplying 12 volts to the powertrain control module (PCM) at terminal J1C14 when the ignition is ON and the brake is OFF.

Conditions for Setting the DTC

DTC P0573 will set if voltage at circuit 86B is always 12 volts when the vehicle has cycled 2 times from 0-55 km/h (0-34 mph).

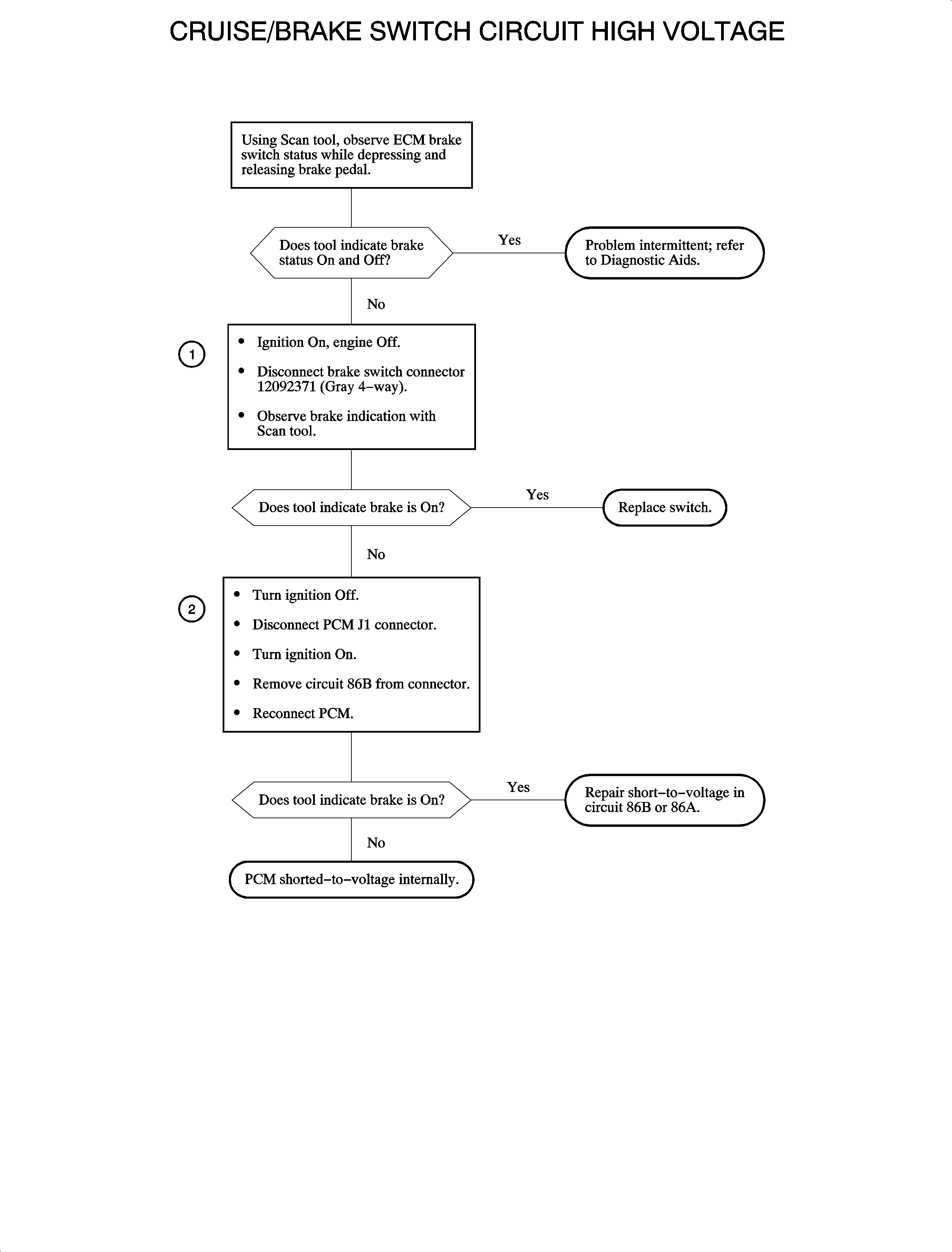
Test Description

Numbered steps below refer to steps on the trouble chart.

  1. When disconnecting the brake switch connector, the PCM should see 0 volts at terminal J1C14. Zero volts should be indicated as a brake switch ON.
  2. If the scan tool indication is OFF when the brake switch was disconnected, it indicates a short to voltage on circuit 86B to the PCM.

Diagnostic Aids

This code could set by a customer who comes to a complete stop without using the foot brake.

A blown 5 amp cruise fuse will cause a DTC P0573 to set.


Object Number: 901724  Size: FP