GM Service Manual Online
For 1990-2009 cars only

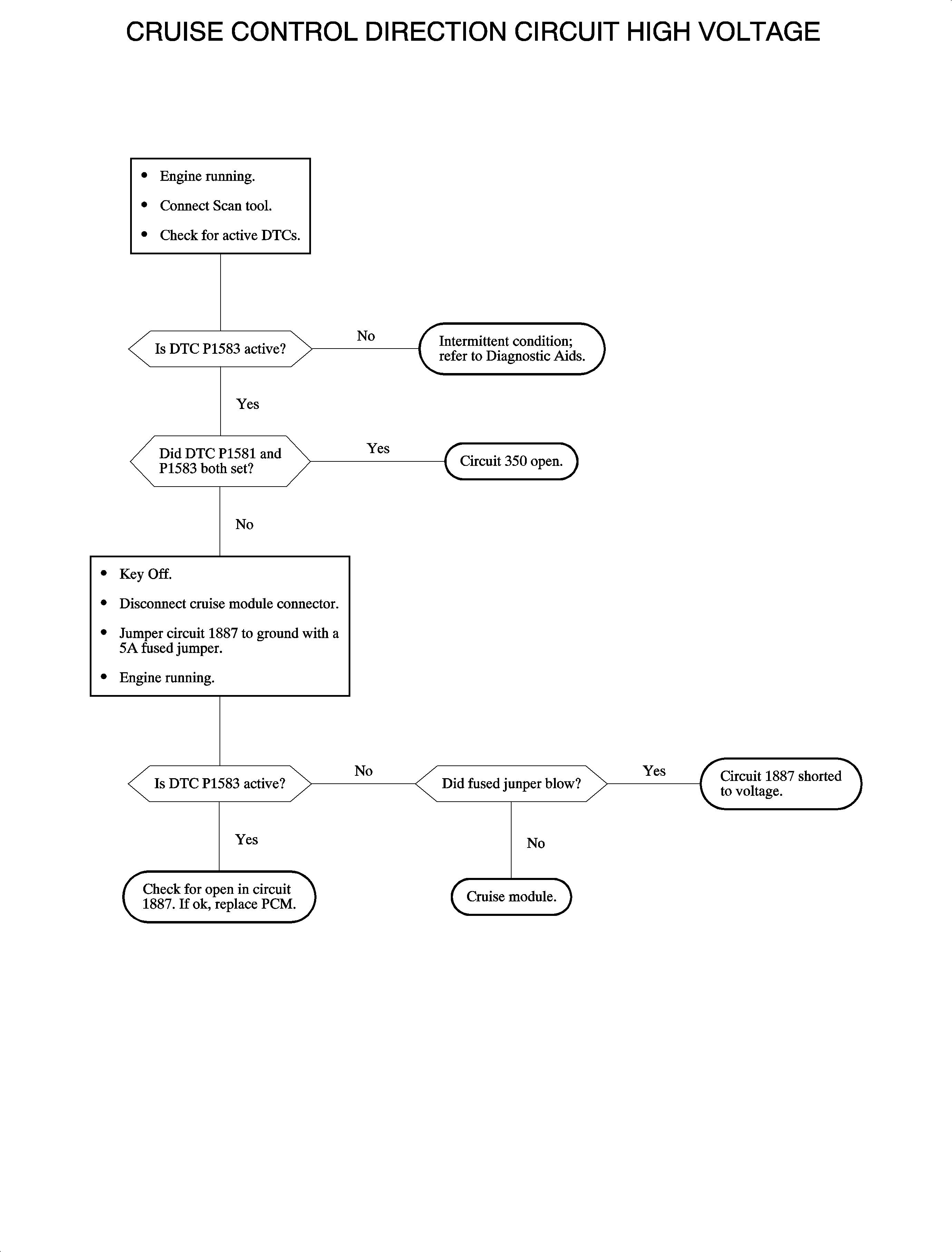
Circuit Description


Object Number: 901645  Size: MF

The powertrain control module (PCM) provides approximately 12 volts to the cruise module when movement of the throttle toward wide open throttle (WOT) is desired. At rest, with the QDM driver OFF, the circuit is low and motor direction is driven toward idle. The PCM internal diagnostic feedback monitors circuit 1887 and compares low versus high as the QDM driver is turned ON and OFF. If the voltage is too high when the QDM driver is turned OFF, DTC P1583 will set.

Conditions for Setting the DTC

Important: The cruise move circuit is tested continuously anytime the ignition is ON.

DTC P1583 will set if circuit 1887 is greater than 3 volts when the driver is OFF.

Diagnostic Aids

If an intermittent exists, observe the scan tool parameters while moving the connectors and harnesses.


Object Number: 902579  Size: FP