GM Service Manual Online
For 1990-2009 cars only

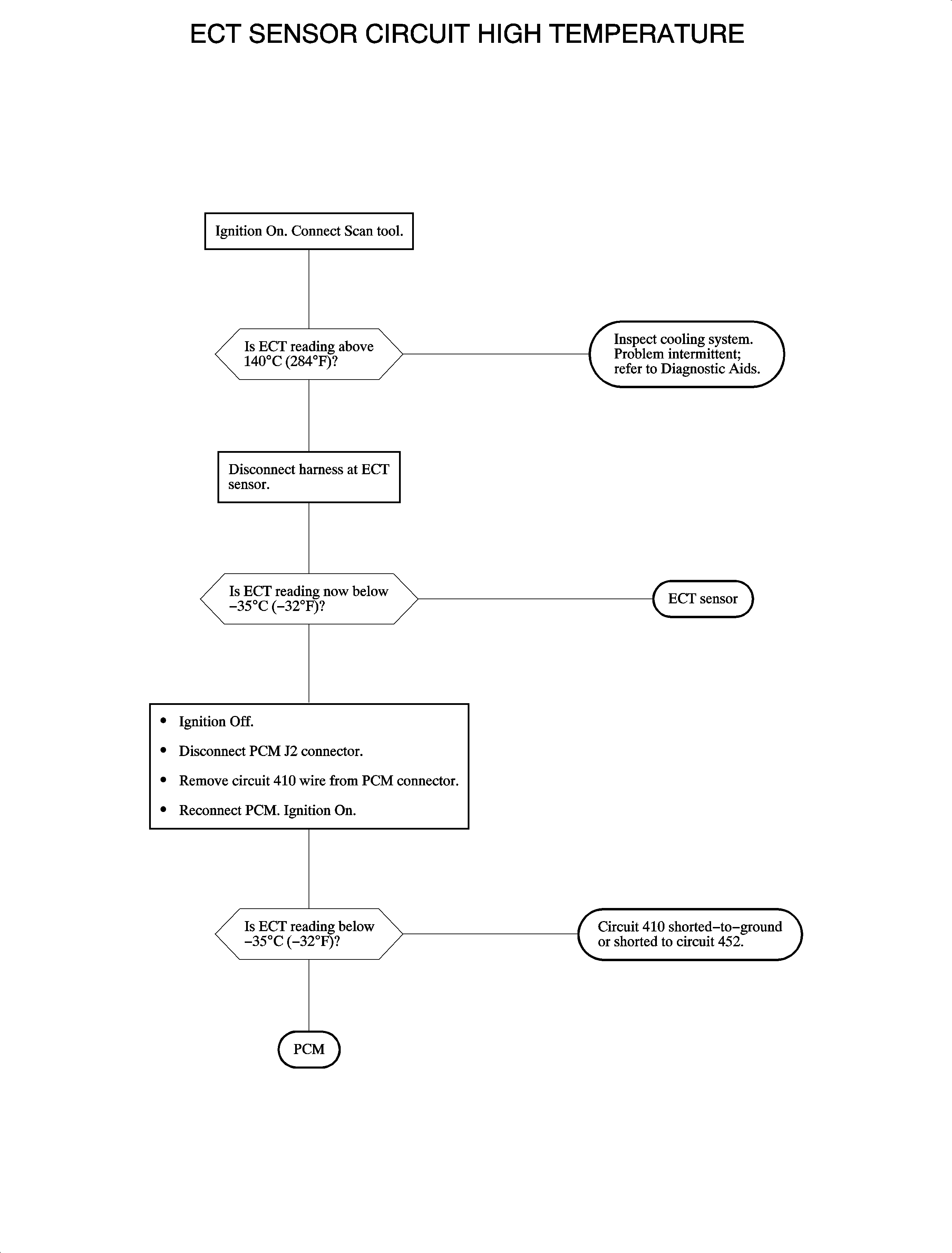
Circuit Description


Object Number: 899645  Size: MF

The engine coolant temperature (ECT) sensor is a thermistor located in the lower coolant passage of the engine's cylinder head. When the coolant temperature is cold, the sensor has a high resistance. As the temperature increases, the resistance of the sensor decreases. The PCM provides a 5 volt signal to the coolant sensor, which is also connected to the PCM ground. The PCM reads the voltage drop on the signal line to determine coolant temperature. This sensor is used for fuel ignition control, the hot/low coolant light, the coolant gage, and the fan.

Conditions for Setting the DTC

Important: The ECT signal is continuously check when the ignition is ON.

DTC P0117 will set if the ECT reads over 140°C (284°F) when the engine has been running over 10 seconds.

Diagnostic Aids

Refer to description and operation in this section for the Temperature vs. Resistance chart.

Start the engine and observe the ECT reading on the scan tool. Normal operation is for the ECT to rise smoothly to approximately 88°C (190°F), as the thermostat opens then stabilizes.

The PCM will turn the cooling fan ON if an ECT diagnostic trouble code is set.

ECT may be compared to IAT temperature with the scan tool if the engine has cooled overnight at ambient temperature. They should be within 4 degrees of each other with the ignition ON and the engine OFF.

Caution: To avoid the danger of being burned, do not remove the cap while the engine, radiator, and surge tank are still hot. Scalding fluid and steam can be blown out under pressure.

To verify coolant sensor integrity, install a thermometer in the coolant surge tank. With the engine running and the A/C OFF, the temperature in the bottle and the scan tool reading for the ECT should be within -9°C (15°F) of each other.

Important: If a DTC P0117 is active, the temperature gage will read half.

The engine cooling fan also comes on if the engine coolant temperature exceeds 106°C (223°F).


Object Number: 899781  Size: FP