GM Service Manual Online
For 1990-2009 cars only

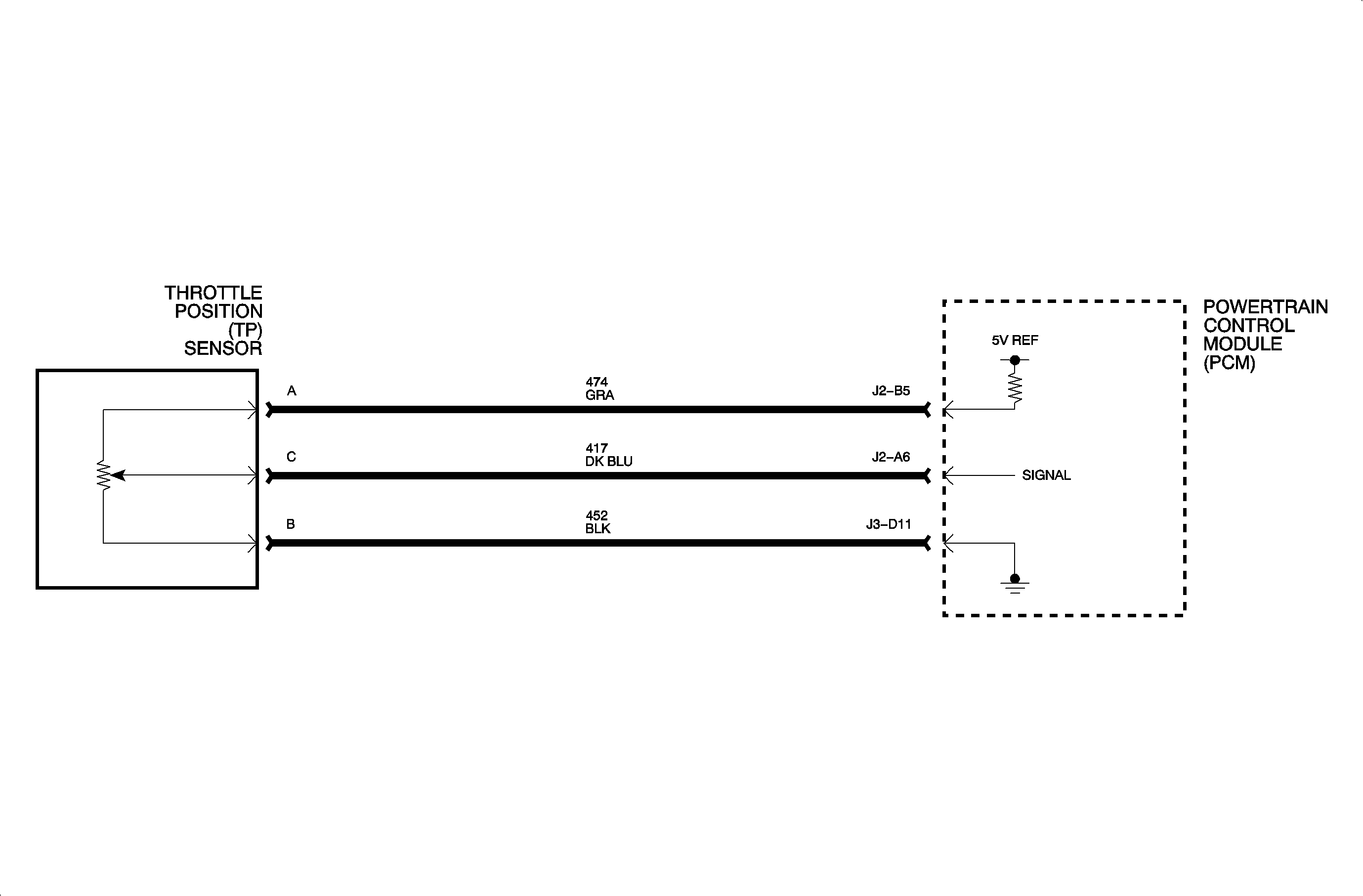
Circuit Description


Object Number: 899684  Size: MF

The throttle position (TP) sensor is a variable resistor that is connected to a 5 volt reference source, a ground, and an input signal at the PCM. When the throttle blade is closed, the sensor input voltage will be low and increase as the throttle is opened. The TP sensor is mounted on the throttle body and connected to the throttle shaft which is controlled by accelerator movement.

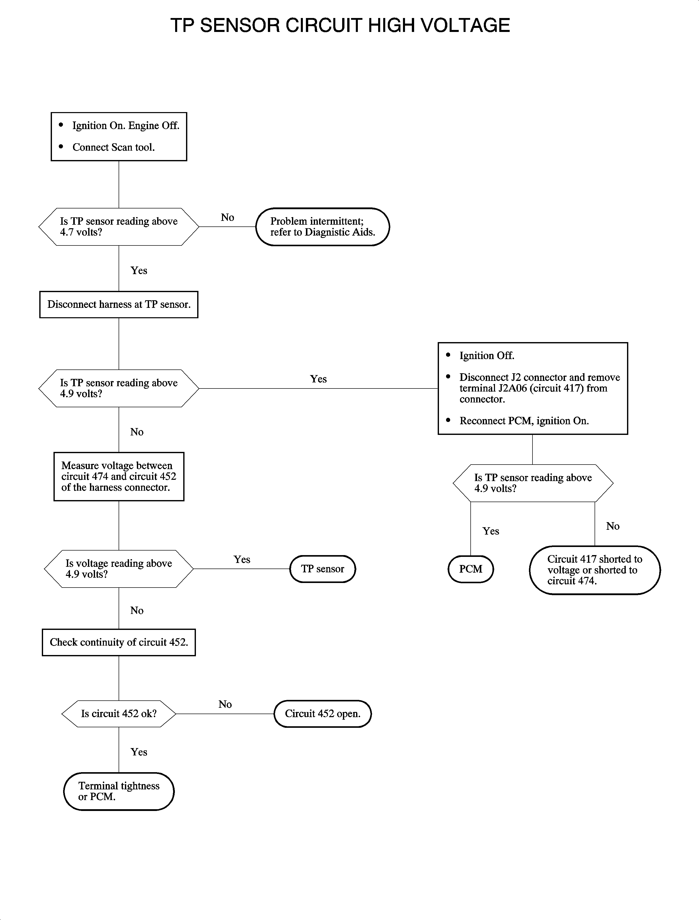
Conditions for Setting the DTC

DTC P0123 will set if the PCM sees TP sensor voltage over 4.9 volts when:

    • The engine is running.
    • No other TP sensor DTCs have been set.

Diagnostic Aids

Normal voltage readings should vary smoothly from 0.2-4.9 volts as the throttle is moved from closed to the wide open position.


Object Number: 899858  Size: FP