GM Service Manual Online
For 1990-2009 cars only

Circuit Description


Object Number: 899769  Size: MF

The oxygen sensor (O2S) consists of a zirconia electrolyte between 2 platinum plates. When the sensor reaches approximately 318°C (600°F), it becomes an electrical source that responds to the oxygen content in the exhaust. The PCM produces a bias voltage of approximately 470 millivolts on the oxygen sensor circuit. When the sensor is cold, its internal resistance is extremely high, therefore the PCM recognizes the bias as an open circuit. As the sensor warms up, the internal resistance decreases. When the sensor reaches approximately 318°C (600°F), it starts producing a voltage based on the oxygen content in the exhaust stream. This voltage is used by the PCM to determine a rich or lean signal and adjust the fuel mixture accordingly.

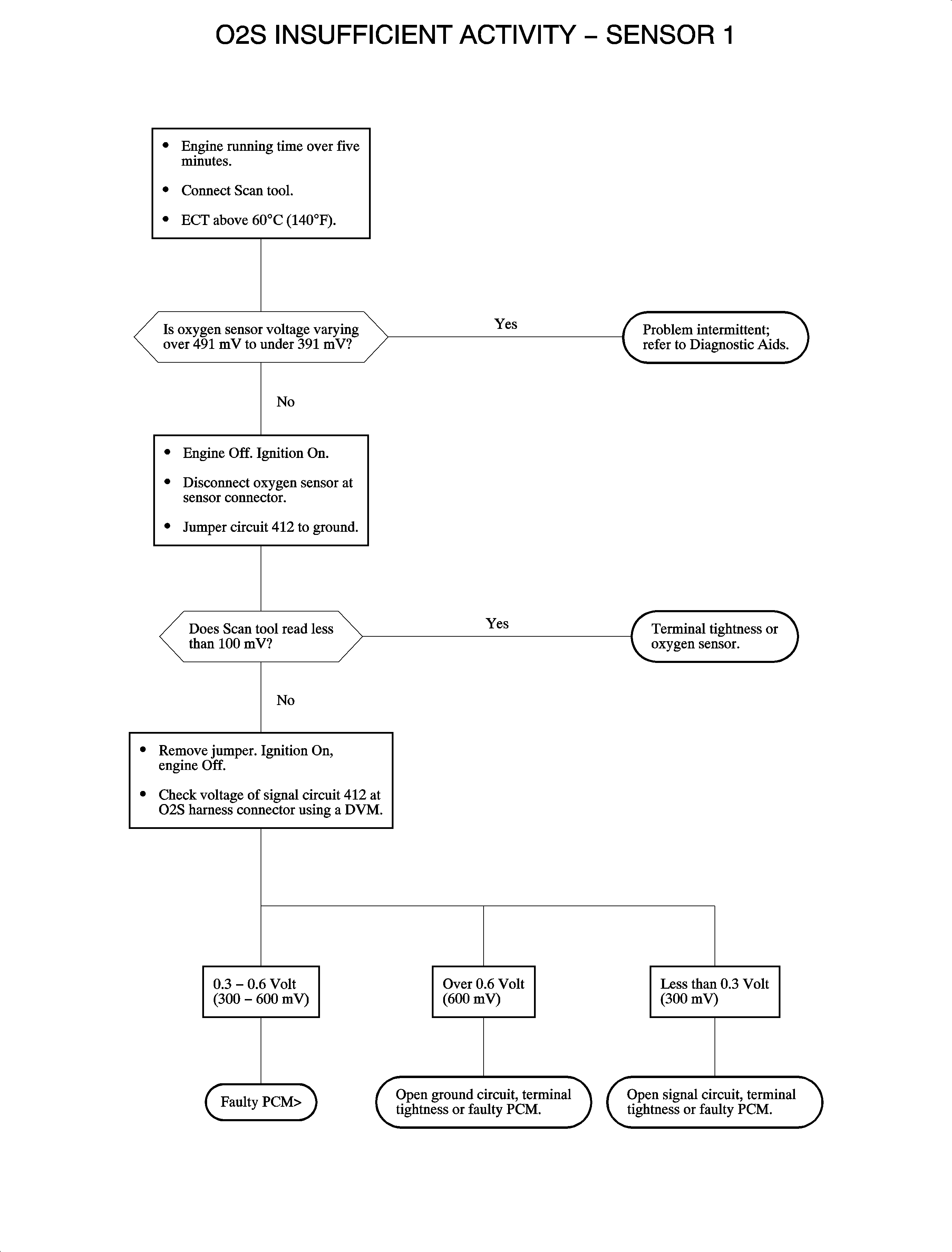
Conditions for Setting the DTC

Important: The O2S signal is continuously checked once the following conditions have been met.

DTC P0134 will set if the O2S voltage is inactive, not reading outside 391-491 mV, for 90 seconds when:

    • The engine is at normal operating temperature and the ECT reads over 60°C (140°F).
    • The engine has been running at least 1 minute.
    • The TP sensor reads over 65 percent an the engine is off idle.
    • No other engine sensor or misfire DTCs have been set.
    • The commanded A/F ratio is approximately 14.7:1.

Diagnostic Aids

The PCM will no go into closed loop if a DTC P0134 has failed during the current ignition cycle.

Normal scan tool reading in closed loop will show the oxygen sensor voltage varying between 10-999 mV.

DTC P0134 can set or cause false oxygen sensor readings if the oxygen sensor ground becomes loose or corroded. Refer to PCM and Engine Grounds.


Object Number: 899910  Size: FP