GM Service Manual Online
For 1990-2009 cars only

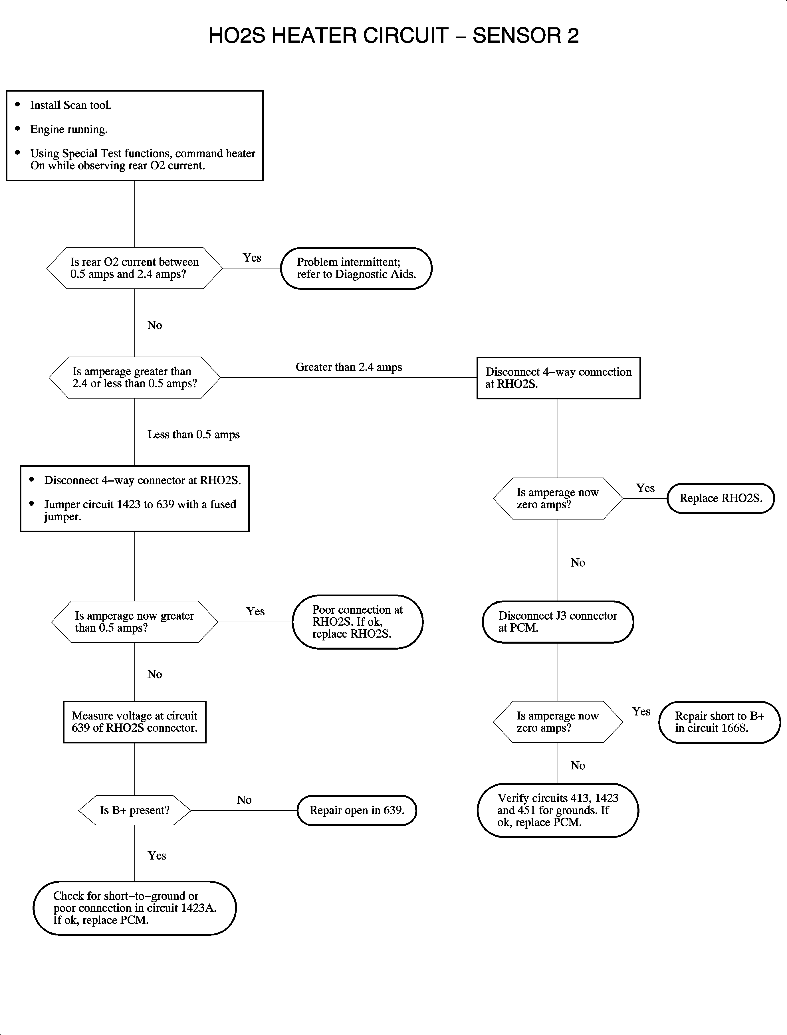
Circuit Description


Object Number: 899834  Size: MF

The heated oxygen sensor (HO2S) is mounted behind the catalytic converter. This sensor is used to determine the oxygen storage capability of the catalytic converter. Oxygen storage capability is used as a measure of converter condition, and its ability to perform its function. Due to the location of the rear HO2S, it requires additional heat to operate properly. This sensor incorporates a heater (12 ohms), which is controlled ON or OFF by the powertrain control module (PCM). The PCM diagnoses the heater and its related wiring by monitoring electrical current. A DTC P0141 will set if the current range does not fall within the calibrated limits.

Conditions for Setting the DTC

DTC P0141 will set if the following conditions exist for longer than 50 seconds when the catalyst temperature is less than 775°C (1,472°F) and:

    • The current feedback is less than 0.5 amps
        OR
    • The current feedback is greater than 2.4 amps.

Diagnostic Aids

Normal scan tool readings in closed loop will show the oxygen sensor voltage varying between 10-999 mV.


Object Number: 900004  Size: FP